收藏!我市各区均已公布卫生健康服务咨询热线
上海发布
继长宁、宝山、闵行、嘉定、松江、青浦、奉贤等区公布后(←点击可查看),浦东、黄浦、静安、徐汇、普陀、虹口、杨浦、金山、崇明等区也整理并公布了健康服务咨询热线。市民如有任何身体不适,可按需拨打咨询热线问诊。热线电话、部分开诊信息及住院须知等详见↓
浦东新区
目前奥密克戎毒力已明显降低,居民朋友们不必恐慌,可能出现的症状有咽干、咽痛、咳嗽、乏力、发热等。如果感染,尽量居家隔离。如症状加重,或是有高龄合并基础性疾病、孕产妇、新生儿、肿瘤放化疗、血液透析等情况,可选择医疗机构咨询或就近进行就诊。居民朋友们也可拨打上海市发热咨询平台(33672885、33682885)。
黄浦区
即日起,黄浦区为居民提供便捷、贴心、安全的医疗服务。如您有任何身体不适,都可以咨询您的家庭医生。工作时间可拨打家庭医生电话,其余时间可拨打居民就医咨询电话。如您及家人有高龄合并基础性疾病、孕产妇、新生儿、肿瘤放化疗、血液透析等人员,家庭医生会根据情况提供相关健康咨询和服务。
黄浦区医疗机构24小时热线电话
| 医疗机构 | 地址 | 热线电话 |
|---|---|---|
| 上海交通大学医学院附属瑞金医院卢湾分院 | 重庆南路149号 | 13564673282 |
| 上海交通大学医学院附属第九人民医院黄浦分院 | 普育东路58号 | 13564671857(周一~周六8:00~17:00) 13564674349(周日8:00~17:00) 23308990-2458(17:00~8:00) |
| 上海市瑞金康复医院 | 瞿溪路1100号 | 63037638-7101(工作日8:00~17:00)13162754037(节假日、17:00~8:00) |
| 黄浦区中西医结合医院 | 黄家路163号 | 13564669317 |
| 黄浦区香山中医医院 | 复兴中路528号 | 13564675380 |
| 黄浦区精神卫生中心 | 瞿溪路1162号 | 53010724-8203 |
| 黄浦区妇幼保健所 | 中华路1515号 | 13564672614 |
| 黄浦区肿瘤防治院 | 洪山路160号 | 58833837-8012 |
| 黄浦区牙病防治所 | 江西中路136弄2号/瑞金二路148号 | 64376337-8322(工作日8:00~17:00),18917801489/13564672923(节假日17:00~8:00) |
| 南京东路街道社区卫生服务中心 | 成都北路290号 | 19117303976 |
| 外滩街道社区卫生服务中心 | 宁波路321号1楼 | 18019083374 |
| 半淞园路街道社区卫生服务中心 | 西藏南路1350号 | 60557262 |
| 小东门街道社区卫生服务中心 | 陆家浜路525号(12月15日起开放) | 18017839715 |
| 豫园街道社区卫生服务中心 | 中华路1525号 | 18016436645 |
| 老西门街道社区卫生服务中心 | 学前街81号 | 22500988 |
| 五里桥街道社区卫生服务中心 | 瞿溪路987号 | 18017363821 |
| 打浦桥街道社区卫生服务中心 | 丽园路712号 | 18917706810 |
| 淮海中路街道社区卫生服务中心 | 淡水路285号 | 15317236057 |
| 瑞金二路街道社区卫生服务中心 | 陕西南路147号 | 18017363791 |
静安区
从本周起,静安区所有互联网医院均开设互联网新冠门诊,做到有应答、有服务、可配药。精卫中心开设新冠互联网心理咨询门诊。静安区将为居民提供便捷、贴心、安全的医疗服务。
静安区卫生健康系统
各医疗单位24小时咨询热线
序号 | 单位 | 地址 | 24小时热线电话 |
1 | 上海市静安区中心医院 | 上海市静安区西康路259号 | 61578000 |
2 | 上海市静安区闸北中心医院 | 上海市静安区中华新路619号 | 56628584 |
3 | 上海市静安区市北医院 | 上海市静安区共和新路4500号 | 工作时间: 36538812 节假日及非工作日: 18930824825 |
4 | 上海市静安区北站医院 | 上海市静安区南星路29号 | 工作日: 63171198 节假日: 63549199转8521(分机) |
5 | 上海市静安区公惠医院 | 上海市静安区汶水路450号 | 18930856120 工作日: 62538253 |
6 | 上海市静安区中医医院 | 上海市静安区延长中路288号 | 18964561245 |
7 | 上海市第三康复医院 | 上海市静安区交城路100号 | 56505528*160 18930829718 |
8 | 上海市第四康复医院 | 上海市静安区康定路995号 | 工作日白天: 62319988-6001 工作日夜间及双休日: 15316071037 |
9 | 上海市静安区精神卫生中心 | 上海市静安区平遥路80号 | 56517217 |
10 | 上海市静安区牙病防治所 | 上海市静安区平型关路15号 | 56370230 13167214036 |
11 | 上海市静安区妇幼保健所 | 上海市静安区共和新路1873弄4号、康定路1297号 | 大宁点: 56382867 康定点: 62302115 |
12 | 上海市邮电医院 | 上海市静安区长乐路666号 | 54052001 |
13 | 上海市民政第三精神卫生中心 | 上海市静安区闻喜路590号 | 13381565348 |
徐汇区
即日起,徐汇区属医疗机构开通24小时医疗服务热线。如果感染,尽量居家隔离。如症状加重,您可就近选择医疗机构进行就诊。
徐汇区居民就医咨询电话 | |
医疗机构名称 | 24小时热线电话 |
上海市徐汇区中心医院 | 18821146241 |
上海市第八人民医院 | 34284588-4110(白天) 15921296248(夜间) |
上海市徐汇区大华医院 | 18221975173 |
徐汇区精神卫生中心 | 18701902090 |
徐汇区牙病防治所 | 021-64037289 (8:00-11:30 ;13:30-16:30) |
徐汇区妇幼保健所 | 19921831592 |
徐汇区斜土街道社区卫生服务中心 | 13917965342 |
徐汇区枫林街道社区卫生服务中心 | 13371982518 |
徐汇区徐家汇街道社区卫生服务中心 | 15301677532 |
徐汇区天平(湖南)街道社区卫生服务中心 | 13818347605 |
徐汇区龙华街道社区卫生服务中心 | 18701902090 |
徐汇区田林街道社区卫生服务中心 | 18017172347 |
徐汇区康健街道社区卫生服务中心 | 13052000053 |
徐汇区虹梅街道社区卫生服务中心 | 021-54486140 |
徐汇区漕河泾街道社区卫生服务中心 | 54113581-8305 |
徐汇区长桥街道社区卫生服务中心 | 18918705611 |
徐汇区凌云街道社区卫生服务中心 | 18321559586 |
徐汇区华泾镇街道社区卫生服务中心 | 18016269563 |
普陀区
为了切实保障人民群众生命安全和身体健康,满足市民的卫生健康服务需求,普陀区属医疗机构开通了24小时医疗服务热线。
普陀区属医疗机构24小时医疗服务热线
| 单位 | 地址 | 热线电话 |
| 普陀区中心医院 | 兰溪路164号 | 15221953403 |
| 普陀区人民医院 | 江宁路1291号 | 13012896931 |
| 普陀区利群医院 | 桃浦路910号 | 52780030 |
| 普陀区妇婴保健院 | 同普路517号 | 021-22202220 |
| 普陀区中医医院 | 曹杨路1261号 | 15026887176 |
| 普陀区精神卫生中心 | 志丹路211号 | 66055120(心理援助热线) |
| 普陀区眼病牙病防治所 | 长寿路247弄1号 | 13524872854 |
| 曹杨街道社区卫生服务中心 | 兰溪路121号 | 13761097960 |
| 宜川街道社区卫生服务中心 | 骊山路43号 | 18918112965 |
| 真如镇社区卫生服务中心 | 真如西村115号 | 13524812341 |
| 长风街道白玉街道社区卫生服务中心 | 曹杨路421号 | 18918113060 |
| 甘泉街道社区卫生服务中心 | 平利路57号 | 18917683935 |
| 长风街道长风社区卫生服务中心 | 金沙江路906号 | 13918357132 |
| 石泉街道社区卫生服务中心 | 管弄路297号 | 16601861953 |
| 长寿街道社区卫生服务中心 | 长寿路170号 | 13524872557 |
| 桃浦镇社区卫生服务中心 | 雪松路302号 | 13524868683 |
| 长征镇社区卫生服务中心 | 千阳路209号 | 13524909560 |
| 桃浦镇第二社区卫生服务中心 | 真南路420号 | 13524904509 |
| 万里街道卫生服务中心 | 万泉路115号 | 19121170759 |
虹口区
为了切实保障人民群众生命安全和身体健康,满足市民的卫生健康服务需求,虹口区各医院以及8家社区卫生服务中心开通了24小时健康服务咨询热线。
如市民有任何身体不适,可以咨询签约服务的家庭医生。如您或您的家人有高龄合并基础性疾病、孕产妇、新生儿、肿瘤放化疗、血液透析等人员,家庭医生会根据情况提供相关健康咨询和服务。
虹口区医疗机构咨询热线
| 医院 | 地址 | 热线电话 |
上海市中西医结合医院 | 保定路230号 | 021-65415910 (24小时) |
上海市第四人民医院 | 三门路1279号 | 15317213763 (24小时) |
上海市虹口区江湾医院 | 四川北路1878号 | 18017300711 (24小时) |
上海建工医院 | 中山北一路666号 | 65313564 (周一至周五 8:00—17:00) 65313572 (周一至周五 17:00至次日8:00,节假日全天) |
虹口区精神卫生中心 | 同心路159号 | 心理咨询热线 962525 (24小时) |
社区卫生服务中心24小时咨询热线
社区卫生服务中心 | 24小时咨询热线 |
北外滩街道社区卫生服务中心 | 18916592710 |
| 四川北路街道社区卫生服务中心 | 18964075905 |
嘉兴路街道社区卫生服务中心 | 13391424812 |
欧阳路街道社区卫生服务中心 | 51296900 |
曲阳路街道社区卫生服务中心 | 18939897855 |
广中路街道社区卫生服务中心 | 18017093454 |
江湾镇街道社区卫生服务中心 | 18019056120 |
凉城新村街道社区卫生服务中心 | 18017109130 |
近期准备前往虹口区各街道社区卫生服务中心的小伙伴们请注意,根据最新疫情防控要求,如果您想前往各社区卫生服务中心就诊,请做到以下四点:
1、进入社区卫生服务中心及站点须出示48小时核酸阴性报告并扫场所码
2、需要摘除口罩的诊疗、科室(如口腔、五官、呼气试验)需凭24小时内核酸阴性报告
3、所有人员进入中心请戴好口罩,注意洗手,做好个人防护措施,不要聚集,保持候诊距离。
4、患者就诊结束后请不要在院内逗留,尽快离院。
杨浦区
居家隔离如有任何身体不适,市民可按需拨打咨询热线问诊,获得就医指导。
1
上海市发热咨询平台热线电话
33672885、33682885
2
杨浦区内医院热线电话
机构 | 服务热线 | 服务时间 |
杨浦区中心医院 | 35900600 总值班: 17721488475 互联网医院开通发热患者咨询服务 | 24小时 |
杨浦区中心医院安图分部 | 35900600 总值班: 17721488475 互联网医院开通发热患者咨询服务 | 24小时 |
杨浦区中心医院中原分部 | 35900600 总值班: 17721488475 互联网医院开通发热患者咨询服务 | 24小时 |
杨浦区市东医院 | 25066666*11339 总值班: 13371925378 | 24小时 |
杨浦区控江医院 | 65434597*8023 总值班: 13621793357 | 24小时 |
上海市第一康复医院 | 65432021*101 总值班: 18930132687 | 24小时 |
杨浦区中医医院 | 61670600*115 总值班: 13402020578 | 24小时 |
杨浦区牙防所 | 35080106 总值班: 13817538380 | 24小时 |
杨浦区妇幼所 | 65182255 65701299 总值班: 17740809128 | 24小时 |
3
杨浦区各社区卫生服务机构
24小时服务热线
机构 | 服务热线 | 服务时间 |
定海社区卫生服务中心 | 15000815226 | 24小时 |
大桥社区卫生服务中心 | 18917693870 | 24小时 |
平凉社区卫生服务中心 | 15021045827 | 24小时 |
江浦社区卫生服务中心 | 18117372260 | 24小时 |
控江社区卫生服务中心 | 18017219859 | 24小时 |
延吉社区卫生服务中心 | 18918573213 | 24小时 |
长白社区卫生服务中心 | 18701935657 | 24小时 |
四平社区卫生服务中心 | 13311697212 | 24小时 |
殷行社区卫生服务中心 | 15901635418 | 24小时 |
五角场社区卫生服务中心 | 18721818308 | 24小时 |
长海社区卫生服务中心 | 18019225037 | 24小时 |
新江湾城社区卫生服务中心 | 13651849475 | 24小时 |
4
心理健康热线
机构 | 服务热线 | 服务时间 |
上海市心理热线 | 962525 | 24小时 |
杨浦区精神卫生中心 | 61230673 (心理热线) 开通互联网医疗服务 | 24小时 |
中国工程院院士、上海交通大学医学院附属瑞金医院院长宁光表示,新冠病毒感染者绝大多数无症状,不需就医,但可能出现的症状有:咽干、咽痛、咳嗽、乏力、发热等。基本上7-10天左右转阴。如果感染,有条件的居家隔离。
哪些情况下遇到了可能是需要到医院去?宁光表示,如果持续出现三天以上的发热并不降温,有气喘、呼吸困难、氧饱和度下降,同时基础病变在原来的基础上加重的,这个时候建议应及时就医,并且联系你的社区医生,可能他会给你更大的帮助。并且按照分级诊疗的方式及时转诊。就诊时注意首先尽量自我保护,不与外人接触,可通过交通工具,严重者救护车,最好自驾到医疗机构。
金山区
为全力做好本区卫生健康服务保障工作,更好满足市民医疗卫生服务需求,切实保障人民群众生命安全和身体健康,现将金山区卫生健康服务咨询热线电话公告如下:
序号 | 服务类型 | 单位 | 咨询电话 | 服务时间 |
1 | 卫生健康服务咨询 | 区防控办 | 57922132 | 每天8:30-18:00 |
2 | 卫生健康服务咨询 | 区城运中心 | 57921010 | 全天24小时 |
3 | 医疗服务咨询 | 复旦大学附属金山医院 | 19101615359 | 全天24小时 |
4 | 医疗服务咨询 | 市六医院金山分院 | 15316569036 | 全天24小时 |
5 | 医疗服务咨询 | 亭林医院 | 18918723358 | 全天24小时 |
6 | 医疗服务咨询 | 区中西医结合医院 | 57353042 | 全天24小时 |
7 | 医疗卫生服务咨询 | 石化社区卫生服务中心 | 18121150930 | 每天8:00-17:00 |
8 | 医疗卫生服务咨询 | 朱泾社区卫生服务中心 | 15800336508 | 每天8:00-17:00 |
9 | 医疗卫生服务咨询 | 枫泾镇社区卫生服务中心 | 18017132582 18117432279 | 每天8:00-17:00 |
10 | 医疗卫生服务咨询 | 亭林镇社区卫生服务中心 | 57382772 | 每天8:00-17:00 |
11 | 医疗卫生服务咨询 | 高新区社区卫生服务中心 | 18016241170 | 每天8:00-17:00 |
12 | 医疗卫生服务咨询 | 漕泾镇社区卫生服务中心 | 18930819671 | 每天8:00-17:00 |
13 | 医疗卫生服务咨询 | 山阳镇社区卫生服务中心 | 18918761104 | 每天8:00-17:00 |
14 | 医疗卫生服务咨询 | 金山卫镇社区卫生服务中心 | 18121159976 | 每天8:00-17:00 |
15 | 医疗卫生服务咨询 | 张堰镇社区卫生服务中心 | 18916102447 | 每天8:00-17:00 |
16 | 医疗卫生服务咨询 | 廊下镇社区卫生服务中心 | 18930810133 | 每天8:00-17:00 |
17 | 医疗卫生服务咨询 | 吕巷镇社区卫生服务中心 | 18930815083 | 每天8:00-17:00 |
18 | 疾病预防控制咨询 | 区疾控中心 | 57333445 | 全天24小时 |
19 | 心理咨询 | 上海市心理热线 | 962525 | 全天24小时 |
区精神卫生中心 | 18930088771 | 每天8:00-17:00 |
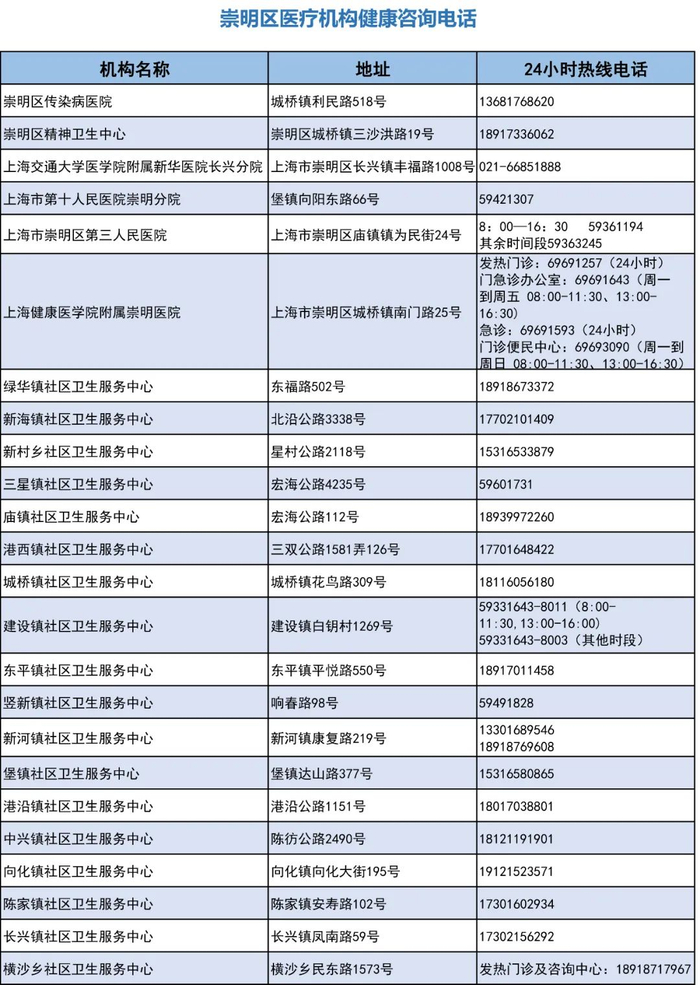
崇明区
为了切实保障人民群众生命安全和身体健康,满足市民的卫生健康服务需求,崇明区各医疗机构开通了24小时健康服务咨询热线。如有任何身体不适,可按需拨打咨询热线问诊。
编辑:夏奕宁