新浪财经

【最全】2023年中国童装童鞋行业上市公司全方位对比(附业务布局汇总、业绩对比、业务规划等)

前瞻网

关注

转自:前瞻产业研究院

童装童鞋行业主要上市公司:森马服饰(002563.SZ);安踏体育(02020.HK);李宁(02331.HK);361度(01361.HK);特步国际(01368.HK);安奈儿(002875.SZ);ST起步(603557.SH);美邦服饰(002269.SZ);太平鸟(603877.SH);嘉曼服饰(301276.SZ)等

本文核心数据:中国童装童鞋行业上市公司业务布局;中国童装童鞋行业上市公司业绩对比

1、童装童鞋行业上市公司汇总

童装指适合0-14岁儿童穿着的服装,童装的面料要求比成人高,美观度与舒适性兼具。童鞋指专门为0-14岁儿童而设计的鞋,讲究轻巧、透气、舒适、适合脚型健康生长。

目前,我国童装童鞋行业的上市公司数量较多,主要分布在各产业链环节。具体包括:

上游棉纺上市公司:新野纺织(002087.SZ)、华茂股份(000850.SZ)、凤竹纺织(600493.SH)、华孚时尚(002042.SZ)、华纺股份(600448.SH);

丝绸上市公司:嘉欣丝绸(002404.SZ)、华佳丝绸(836823.OC)、万事利(301066.SZ)、高义泰(834542.OC)、苏丝股份(831336.OC);

羊绒上市公司:中银绒业(000982.SZ)、鄂尔多斯(600295.SH)、新澳股份(603889.SH)、通海绒业(833930.OC);

印染上市公司:鲁泰A(000726.SZ)、航民股份(600987.SH)、富春染织(605189.SH)、迎丰股份(605055.SH)、浙江富润(600070.SH);

皮革上市公司:兴业科技(002674.SZ)、天创时尚(603608.SH)、哈森股份(603958.SH)、诺之股份(832630.OC);

化纤上市公司:荣盛石化(002493.SZ)、恒力石化(600346.SH)、吉林化纤(000420.SZ);

合成橡胶上市公司:长鸿高科(605008.SH)、阳谷华泰(300121.SZ);

胶粘剂上市公司:回天新材(300041.SZ)、高盟新材(300200.SZ);

缝纫机上市公司:ST中捷(002021.SZ)、杰克股份(603337.SH)、标准股份(600302.SH)等。

中游童装童鞋公司:森马服饰(002563.SZ)、安踏体育(02020.HK)、李宁(02331.HK)、361度(01361.HK);特步国际(01368.HK)、安奈儿(002875.SZ)、ST起步(603557.SH)、美邦服饰(002269.SZ)、太平鸟(603877.SH)、嘉曼服饰(301276.SZ)等。

2、童装童鞋行业上市公司业务布局对比

童装童鞋行业的上市公司中,森马服饰的童装童鞋业务布局最广,多元品牌矩阵逐步构建中,拥有巴拉巴拉balabala、马卡乐MarColor、Cocotree、迷你巴拉Mini Bala等7大童装品牌。目前,我国童装童鞋行业参与者可分为两大类,一是专注于童装童鞋领域的企业,二是成人鞋服延伸儿童鞋服的综合性服装企业。本土童装童鞋企业重点布局区域集中在国内,大多以经营自有品牌为主,少部分企业经营授权品牌和国际零售代理品牌。

3、童装童鞋行业上市公司童装童鞋业务业绩对比

目前,我国童装童鞋行业的龙头上市公司是森马服饰,2021年童装童鞋业务营业收入和毛利率均排名首位,童装业务市场份额高达7.1%,童鞋业务市场份额也有1.6%。此外,安踏体育竞争力较强,2021年童装业务和童鞋业务市场份额分别为2.0%和4.7%,处于行业领先地位。从毛利率来看,大部分童装童鞋上市公司的童装童鞋业务毛利率高于40%,行业盈利能力较强。

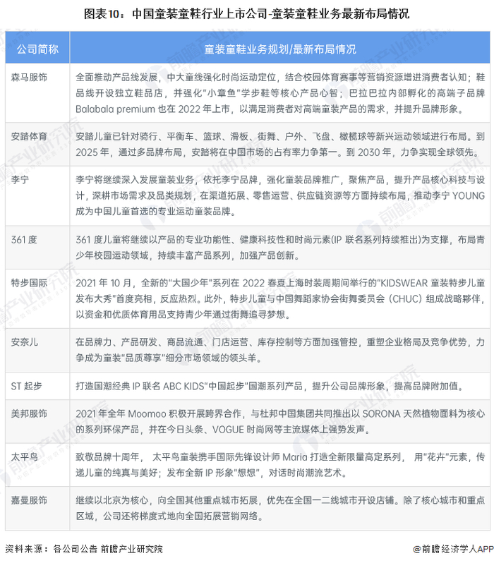
4、童装童鞋行业上市公司童装童鞋业务规划对比

2021年10月,中国服装协会发布《中国服装行业“十四五”发展指导意见和2035年远景目标》,提出“十四五”期间,服装产品质量不断提高,品牌文化内涵和影响力持续提升,品牌培育管理体系进一步完善,打造一批市场认可度高、美誉度好的知名品牌,其中,童装童鞋是极具发展潜力的细分赛道。据此,童装童鞋行业的龙头企业-森马服饰也相应提出了最新的发展规划,全面推动产品线发展,中大童线强化时尚运动定位,巴拉巴拉内部孵化的高端子品牌Balabala premium也在2022年上市。此外,童装童鞋行业的其他上市公司也明确了其童装童鞋业务的发展布局:

更多本行业研究分析详见前瞻产业研究院《中国童装童鞋行业市场前瞻与投资战略规划分析报告》,同时前瞻产业研究院还提供产业大数据、产业研究、政策研究、产业链咨询、产业图谱、产业规划、园区规划、产业招商引资、IPO募投可研、IPO业务与技术撰写、IPO工作底稿咨询等解决方案。

更多深度行业分析尽在【前瞻经济学人APP】,还可以与500+经济学家/资深行业研究员交流互动。

加载中...