新浪财经

亿联银行因信贷违规被罚140万!有互联网股东却没互联网基因

市场资讯 2022.12.12 13:15

原标题:这家网络银行因信贷违规被罚140万!有互联网股东却没互联网基因

作者| 刘妍        出品 |消费金融频道

作为民营互联网银行里的“小透明”,亿联银行近期因为风波不断屡见报端,更是因信贷管理不合规收到了银保监的百万罚单。

监管重压叠加增收不增利,这个东北第一家民营银行面临的情况十分棘手。

信贷违规频发被罚

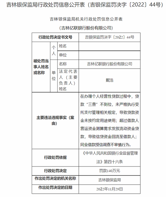
近期,吉林银保监对亿联银行开出140万的百万罚单,直指该银行在办理个人经营性贷款中,存在贷款“三查”不到位,未严格执行受托支付管理相关规定,导致贷款资金未按约定用途使用;超过借款人营运资金测算需求发放流动资金贷款导致信贷资金回流至借款人;同业借款授信调查不审慎行为。

其中谭鹏、李伟、曹文浩、闫寒四人对此事负管理责任/主要责任,受到了警告处分。

事实上,这并不是亿联银行第一次被罚。工商信息显示,亿联银行还有两次处罚记录。

2021年4月,因未准确、完整、及时报送个人信用信息;未按规定处理异议;未按规定报送大额交易报告或可疑交易报告;为客户开立匿名、假名账户等原因被人行长春支行处罚金164.4万,其中7位相关责任人共计被罚款14.2万元。 

2021年1月因未能建立有效的个人贷款全流程管理机制亿联银行被吉林银监局处罚金20万,近两年亿联银行因信贷流程违规等原因已经被罚了324.4万

‘消费金融频道’梳理了亿联银行相关信息,发现其屡次发生违规事件,与多种因素有关。

一、高管频繁变更

从亿联银行成立算起,其在不足5年里更换了3次行长,首任行长戴兵原为中国光大银行信用卡中心总经理,于2018年4月以个人原因辞职,任职不足一年;次任张其广因身体原因于2021年9月辞职;新任行长王玉海于去年10月获批。人员频繁变动不利于亿联银行内部有效治理以及外部业务管理。

二、互联网监管趋严

此前,互联网银行利用金融APP放贷以及吸收存款均是常规操作,不合规的情况也是时有发生,部分民营银行内部工作人员依法合规经营意识不足。

在互联网放贷以及存款管理趋严的情况下,如亿联银行等被罚的情况会出现增加的趋势。

截至目前,已有多家民营互联网银行被罚,据‘消费金融频道’不完全整理,网商银行以总计2361.5万的罚款位列民营互联网银行首位,此外还有富民银行总计被罚1048万、新网银行总计被罚849万排在二三位

三、所在地域银行业弱

我国共有19家民营银行,其中亿联银行和振兴银行两家均位于东北。值得注意的是,去年9月与今年3月,振兴银行分别因为个人贷款业务审批管理不严等4项违规,以及提供个人不良信息未事先告知信息主体本人等5项违规,在个贷流程中存在违规问题分别被罚140万元和198.5万元,总计为338.5万,罚金与亿联银行不相上下,在民营银行历年罚金总和排序中位于前列。

违规展业等是东北地区的银行被罚的主要原因,此前黑龙江的龙江银行也有多次被罚记录,被罚累计金额超2000万。吉林银行也是行政罚款的常客,2018年至今已产生6张罚单,累计金额361万

资本市场上流行着一句话:“投资不过山海关,千万别买东北股”。意思是尽量规避东北地区的上市公司,此外,作为人口流出大省,其潜在客户也一直外流。

资本市场不活跃叠加客户缩水,也让东北地区的银行在展业上有很大局限。

下车网络存款业务

近期,亿联银行APP发布公告称:自2022年12月29日起亿联银行与陆金所平台终止合作关系,并停止通过陆金所平台办理相关存款的查询、支取、提现等业务。对于通过陆金所平台开立的电子账户查询、存款支取等功能,后续将由亿联银行继续提供相应服务。

亿联银行在公告也解释了终止合作的原因,表示是出于保护金融消费者合法权益,落实银行金融机构主体责任

去年1月发布的《关于规范商业银行通过互联网开展个人存款业务有关事项的通知》中规定:商业银行不得通过非自营网络平台开展定期存款和定活两便存款业务,商业银行已经开展的存量业务到期自然结清。这意味着银行不能通过其他金融机构的APP吸储。

亿联银行曾与多家金融机构APP有存贷款业务合作,包括京东金融、小米金融、美团等知名平台,不过受法规影响,亿联银行已在陆续终止和这些金融机构的合作。

为了合规,今年下半年,亿联银行推出一键转存领红包活动,即用户自主将金融平台存款转至银行自营渠道,就可领取红包,但因为合作发红包的机构为一家刚成立一年的机构而备受争议。

业绩承压

亿联银行成立于2017年5月,目前注册资本金为30亿,共有中发金控、吉林三快科技(美团)、华阳集团等7名股东,其中中发金控和美团是最大股东,分别持股30%和28.5%

亿联银行是东北首家民营银行,也是继微众银行、网商银行、新网银行之后第四家获准在全国范围内开展线上存、贷款业务的互联网银行。

不过亿联银行并没有把握住这一优势,特别是在各大银行都在转型零售业的当下,、无论是在互联网银行还是在19家民营银行中业绩均处于倒数。

亿联银行2022年三季度报显示,其资产总额622.47亿元,较上年末增长3.92%;实现营业收入8.52亿元,净利润0.67亿元,该行不良贷款率1.69%,较上年末降低0.06个百分点,不过仍然处在较高水平。

值得一提的是2017年至2021年间,亿联银行的营收分别为0.63亿元、1.63亿元、9.56亿元、15.67亿元、14.35亿元,净利润分别为-0.57亿元、-1.5亿元、1.53亿元、2.2亿元、0.52亿元,近些年来已经出现增收不增利的情况。

亿联银行官网显示,其贷款产品共有5个,分别为亿贷、亿联易贷、亿商贷、亿农贷、流动资金贷款和房亿贷

其中亿贷和亿联易贷属于个人消费贷款,区别在于获客渠道,亿贷是自营产品,亿联易贷则是通过美团、京东、百度等渠道获客。

亿商贷、亿农贷、流动资金贷款属于经营贷,亿商贷面向大型商超企业的供应商;亿农贷面向符合授信条件的农户个人提供的用于生产经营或生活消费的贷款产品;流动资金贷款主要面向日常生产经营周转贷款的借款人。

近些年来,亿联银行在个人信贷以及小微贷表现不是很理想。截至2022年9月末,亿联银行消费贷款余额超252.37亿元,小微金融余额 97.57 亿元。

亿联银行目前个贷以及小微贷不仅在增长方面存在瓶颈需要突破,其总额在民营银行中也没有优势,并未发挥其互联网银行灵活的优势,未来想要突破,必须需要打破地区发展瓶颈,甩掉历史包袱。

加载中...