新浪财经

净利润不足5000万,创业板IPO终止

市场资讯 2022.12.07 20:31

来源:梧桐树下V 

12月6日,河北青竹画材科技股份有限公司(“青竹画材”)创业板IPO撤回,审核终止。青竹画材专注于美术画材产品研发、设计、生产与销售,2021年度扣非净利润仅为4,939.20万元,不足5000万元。

一、净利润不高,行业天花板有限

公司美术绘画颜料产品涵盖水粉画、丙烯画、油画棒、国画、油画、水彩画等多个品类,其中水粉画、丙烯画占比相对较高。报告期内公司主要财务数据如下:

单位:万元

公司2021年度扣非净利润不足5000万,相比2020年度出现下滑,这与创业板要求的高增长不相符。

报告期内,发行人水粉画颜料和丙烯画颜料的销售收入合计约占主营业务收入的80%,具体情况如下:

根据QYResearch发布的《2022-2028全球与中国美术用品市场现状研究分析与发展前景预测报告》,2021年我国美术画材消费市场中有约48.92%为美术绘画颜料消费市场,并且我国16-18岁青少年群体的美术画材消费市场规模约为3.45亿美元,按美术绘画颜料占比估算,专业学习市场中美术绘画颜料的市场规模约为1.69亿美元(约合人民币10.74亿元,2021 年末在岸1美元兑6.3561人民币)扣除经销商、零售商等流通渠道对产品溢价约50%的影响后,美术画材品牌商的出厂销售市场约为0.85亿美元(约合人民币5.40亿元)。2021年公司销售境内专业学习市场相关的水粉画颜料约为2.2亿元,市场占有率约为41%。

2021年我国19岁以上社会工作者美术画材消费市场(即艺术创作市场)规模约为1.49亿美元,按美术绘画颜料占比估算,艺术创作市场中美术绘画颜料的市场规模约为0.73亿美元(约合人民币4.63亿元,2021年末在岸1美元兑6.3561人民币),扣除经销商、零售商等流通渠道对产品溢价约50%的影响后,美术画材品牌商的出厂销售市场约为0.36亿美元(约合人民币2.32亿元)。2021年公司在境内销售丙烯画颜料共计5,052.35万元,在艺术创作市场的占有率原则上不低于20%(未考虑艺术创作市场中油画颜料、国画颜料等影响)。

公司主要产品的市场规模均不大,发行人市场占有率已经不低,水粉画颜料市场占有率更是高达41%。很难想象,公司高增长的市场空间在哪里?

此外,报告期内发行人存在未为部分员工缴纳社保、公积金的情况。其中,员工公积金缴纳比例较低,报告期各期缴纳人数占比分别为0%、27.91%、55.11%。

经测算,报告期内,发行人需补缴社会保险和住房公积金的金额对报告期各期利润的影响比例如下:

如果扣去该等因素,公司净利润更低,且2021年度负增长。业绩增长停滞,公司创业板定位说服力不足。

总之,公司净利润本不亮眼,行业也不性感,创业板IPO不容易。

二、募投项目大幅提升产能,市场还有空间?

截至2021年12月31日,发行人水粉画颜料、丙烯画颜料产能分别为16,500吨、3,500吨,产能利用率分别为95.20%、90.03%;发行人美术画材产能扩建项目将在现有生产能力基础上,形成年产水粉画、水彩画颜料22,000吨、丙烯画颜料15,000吨、国画颜料1,500吨、油画颜料800吨的生产能力,相较报告期内产能水平提升较大。

然则,发行人在水粉画颜料、丙烯画颜料市场份额已经很高,未来市场能够消化?

其中,丙烯画颜料市场份额已经约占20%,产能再提高328%,这市占率要逾80%?

十分不理解这个募投项目的逻辑。

三、是否涉及高污染、高环境风险产品?是否取得排污许可证?

1、据披露,公司主要从事美术绘画颜料和其他画材产品的研发、设计、生产及销售,生产模式主要为物理混合,根据《环境保护综合名录(2021年版)》产品明细清单,公司主要产品均不属于上述名录中规定的高污染、高环境风险产品。

2、截至本问询函回复出具日,除发行人外,发行人控股子公司中,仅衡水达金实际从事生产,且发行人及其控股子公司衡水达金均经进行了排污登记并取得了《固定污染源排污登记回执》。

根据衡水市生态环境局故城县分局出具的《会议纪要》,由于发行人的主要生产工艺为将购买的成品色粉作为原料,融合液态桃胶,两者混合后制作成工艺美术颜料,生产过程中不涉及化学反应,因此属于《固定污染源排污许可分类管理名录(2019 年版)》中“...工艺美术颜料制造264...以上均不含单纯混合或分装的”所规定的“单纯混合或分装”,因此,发行人目前作为“排污许可登记管理单位”无须申领《排污许可证》。

衡水达金所属行业为塑料制品业,年产塑料制品不超过1,500吨,不属于《固定污染源排污许可分类管理名录(2019年版)》中规定的“年产1万吨及以上塑料包装箱及容器制造2926、塑料零件及其他塑料制品制造2929”,因此,衡水达金目前作为“排污许可登记管理单位”无须申领《排污许可证》。

四、公司参股农村信用联社、小额贷款公司

1、公司参股故城县农村信用联社股份有限公司(以下简称故城县农信社),公司实际控制人刘其通于2015年8月至2021年12月担任故城县农信社董事。

2010年6月,部分自然人股东拟转让其持有的故城县农信社股权。公司认为入股银行类机构有政策支持,同时有利于提高企业知名度、影响力,并可以持续获取稳定收益,因此与相关自然人签订《股金转让协议书》,取得相关方转让的故城县农信社股权,并参与了后续故城县农信社股权转让和增资扩股。

据披露,青竹画社持有故城县农信社0.72%的股份。

报告期内,故城县农信社主要财务数据良好,根据故城县农信社经审计的财务数据,2019年度-2021年度,故城县农信社的净利润在0.5亿元-0.9亿元之间,经营业绩稳定。

2、发行人曾持有故城县鼎隆扶贫小额贷款有限公司(以下简称鼎隆小贷)40%股权,鼎隆小贷于2019年12月5日注销。

根据《关于小额贷款公司试点的指导意见》(银监发〔2008〕23号)的指示精神,2010年,河北省人民政府发布《河北省人民政府关于进一步加强小额贷款公司试点工作的实施意见》(冀政〔2010〕82号),对《河北省人民政府关于小额贷款公司试点工作的实施意见》(冀政〔2008〕95号)作了修订补充,进一步加强小额贷款公司试点工作,提出在取得经验的基础上逐步扩大试点,为促进全省经济社会发展提供多层次金融服务。2013年,基于上述政策支持以及对小额贷款行业的看好,发行人参股设立鼎隆小贷。

2019年,因发行人筹划A股上市,考虑到鼎隆小贷与发行人主营业务差异较大,且已停止新增对外贷款业务,因此鼎隆小贷在清理完毕债权债务后,于2019年12月清算注销。

由上可知,若发行人参股小贷公司,最好的处理方案还是清算注销。

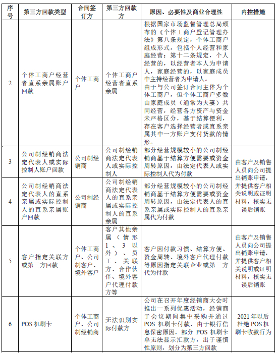
五、第三方回款占比较高

(1)报告期内,发行人存在第三方回款的情形,金额分别为12,394.55万元、8,386.26万元和7,151.09万元,占营业收入的比例分别为33.66%、22.91%和17.23%,主要为个体工商户经营者及直系亲属账户回款、公司制经销商法定代表人或实际控制人账户回款和客户指定关联方或第三方回款、POS机刷卡。

(2)报告期内,发行人存在与关联方及第三方进行资金拆借、通过供应商进行转贷、通过个人卡收付款项和通过员工代收货款等财务内控不规范的情形。

报告期各期区分销售模式的第三方回款情况如下表所示:

公司不同类型第三方回款的原因、必要性及商业合理性及公司的内控措施如下表所示:

报告期内,公司相关财务内控不规范情形的原因,发生的合理性及必要性,交易的公允性如下所示:

加载中...