新浪财经

重磅!2023年中国及31省市卫星互联网行业政策汇总及解读(全)卫星互联网纳入“新基建”

前瞻网

关注

转自:前瞻产业研究院

行业主要上市公司:中国卫星(600118);欧比特(300053);上海沪工(603131);航天电子(600879);航天电器(002025);康拓红外(300455);亚光科技(300123);天奥电子(002935);航天发展(000547);华力创通(300045);星网宇达(002829);海格通信(002465);雷科防务(002413);海能达(002583);七一二(603712);杰赛科技(002544);振芯科技(300101);中国卫通(601698);航天宏图(688066);北斗星通(002151)等。

本文核心数据:国家层面卫星互联网行业政策汇总;地方层面卫星互联网政策汇总;国家层面卫星互联网行业发展目标解读

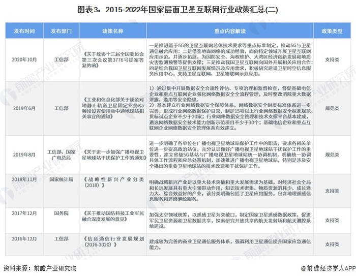
1、政策历程图

2007年,国家就发布了《关于促进卫星应用产业发展的若干意见》,鼓励社会投资和企业参与卫星应用。

2014年国务院出台《关于创新重点领域投融资机制鼓励社会资本的指导意见》,首次鼓励民间资本进入卫星研制、发射和运营商业遥感卫星。自此商业航天的政策向民营企业开放。2021年《中华人民共和国国民经济和社会发展第十四个五年规划和2035年远景目标纲要》提出要建设天地一体、集成互联、安全高效的信息基础设施。

2、国家层面卫星互联网行业政策汇总及解读

——国家层面卫星物联网行业政策汇总

近年来,我国政府也高度重视和支持卫星互联网产业的发展,多个部门陆续发布了一系列法律法规和鼓励政策,助力行业发展。其中,2020年4月,国家发改委指出信息基础设施是指基于新一代信息技术演化生成的基础设施,比如以5G、物联网、工业互联网、卫星互联网作为代表的通信网络基础设施,将卫星互联网首次纳入“新基建”,作为通信网络基础设施的范畴。卫星互联网首次作为重要的信息基础设施被纳入国家“新基建”政策支持的重点方向,我国低轨卫星互联网发展迎来重大发展机遇。

——国家卫星物联网行业发展目标解读

根据《国家民用空间基础设施中长期发展规划(2015—2025年)》制定的发展目标,“十四五”时期要构建卫星遥感、通信广播和导航定位三大系统。其中,在卫星通信广播系统方面,面向行业及市场应用,以商业化模式为主,保障公益性发展需求,主要发展固定通信广播卫星和移动通信广播卫星,同步建设测控站、信关站、上行站、标校场等地面设施,形成宽带通信、固定通信、电视直播、移动通信、移动多媒体广播业务服务能力,逐步建成覆盖全球主要地区、与地面通信网络融合的卫星通信广播系统,服务宽带中国和全球化战略,推进国际传播能力建设。

3、各省市层面的政策汇总及解读

——31省市卫星互联网行业政策汇总

随着北斗三代卫星导航系统的全面建成以及十四五规划的发布,各省市针对卫星互联网行业也做出了相应规划,出台新的政策指导行业更好更快发展。

——31省市卫星互联网行业发展目标解读

“十四五”期间,一些省份也提出了卫星互联网行业的发展目标。例如山东提出要在济南培育从火箭、卫星研制运营、到载核、发射,再到卫星数据应用、科普教育等全产业链条。陕西提出加快卫星应用产业化,打造六大卫星应用行业链,建设卫星应用三大支撑平台。具体情况如下:

以上数据参考前瞻产业研究院《中国卫星通信行业市场前瞻与投资战略规划分析报告》,同时前瞻产业研究院还提供产业大数据、产业研究、政策研究、产业链咨询、产业图谱、产业规划、园区规划、产业招商引资、IPO募投可研、IPO业务与技术撰写、IPO工作底稿咨询等解决方案。

更多深度行业分析尽在【前瞻经济学人APP】,还可以与500+经济学家/资深行业研究员交流互动。

加载中...