新浪财经

12月1日惠州市新冠肺炎疫情情况

政府网站

关注

转自:惠州发布

1210-24时,惠州市新增21新冠肺炎确诊病例(惠城区9例、博罗县3例、龙门县2例、大亚湾区3例、仲恺高新区4例),28例无症状感染者(惠城区6例、惠阳区8例、惠东县3例、博罗县1例、龙门县3例、大亚湾区1例、仲恺高新区6例)。情况如下:

确诊病例1为省外来惠人员(惠城区报告)。

确诊病例2住惠城区小金口街道九龙村东征路南,为省外返惠人员。

确诊病例3-4住仲恺高新区陈江街道五一路汽配城。

确诊病例5住惠城区马安镇新乐村广四喜公寓,为省外返惠人员。

确诊病例6住大亚湾区霞涌街道苏云港健康驿站,为省外返惠人员。

确诊病例7:住大亚湾区霞涌街道叮当的海客栈,为省外来惠人员。

确诊病例1-7集中隔离发现。

确诊病例8:住博罗县石湾镇美的旭辉天地,为省外返惠人员。

确诊病例9:住惠城区河南岸街道鸿润花园,为省外返惠人员。

确诊病例10:住博罗县湖镇镇大森家具工业园。

确诊病例11:住龙门县平陵街道黄沙村新田小组,为外市来惠人员。

诊病例12:住大亚湾西区街道凯南广场,为外市返惠人员。

确诊病例13:住仲恺高新区惠环街道古塘坳东风村。

确诊病例8-13居家隔离发现。

确诊病例14:住惠城区河南岸街道瑞和家园,为省外返惠人员。

确诊病例15:住龙门县龙华镇沙迳朗月酒店,为外市来惠人员。

确诊病例16:住惠城区三栋镇叶挺大道顺晟工业园。

确诊病例14-16社区筛查发现。

确诊病例17为省外货车司机。

确诊病例18为省外来惠人员。

确诊病例17-18跨区协查发现(惠城区报告)。

确诊病例19为省外货车司机, 非闭环管理重点人员筛查发现(惠城区报告)。

确诊病例20:住仲恺高新区惠环街道古塘坳东风村,高风险区筛查发现。

确诊病例21:住博罗县罗阳街道盛源公寓,为省外来惠人员,主动就检发现。

无症状感染者1:住惠城龙丰街道西湖三里。

无症状感染者2:住惠城区小金口街道兴隆二街,为省外来惠人员。

无症状感染者3-4:住惠城区小金口街道白石汤一村。

无症状感染者5:住仲恺高新区陈江街道五一路汽配城。

无症状感染者6-7:住仲恺高新区古塘坳东风村。

无症状感染者8-9:住惠东县平海镇平海镇碧甲村,为省外返惠人员。

无症状感染者10:住大亚湾西区街道龙光城北4期 。

无症状感染者1-10集中隔离发现。

无症状感染者11-14:住惠阳区淡水街道雅居乐花园,为外市返惠人员。

无症状感染者15-16:住仲恺高新区惠环街道康城四季棕榈园,为省外返惠人员。

无症状感染者17:住博罗县石湾镇保利长大第一分公司宿舍 。

无症状感染者18:住惠阳区永湖镇永良路,为省外返惠人员。

无症状感染者11-18居家隔离发现。

无症状感染者19:住惠城区江北街道城市花园,为外市返惠人员。

无症状感染者20-21:住龙门县龙华镇沙迳朗月酒店,为外市来惠人员。

无症状感染者19-21社区筛查发现。

无症状感染者22:住惠东县吉隆镇大东山文明二路9巷,为外市返惠人员

无症状感染者23:住惠城区龙丰街道骏景豪庭。

无症状感染者24:住龙门县平陵街道中心市场7街,为外市来惠人员。

无症状感染者22-24密接筛查发现。

无症状感染者25:住惠阳区秋长街道金湖路平安住宿,为省外来惠人员。

无症状感染者26省外来惠人员(惠阳区报告)。

无症状感染者25-26主动就检发现。

无症状感染者27:住仲恺高新区惠环街道古塘坳东风村,高风险区筛查发现。

无症状感染者28:住惠阳区秋长街道白石洞村,为外市返惠人员,跨区域协查发现。

根据流行病学调查,上述感染者主要涉疫场所如下:

惠城区:

桥东街道喜碧海鲜街70-1;

桥东街道新之肤抗衰老美颜养生馆;

钱大妈(城市花园店);

江南街道下角东路悦湖居A栋6号商铺手艺街;

惠州康帝酒店;

桥东街道桥东市场;

常德华网电力建设有限公司;

龙凤街道悦生活广场核酸采样点;

老锦记潮汕牛肉馆(江北店);

宝盛汽车维修服务;

帝景国际商务中心C座;

光头佬点心包子店(黄塘店);

螺山中国石化加油站;

常德津市牛肉粉(黄塘路)。

惠阳区:

秋长街道金湖路126号杨国福麻辣烫;

秋长街道伯富商场重庆面馆;

秋长街道郑记隆江猪脚饭;

秋长街道秋宝南路赣湘缘自助快餐;

秋长街道民仁堂大药房(金湖分店);

秋长街道金湖路八家荣购物广场超市;

秋长街道金湖路面京东便利店;

秋长街道秋宝南路秋长源仁大药房;

秋长街道湖南周记鱼粉店。

惠东县:

吉隆镇东山美乐购物中心。

博罗县:

罗阳街道小金村盛源公寓;

盛连发商行(四角楼小罗路)。

龙门县:

龙华镇沙迳高沙文化广场核酸采样点;

龙华镇湖南佬水果店;

龙华镇端记早餐店;

龙华镇顺和堂药店。

大亚湾区:

霞涌街道苏云港健康驿站

蓝鲸世界(龙光城西南大道88号);

汇民兴超市(龙光城北三外围铺)。

仲恺高新区:

仲恺五一村合力围附近的餐饮店。

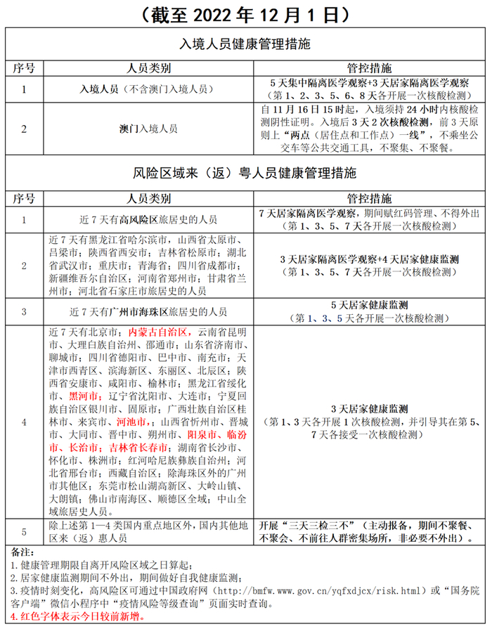
当前国内疫情形势严峻复杂,我市已发生多起外省、市输入疫情,“外防输入、内防反弹”的压力显著增大。请广大市民继续履行个人防控责任,坚持做好勤洗手、戴口罩、勤通风、一米线“防疫四件套”,做好自身健康“第一责任人”,保护好自己和家人尽量避免感染的风险就是为疫情防控做出贡献。戴口罩进入公共场所,并自觉遵守测温、扫场所码、查验行程卡等各项疫情防控措施。高风险区、疫情传播严重地等来(返)惠人员严格按照我市防疫政策配合做好健康管理(详见以下表格),其他地区来(返)惠人员抵惠后落实“三天三检三不”(核酸三天每天一检,期间不聚餐、不聚会、不前往人群密集场所,谢绝访客)。

风险区域来(返)惠人员健康管理措施

重要提醒!

省外、市外来(返)惠人员

请落实“三天三检三不”等措施

当前国内、省内疫情形势严峻复杂

我市已发生多起外省、市输入疫情

“外防输入、内防反弹”的压力显著增大

为保障人民群众生命安全和身体健康

我们温馨提醒

加载中...