新浪财经

卫士通:拟变更公司证券简称为“电科网安”

媒体滚动 2022.11.22 09:15

转自:企业观察网

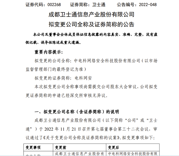
11月21日晚间,卫士通(002268)发布公告称,公司拟变更公司全称为“中电科网络安全科技股份有限公司”,证券简称变更为“电科网安”。

公告显示,本次拟变更的公司全称已经市场监督管理部门预先核准,并取得《变更企业名称保留告知书》((国)名内变字[2022]第36588号),尚需提交公司股东大会审议,且尚需提交市场监督管理部门审核并履行相关变更登记程序。变更后的公司名称以市场监督管理部门的最终登记为准,公司拟变更证券简称的申请已经深交所审核无异议。

资料显示,卫士通(股票代码 002268,SZ)成立于1998年4月,公司致力于网络安全领域相关安全设备的技术研究和产品开发,是国内一流的网络安全产品与商用密码产品提供商。卫士通实际控制人为中国电子科技集团有限公司,控股股东为中国电子科技网络信息安全有限公司。卫士通现总股本45876603股,其中中国网安持有278750040 股,占总股本的32.95%;中电科投资控股有限公司(为中国电科全资子公司)持有25985229 股,占总股本的3.07%;中国电科合计持有 304735269股,占总股本的36.02%。

卫士通表示,中国电科以“军工电子主力军、网信事业国家队、国家战略科技力量”为定位,聚焦“电子装备、网信体系、产业基础、网络安全”四大重点业务板块。卫士通作为中国电科网络安全板块的能力建设平台、产业发展平台、资本运作平台,变更名称更符合公司的战略定位及业务发展方向。

加载中...