新浪财经

11月20日佛山新增本土确诊病例8例,新增本土无症状感染者112例

环球网

关注

来源:佛山日报

11月20日0—24时,全市新增本土确诊病例8例,新增本土无症状感染者112例,其中111例在隔离管控人员中发现,3例在跨区域协查人员中发现,4例在主动检测人员中发现,2例在主动就诊人员中发现。

11月20日0—24时,新增境外输入确诊病例11例,新增境外输入无症状感染者8例,入境后即被纳入管理。

截至11月20日24时,全市累计报告确诊病例699例(其中境外输入414例)。

新增本土阳性人员情况

个案1居住在南海区九江镇,个案2居住在南海区大沥镇,个案3居住在顺德区伦教街道,个案4-个案22居住在顺德区勒流街道,个案23-个案46居住在顺德区大良街道,个案47-个案56居住在顺德区北滘镇,个案57-个案105居住在顺德区杏坛镇,个案106、个案107居住在顺德区均安镇,个案108居住在三水区云东海街道,个案109、个案110居住在三水区西南街道。以上人员均作为我市已报告病例的密接纳入隔离管控,11月20日核酸检测阳性。

个案111居住在南海区桂城街道,为闭环管理重点人员,11月20日核酸检测阳性。

个案112为外省来佛人员,11月19日由外省来到禅城区石湾镇街道,11月20日接外市通报协查,经我市排查,核酸检测阳性。

个案113为外省来佛货车司机,11月19日由外省来到南海区狮山镇,当天接外市通报协查,经我市排查,11月20日核酸检测阳性。

案114为外市来佛人员,11月19日由外市来到南海区大沥镇,当天接外市通报协查,经我市排查,11月20日核酸检测阳性。

个案115为外市来佛人员,11月19日由外市来到南海区桂城街道,主动到核酸采样点进行采样,11月20日报告核酸检测阳性。

个案116居住在南海区狮山镇,11月19日主动到核酸采样点进行采样,11月20日报告核酸检测阳性。

个案117、个案118居住在顺德区容桂街道,11月20日主动到核酸采样点进行采样,当天核酸检测阳性。

个案119居住在南海区里水镇,因发热到发热门诊就诊,11月20日核酸检测阳性。

个案120居住在顺德区北滘镇,因发热到发热门诊就诊,11月20日核酸检测阳性。

结合流行病学调查、临床表现和实验室检测等,个案1、个案2、个案109、个案110、个案115、个案116、个案119、个案120诊断为确诊病例,其余个案均判定为无症状感染者,已闭环转运至定点医院隔离治疗。

目前,有关流调溯源、隔离管控、核酸检测、医疗救治等处置工作正有序开展。

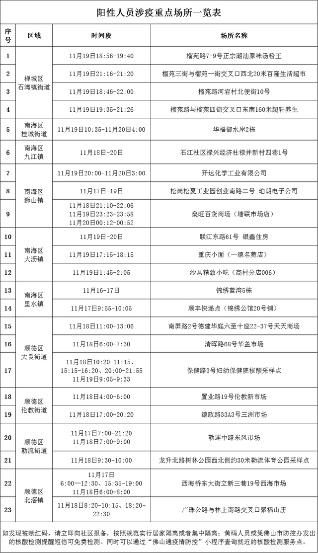
以上人员涉及的重点场所见附表。

当前,我国境内本土疫情仍处于多点散发和局部聚集性态势,佛山市疫情目前总体可控,但疫情防控形势仍是严峻复杂,请广大市民时刻保持警惕,树牢“自身健康第一责任人”意识,自觉配合落实以下防控措施。

请市民朋友务必配合街道、社区采取必要的核酸检测等疫情防控措施,做好个人日常防护,科学佩戴口罩,勤洗手,常通风,保持安全的社交距离。尽快完成全程疫苗接种。一旦出现发热、干咳、乏力、嗅觉味觉减退、鼻塞、流涕、咽痛、结膜炎、肌痛、腹泻等不适症状时,不参加聚集性活动、不自行购药、服药,要佩戴一次性医用口罩或以上级别口罩,及时就近至发热门诊就诊,并主动告知医生自己的旅行史,就诊过程中请做好个人防护并不得乘坐公共交通工具。

请近期出市出省的来佛返佛人员务必在返佛前48小时内开展一次核酸检测,抵佛后进行核酸“三天三检”,期间不聚餐、不聚会、不前往人群密集场所。如近期曾到过高风险地区或有本土疫情地市的跨市通勤人员,需持24小时核酸检测阴性证明来佛返佛。请务必于来佛返佛当天主动通过12345热线、佛山通小程序或直接向所在社区(村)、单位、居住酒店报备,并配合做好隔离医学观察或健康监测等健康管理工作,如未遵守防控要求造成疫情传播的,须承担相应法律责任。

各级机关企事业单位、各类经营场所务必履行疫情防控主体责任,自觉执行常态化疫情防控要求,对进入场所人员落实戴口罩、测温、扫“场所码”、查验健康码和行程卡等防控措施,凭有效核酸证明进入。

加载中...