新浪财经

【最全】2023年中国天然气行业上市公司全方位对比(附业务布局汇总、业绩对比、业务规划等)

前瞻网

关注

转自:前瞻产业研究院

行业主要上市公司:水发燃气(603318);中国石油(601857);中国石化(600028);中海油(00883HK);新天然气(603393);中国燃气(00384HK);华润燃气(01193HK);昆仑能源(00135HK);广汇能源(600256);新奥股份(600803);九丰能源(605090);洪通燃气(605169)等等。

本文核心数据:天然气行业上市公司汇总,天然气行业上市公司业务布局

1、天然气行业上市公司汇总

在我国能源消费结构转型升级背景下,国家将天然气作为高度重视、大力发展的重要战略性能源。目前,我国天然气产业的上市公司数量较多,分布在各产业链环节。本文汇总了天然气产业链各环节上市公司,具体情况如下:

2、天然气行业-天然气开采上市公司业务布局对比

在天然气上市公司中,天然气开采参与主体以中国石油、中国石化和中国海油等大型央企为主。在业务布局方面,中国石油、中国石化、中国海油国内外市场全面布局,而民营企业则侧重在我国西北、西南等天然气资源丰富地区设立天然气工厂,再将天然气输送至其他地区进行销售。

3、天然气行业-天然气开采上市公司业务业绩对比

天然气开采属于天然气产业上游,由于准入门槛高,而且需要大量资金投入,产业的垄断性较高。目前,中国石油、中国石化、中国海油在我国天然气行业市场的占有率持续居于领先地位。

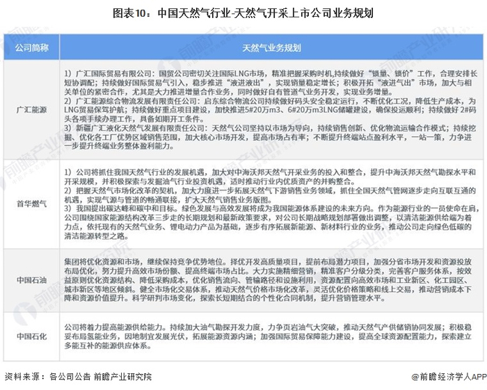
4、天然气行业-天然气开采上市公司业务规划对比

天然气属于清洁能源领域是我国近年来重点支持发展的产业,具有广阔的发展前景。随着“增储上产七年行动计划”持续推进,全国天然气产量快速增长,新增探明地质储量保持高峰水平。此外,在国家政策的大力支持下,天然气在我国能源消费总量中的地位总体显著提高,以及环保要求的提高对能源消费结构的影响,天然气消费量和产量快速增长,也为天然气公司带来了发展机遇。其中,广汇能源将升级改造已投产运行项目,实现LNG全产业链的延伸,首华燃气将加大对中海沃邦天然气开采业务的投入和整合,提升中海沃邦天然气勘探水平和开采规模,扩大天然气销售业务版图。

以上数据参考前瞻产业研究院《中国天然气产业供需预测与投资战略规划分析报告》,同时前瞻产业研究院还提供产业大数据、产业研究、政策研究、产业链咨询、产业图谱、产业规划、园区规划、产业招商引资、IPO募投可研、IPO业务与技术撰写、IPO工作底稿咨询等解决方案。

更多深度行业分析尽在【前瞻经济学人APP】,还可以与500+经济学家/资深行业研究员交流互动。

加载中...