重庆一厂房被征迁获过亿补偿引争议,曾被法院认定为违法建筑
澎湃新闻
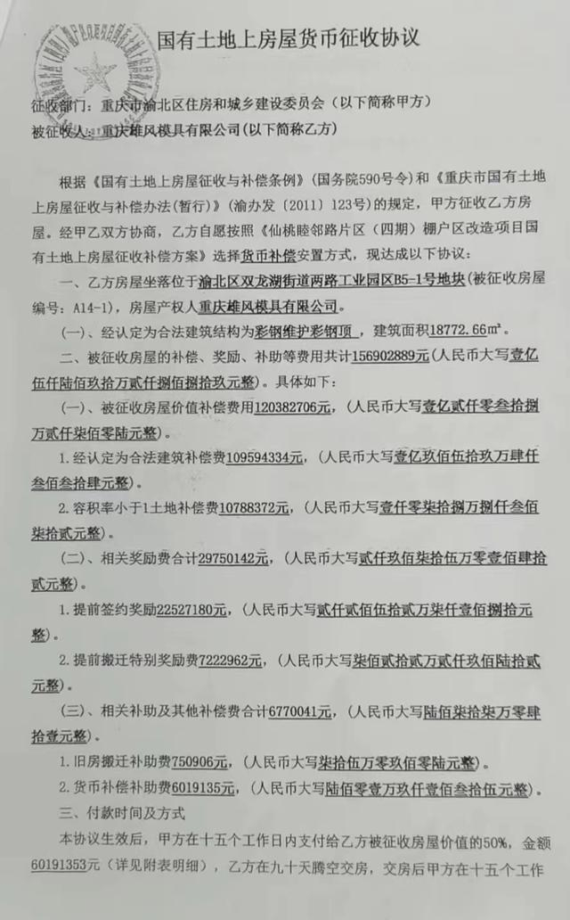
重庆市渝北区两路工业园区一处建筑面积1.8万平方米的彩钢棚厂房被征收,渝北区住建委与土地使用权人重庆雄风模具有限公司(下称:雄风公司)签订协议,认定厂房产权人为雄风公司,约定补偿雄风公司近1.57亿元,其中被征收房屋建筑补偿费用为1.09亿余元。
不过,被征收厂房的权属及是否为合法建筑引发争议。
涉案彩钢棚厂房被拆除前的照片。 本文图片均由受访者供图
该厂房曾由重庆祥安物流有限公司(下称:祥安公司)使用,其曾约定由重庆市兴银物资有限公司(下称:兴银公司)建设该厂房。两公司认为,雄风公司并非该彩钢棚厂房的产权人,且该厂房并非合法建筑。雄风公司不应获得巨额补偿款。
100房地证2007字第187号房地产权证上未登记房产信息。
澎湃新闻(www.thepaper.cn)注意到,重庆市第一中级人民法院的一份生效判决提到,法院查明,上述厂房未取得建设工程规划许可等相关规划、建设审批手续,系违法建筑。对此,兴银公司、雄风公司、祥安公司均予以认可。
判决还显示,雄风公司在答辩时表示,案涉厂房系违法建筑,且已被渝北区法院查封,不具备通过诉讼确权的条件。雄风公司原法定代表人、大股东韩文明曾向澎湃新闻表示,有权机构已经对案涉厂房进行了合法性审查,作为公民不宜妄加评判,可采访有权机构。
就前述案涉厂房所有权认定以及厂房是否系合法建筑等相关问题,渝北区住建委工作人员此前向澎湃新闻表示,一般情况下,房屋征收材料由街道(办事处)上报,再由包括该委在内的多个相关部门进行审核。但该厂房情况较为特殊,建议记者向仙桃街道办了解情况。此后,记者联系渝北区委宣传部,截至发稿前未获回应。
兴银公司此前起诉要求法院确认其对上述厂房的所有权,重庆高院二审认为,政府房屋征收管理部门认定雄风公司为征收补偿对象是否错误的问题,不属于民事案件的审查范畴,兴银公司应另行寻求救济途径解决。
今年5月,兴银公司向渝北区法院提起行政诉讼,请求撤销渝北区住建委与雄风公司签订的《重庆市渝北区国有土地上房屋征收协议书》。11月3日,渝北区法院以兴银公司与征收协议不具有行政法律上的利害关系且超过起诉期限为由,裁定驳回兴银公司起诉。11月16日,澎湃新闻获悉,兴银公司已向重庆市一中院提出上诉。
欠租惹官司:法院判返还土地,地上财产归属引争议
这座引发争议的彩钢棚厂房,位于重庆市渝北区双龙湖街道两路工业园区B5-1地块,建筑面积18772.66平方米。
资料显示,2006年,雄风公司(注:现已更名为重庆自强不息科技(集团)有限公司,为方便阅读,统一表述为雄风公司)取得B5-1地块的土地使用权,证载土地用途为工业用地,土地使用权类型为出让。
2012年11月,雄风公司与祥安公司签订《场地租赁合同书》,将B5-1地块出租给祥安公司使用。双方约定,祥安公司根据需要在租赁场地自行建设临时厂房。租赁期满后,祥安公司自行拆除临时厂房及设施设备等。
次月,祥安公司与兴银公司签订《租赁厂房协议书》,约定由兴银公司出资修建临时厂房,定向有偿租给祥安公司使用。
后这块土地上盖起彩钢棚厂房,由祥安公司使用。但2018年3月起,祥安公司未按时支付租金。2019年2月,雄风公司将祥安公司起诉至渝北区法院,要求祥安公司支付租金并确认双方合同解除等。此外,雄风公司还向法院提出财产保全申请并提供了担保。
2019年3月,渝北区法院作出执行裁定,查封祥安公司的厂房一幢、办公楼一幢,查封B5-1地块,查封期限为3年。同年5月,渝北区法院作出民事判决,判决双方签订的《场地租赁合同书》于2019年2月26日解除;祥安公司支付193万余元租金并支付违约金、土地占有使用费;祥安公司腾空租赁地块并恢复至交接时原状后,将该租赁的土地交还给雄风公司。
祥安公司上诉后,重庆市一中院于2019年9月作出判决,驳回祥安公司上诉,维持原判。
上述判决生效后,案件进入执行阶段。因祥安公司未履行义务,雄风公司申请渝北区法院强制执行。渝北区法院于2019年11月12日作出的一份《执行笔录》显示,执行中,该院就保全财产委托评估,案外人兴银公司以对上述地块上的财产享有所有权为由,提出异议,要求停止执行,该执行异议该院已受理……告知以下注意事项:自即日起,B5-1地块交还给雄风公司,上述地块附着的建构筑物一并移交,在评估拍卖和执行异议处理期间内,由雄风公司行使管理权,承担管理责任,但不得使用、出租、出借或设有其他性质的权利负担。异议处理完毕,上述地块上附属构筑物非案外人所有的,该院将进行变价,用以清偿本案债务。
2020年12月24日,渝北区法院作出《执行裁定书》,认为案外人兴银公司主张案涉不动产实际系其出资建设,并提交了相关证据,但其提交的工程总费用表、工程结算表中无相关签字确认信息,现有证据不足以证明案外人实际出资建设该工程,不能证明其对案涉不动产享有实体权益。故案外人的请求缺乏事实根据,该院不予支持。裁定驳回兴银公司的异议请求。
此后,兴银公司不服该裁定,向渝北区法院提起执行异议之诉。后由于兴银公司又提出(案涉厂房)确权之诉,便向法院申请撤回执行异议之诉。
渝北区法院作出的执行裁定。
政府征收:厂房被认定为合法建筑,补偿超一亿元
渝北区法院对B5-1地上附着建构物(即彩钢棚厂房)查封期间,2020年1月3日,渝北区政府发布《关于仙桃睦邻路片区(四期)棚户区改造项目国有土地上房屋征收预签约的公告》(下称《预签约公告》),决定对该项目征收红线范围内的所有国有土地上房屋进行征收,前述彩钢棚厂房就在征收范围之内。
《预签约公告》所附的《补偿方案》显示,该棚改项目采用预签约方式,在规定的预签约期限内,预签约率达到被征收户总数的80%时,区政府下达该项目的房屋征收决定并公告,征收决定公告之日预签约征收补偿协议生效并自动转为正式征收协议,不再另行签订协议。
《补偿方案》同时载明,该棚改项目征收补偿对象为项目征收红线范围内持有国有土地上的不动产权证、房地产权证、房屋所有权证和土地使用权证或具有其他合法产权证明的房屋所有权人。权属记载不明确的,以及征收范围内的未经登记建筑,以渝北区国有土地上房屋征收认定工作组认定结果作为补偿依据。
2020年1月13日,渝北区住建委与雄风公司签订《重庆市渝北区国有土地上房屋征收协议书》(下称《协议书》)。
《协议书》显示,经双方协商,雄风公司自愿按照《补偿方案》选择货币补偿安置方式,达成以下协议:雄风公司房屋坐落位于B5-1地块,房屋产权人为雄风公司。经认定为合法建筑结构彩钢维护彩钢顶,建筑面积18772.66平方米。被征收房屋的补偿、奖励、补助等费用共计1.569亿余元,其中经认定合法建筑补偿费109594334元。
《协议书》还显示,该协议签订时,雄风公司将被征收房屋的房地产权证(证号:100房地证2007字第187号)、建设、用地及规划手续等其他相关要件移交渝北区住建委。
2020年4月28日,渝北区政府发布《关于仙桃睦邻路片区(四期)棚户区改造项目国有土地上房屋征收的公告》。这也就意味着,依据《预签约公告》,预签约率达到被征收户总数的80%,预签约征收补偿协议生效并自动转为正式征收协议。
值得一提的是,《协议书》签订数月后,房地产评估机构于2020年5月4日出具的《房地产估价报告》显示,前述被征收厂房的评估总价为109594334元,与《协议书》中经认定为合法建筑补偿费完全一致。
另一方面,渝北区法院也委托房地产评估机构对B5-1地块上需拆除的地上建(构)筑物、附属设施及需处置的办公用品等34项资产的变现价格评估。评估报告显示,该项资产的评估总值为239万元。
渝北区法院发现B5-1地块及地上建(构)筑物被国家依法征收,应当撤回上述资产的执行,遂于2020年8月24日向重庆市一中院报请撤回该标的物的拍卖。
渝北区法院执行笔录。
判决书:案涉厂房系违法建筑,三涉事公司均认可
得知渝北区住建委与雄风公司签订《协议书》后,兴银公司法定代表人蔡平感到难以接受,他认为:首先,彩钢棚厂房是其公司出资修建并定向租给祥安公司的,且“100房地证2007字第187号”房地产权证上并没有记载任何房产信息,房屋产权人无论如何都不应当认定为雄风公司;其次,彩钢棚厂房何以被认定为是合法建筑并获得巨额补偿?
2020年6月,兴银公司将雄风公司与祥安公司起诉至重庆市一中院,诉请确认前述彩钢棚厂房所有权属于兴银公司,两被告向其支付1亿元拆迁安置补偿款。
2021年2月1日,重庆市一中院作出民事判决,驳回了兴银公司的全部诉讼请求。澎湃新闻注意到,该判决书显示,雄风公司在答辩时称案涉厂房系违法建筑,且已被渝北区法院查封,不具备通过诉讼确权的条件。重庆市一中院审理查明,案涉厂房未取得建设工程规划许可等相关规划、建设审批手续,系违法建筑。对此,兴银公司、雄风公司、祥安公司均予以认可。
前述判决还显示,雄风公司在答辩时明确表示,案涉厂房系违法建筑,且已被渝北区法院查封,不具备通过诉讼确权的条件。假设案涉厂房可以确权,则所有权人亦应为其所附着土地的权利人雄风公司。即便厂房由兴银公司实际出资修建,其修建目的及所获权益是收取祥安公司租金,兴银公司只能向祥安公司主张权利。
兴银公司上诉后,重庆市高级人民法院于2021年12月23日作出终审判决,认为兴银公司的上诉请求均不能成立,应予驳回。一审判决认定事实清楚,适用法律正确,应予维持。判决驳回上诉,维持原判。
重庆高院作出的判决书显示,雄风公司答辩时再次表示,该厂房未取得建设工程规划许可等相关规划、建设审批手续,也未取得竣工验收备案登记,系违法建筑。违法建筑不可能办理不动产物权登记,也不具备司法确权的前提条件。根据生效判决,案涉厂房应当拆除。
判决书还显示,重庆高院认为,兴银公司要求对违法建筑进行确权没有法律依据。另对于未取得建设工程规划许可证或者未按照建设工程规划许可规定内容建设的违法建筑的认定和处理,属于国家行政主管部门的职权范围,故此一审法院不支持兴银公司该项诉讼请求并无不当。
关于雄风公司是否应该获得拆迁补偿,判决书显示,重庆高院认为,从政府征收公告及征收补偿协议看,雄风公司系案涉土地及地上附着物的征收补偿对象。而兴银公司认为厂房系其修建,雄风公司无权获得该部分的征收补偿,其实质是政府房屋征收管理部门认定雄风公司为征收补偿对象是否错误的问题。由于土地征收及补偿事项属于行政主管部门的职权范围,不属于民事案件的审查范畴,对此兴银公司应另行寻求救济途径解决。
《征收协议》
今年5月,兴银公司向渝北区法院提起行政诉讼,请求撤销渝北区住建委与雄风公司签订的《协议书》。11月3日,渝北区法院以兴银公司与《协议书》不具有行政法律上的利害关系且超过起诉期限为由,裁定驳回兴银公司起诉。该裁定书显示,渝北区住建委辩称,该委签订《协议书》符合法定程序,事实清楚且证据充分,不存在撤销情形。
11月16日,澎湃新闻获悉,兴银公司不服该裁定,认为原审裁定书认定基本事实不清,证据不足,如未查明案涉土地上房屋归属问题等,原审裁定书适用法律错误,已向重庆市一中院提出上诉。
雄风公司原法定代表人、大股东韩文明曾向澎湃新闻表示,有权机构已经对案涉厂房进行了合法性审查,作为公民不宜妄加评判,可采访有权机构。
就前述案涉厂房所有权认定以及厂房是否系合法建筑等相关问题,渝北区住建委工作人员此前向澎湃新闻表示,一般情况下,房屋征收材料由街道(办事处)上报,再由包括该委在内的多个相关部门进行审核。但该厂房征收情况较为特殊,建议记者向仙桃街道办了解情况。此后,记者联系渝北区委宣传部,截至发稿前未获回应。