新浪财经

【全网最全】2022年煤化工行业上市公司全方位对比(附业务布局汇总、业绩对比、业务规划等)

前瞻网

关注

转自:前瞻产业研究院

行业主要上市企业:中国神华(601088);兖矿能源(600188);宝丰能源(600989);中煤能源(601898);陕西煤业(601225);新奥股份(600803)等

本文核心数据:煤化工行业上市公司业务布局、煤化工行业上市公司煤化工业务业绩对比、煤化工行业上市公司煤化工业务规划对比

煤化工行业上市公司汇总

从煤化工行业产业链的参与企业上看,煤化工产业的上游为煤炭采选行业,为其煤化工行业企业提供原材料,参与企业主要有神华集团、山西焦煤等;煤炭价格波动直接影响煤化工行业的生产成本,进而对细分产品的利润产生影响。

煤化工按加工深度不同,可分为产业链上游的基础煤化工和中下游的精细煤化工;按发展成熟度不同,可分为传统煤化工和现代煤化工。传统煤化工主要包括煤制化肥、合成氨和焦炭,现代煤化工主要是新型煤基能源和新型煤基材料,中游煤化工企业主要包括中国神华、中煤能源和陕西煤业等。煤化工下游应用较为广泛,其产品多为工业领域的原材料,涉及燃料、医药业、农业、制造重轻工等各个领域。截至2022年10月我国煤化工行业主要上市公司汇总如下:

注:★为一星,☆为半星,满分为5星。

2022年中国煤化工行业上市公司基本信息及营收表现汇总如下:

从我国煤化工行业主要上市公司区域分布热力图来看,我国煤化工行业上市公司较为集中的分布在山西省,区域内上市公司数量较多且公司规模较大,拥有如山西焦煤、华阳股份山煤国际等煤炭行业龙头企业;除此之外,北京、河北、山东和江苏等省市也有较多煤化工行业竞争者分布,如中国神华、中煤能源、新奥股份、兖矿能源和华昌化工等。2022年我国煤化工行业主要上市公司区域分布如下:

煤化工行业上市公司业务布局对比

煤化工行业的上市公司中,中国神华、兖矿能源和陕西煤等公司的煤化工业布局最广;其他公司则基本通过开设方式或投资(全资或部分出资)煤化工行业相关公司,参与煤化工相关业务的经营。

煤化工行业上市公司业务业绩对比

目前,我国煤化工行业的龙头上市公司是中国神华、兖矿能源、陕西煤业和中煤能源,这四家上市公司的煤化工业务占比基本均在80%以上,公司规模较大且布局范围遍布全国各地;其他参与者在公司规模、生产能力、用户规模和生产技术等方面较上述企业还有较大差距。2022年我国煤化工行业上市公司煤化工相关业务业绩对比汇总如下:

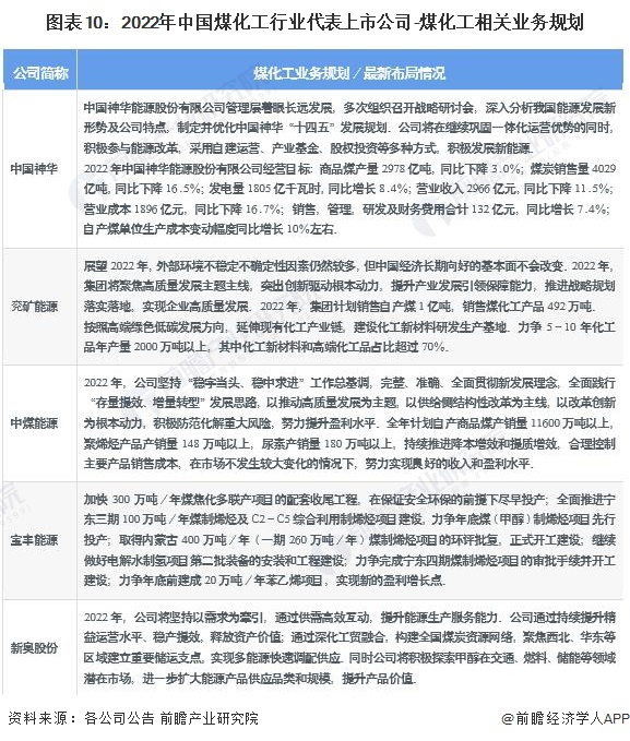
煤化工行业上市公司煤化工业务规划对比

根据《关于“十四五”推动石化化工行业高质量发展的指导意见》,“十四五”期间,我国将着重就丰富精细化学品和化工新材料供给,强化行业本质安全和清洁生产,推进煤化工、石油化工等协调发展,发挥化工产业优势助力实施“双碳”战略;石化、煤化工等重点领域企业主要生产装置自控率95%以上,建成30个左右智能制造示范工厂、50家左右智慧化工示范园区;强化分类施策,科学调控石油化工、煤化工等传统化工行业产业规模,有序推进炼化项目“降油增化”,促进煤化工产业高端化、多元化、低碳化发展;统筹项目布局,推进新建石化化工项目向资源环境优势基地集中,推动现代煤化工产业示范区转型升级;发挥碳固定碳消纳优势,有序推动石化化工行业重点领域节能降碳,推进炼化、煤化工与“绿电”、“绿氢”等产业耦合以及二氧化碳规模化捕集、封存、驱油和制化学品等示范。

据此,煤化工行业的龙头企业-中国神华、兖矿能源、陕西煤业和中煤能源等公司也相应提出了其2022年于“十四五”时期的煤化工发展目标,中国移动表示将在“十四五”期末基本实现行政村5G网络覆盖;中国电信表示到2030年,云网运营技术领跑全球运营商;中国联通提出了“十四五”期间的“3+5+1+1”行动计划:

更多本行业研究分析详见前瞻产业研究院《中国煤化工产业发展前景预测与投资战略规划分析报告》,同时前瞻产业研究院还提供产业大数据、产业研究、政策研究、产业链咨询、产业图谱、产业规划、园区规划、产业招商引资、IPO募投可研、IPO业务与技术撰写、IPO工作底稿咨询等解决方案。

更多深度行业分析尽在【前瞻经济学人APP】,还可以与500+经济学家/资深行业研究员交流互动。

加载中...