新浪财经

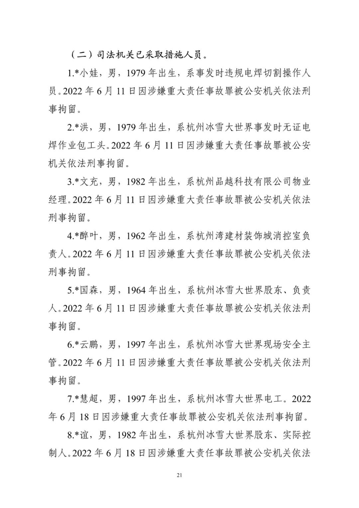
8人被刑拘!杭州冰雪大世界“6·9”较大火灾事故调查报告公布

北京晚报

关注

转自:中国应急管理

近日,造成4人死亡,2名消防员牺牲,19人受伤的“杭州市临平区杭州冰雪大世界‘6·9’较大火灾事故调查报告”公布,事故直接原因为工人违章电焊切割作业时,熔渣引燃管道保温材料残片和装饰装修材料所致。

2022年6月9日9时56分许,位于杭州市临平区东湖街道望梅路588号杭州湾建材装饰城18幢二层的杭州冰雪大世界发生一起火灾事故,造成4人死亡,2名消防员牺牲,19人受伤,建筑物过火面积600平方米,直接经济损失3057 余万元。

一、事故直接原因:

(一)事故起火原因

2022年6月9日9时56分,*珍珍在杭州冰雪大世界进行消防管道维修时,违章电焊切割作业,熔渣引燃了位于杭州冰雪大世界二层冰雕区7-F立柱北侧与冰墙之间缝隙下部的掉落的管道保温材料残片和装饰装修材料。事故调查排除遗留火种、电气故障、物品自燃、人为放火等引发火灾的可能。

(二)火灾迅速蔓延原因

一是杭州冰雪大世界内大量使用的聚氨酯保温材料和仿真绿植达不到不燃、难燃要求,起火后烟气蔓延速度快。二是杭州冰雪大世界及与建筑内其他区域之间防火分隔措施和防烟措施设置不到位,内墙墙体采用聚氨酯夹芯彩钢板,场所内出口门采用保温门代替防火门,导致火灾发生后迅速蔓延至整个二层。三是杭州冰雪大世界擅自关闭消防设施,吸气式感烟报警系统处于关闭状态,预作用式自动喷水灭火系统未处于正常状态;室内感烟报警探测器报警后,值班人员不会处置,导致火灾未能在初期被有效扑灭。

(三)造成人员伤亡原因

一是火灾发生后,聚氨酯、仿真绿植等材料大面积燃烧,产生了大量高温有毒烟气,释放出的可燃烟气不断聚集,发生爆燃,导致人员伤亡。二是因保温需要,建筑外墙原窗口被保 温墙封闭,出入口增设保温门,呈相对密闭空间,烟气无法排出、室内能见度低,增加了人员逃生难度和消防施救难度。三是因设置多种功能游玩区并用冰墙分隔,导致室内通道迂回曲折增加了疏散距离。四是现场人员缺乏逃生自救知识和技能。

冰雪项目因需要用大量保温材料

加之部分商家违规使用

易燃可燃材料

存在很大火灾风险

造成严重后果

2020年10月1日

山西省太原台骀山滑世界冰雕馆

发生重大火灾事故

造成13人死亡、15人受伤

过火面积约2258平方米

直接经济损失1789.97万元

台骀山滑世界冰雕馆火灾原因

造成火势迅速蔓延的主要原因:一是冰雕馆内大量使用易燃可燃的聚氨酯保温材料和聚苯乙烯夹芯彩钢板,聚氨酯材料燃点低燃烧速度极快,起火后火势迅速扩大蔓延。二是火灾发生时,火势在风力作用下由西向东迅速蔓延。三是聚苯乙烯夹芯彩钢板隔墙燃烧后,使冰雕游览区和火车通道贯通,火灾发生后,迅速蔓延至整个冰雕馆。

造成重大人员伤亡的主要原因:一是火灾发生后,聚氨酯、聚苯乙烯等易燃可燃材料大面积燃烧,产生了大量高温有毒烟气。二是冰雕游览区游览线路设计复杂,事发时冰雕游览区人为断电,现场无工作人员引导疏散。三是冰雕馆内疏散通道不通畅,5个出口中有3个人为封堵或紧固、1个无法从内部打开(西侧出口人为用冰块封堵、南侧两个出口设置在火车通道内且用铁销紧固、入口门无法从内部打开)。上述原因导致发生火灾时游览人员不能及时逃生,因一氧化碳中毒、呼吸道热灼伤、创伤性休克等原因造成人员伤亡。

两起事故都是冰雪游乐场所,虽然发生事故的原因不同,但火灾迅速蔓延原因和造成人员伤亡原因有很多相同之处:如大量使用聚氨酯保温材料等易燃可燃材料,导致起火后烟气蔓延速度快、产生了大量高温有毒烟气;如游玩区和游览区线路设计复杂,室内通道迂回曲折增加了疏散距离、疏散通道不通畅等,导致人员不能及时逃生等。

以下是调查报告全文

引起杭州冰雪大世界火灾的

直接原因又是

违章电焊

警醒!以下惨剧

皆因电焊作业引发

01

2022年5月17日8时54分,福建红庙岭海峡环保有限公司10万方调节池上方外包作业人员违规用氩弧焊对除臭设施风管漏点进行焊接施工时发生燃爆,造成3人死亡,3人受伤,5#、6#池顶盖坍塌,池顶除臭装置损坏,直接经济损失约1800万元。

调查报告显示,罗华云带领未取得电焊工特种作业操作证的范文龙、朱发明、张斌违规进行氩弧焊作业。作业人员不了解作业的风管内充满易燃易爆的混合气体,未办理动火作业证,在没有对需作业的不锈钢管道进行隔离、清洗、置换、监测的情况下,进行氩弧焊作业是导致事故发生的直接原因。

02

2021年12月31日11时11分,辽宁大连市鞍山路一市场地下二层发生火情,事故共造成8人死亡1名消防员因公殉职。调查显示,事故企业违法建设冷库,违规使用易燃保温材料,违规使用电焊动火作业,造成保温材料着火,产生大量有毒气体致8人窒息遇难,1名消防员壮烈牺牲

03

2021年12月28日,山西省临汾市临汾染化集团有限公司发生爆炸事故,造成4人死亡。经初步调查分析,事故的直接原因是:二硝车间硝化分离器至水洗锅间的放料蒸汽夹套管道有漏点,在未办理完动火作业票证和安全措施未落实的情况下,违规对夹套管道漏点进行补焊(电焊作业),导致放料管道内的2,4-二硝基氯苯受热分解爆炸。

04

2021年1月14日,山东济南市某批发市场冷库发生火灾,过火面积约500平方米,1名被困者死亡。火灾原因为施工人员电焊切割冷库设备时不慎引发火灾

05

2020年8月8日,晋江市某厂房发生火灾,造成8人死亡。起火原因为工人在四层电梯井口违规焊割,溅落的焊渣引燃第一层电梯井口阁楼上的海绵堆垛引发火灾

06

2017年2月25日8时许,江西省南昌市红谷滩新区白金汇海航酒店唱天下KTV发生火灾,事故造成10人不幸遇难。经调查,火灾是由于切割装修材料的火花引燃施工现场易燃材料而造成

07

2010年11月15日14时,上海静安区一栋高层公寓起火。起火点位于10-12层之间,这场大火导致58人遇难,70余人受伤。事故原因是由无证电焊工违章操作引起的。

08

2000年12月25日21时许,河南洛阳市东都商厦因违章电焊发生火灾。其东都歌舞厅非法施工、施焊人员违章作业是事故发生的直接原因。由于消防安全意识淡薄,没有熟悉舞厅安全疏散设施,缺乏逃生自救常识,高温有毒烟气侵入后,造成309人中毒窒息死亡

违章违规电焊

危害严重,教训深刻

所以,必须严惩

(原标题:8人被刑拘!杭州冰雪大世界“6·9”较大火灾事故调查报告公布)

来源:中国应急管理

流程编辑:TF063

加载中...