新浪财经

Jeep背后的广汽菲克怎么就破产了?

中国新闻周刊

关注

竟然在SUV市场最火热的国家败退了

突然冲上热搜的“广汽菲克申请破产”,让很多网友一头雾水,广汽菲克是什么?

广汽菲克,全称广汽菲亚特克莱斯勒汽车有限公司,近年来在消费者视野中确实存在感极低,虽然拥有菲亚特、克莱斯勒和Jeep等品牌的产销经营权,但如今只有Jeep独立支撑。

所以这一次,令广大网友感到惋惜的,是能越过各种山丘的Jeep,在中国市场终于“熄火”,从此只有进口车型继续销售。

10月31日,Stellantis集团官网发布公告称,广汽菲克、广汽集团和Stellantis的股东已批准一项决议,同意广汽菲克在处于亏损的情况下向法院申请破产。

图片来源:Stellantis集团

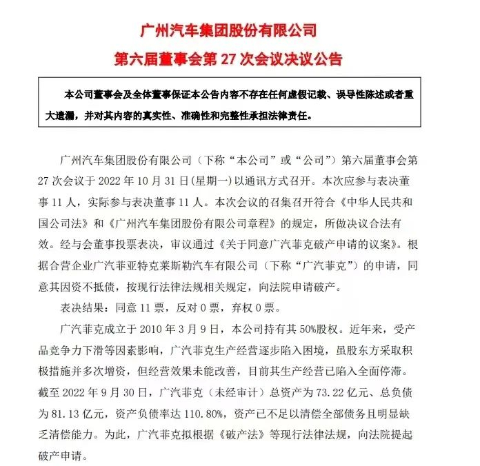
当天中午,广汽集团发布“第六届”董事会第27次会议决议公告:经与会董事投票表决,审议通过《关于同意广汽菲克破产申请的议案》。根据合营企业广汽菲亚特克莱斯勒汽车有限公司(下称“广汽菲克”)的申请,同意其因资不抵债,按现行法律法规相关规定,向法院申请破产。

图片来源:广汽集团

接近广汽菲克的人士告诉中国新闻周刊,目前已经走上法律程序。

这家曾被业内笑称为“史上最长名字的合资公司”,几乎可以算是国内存活时间最短的汽车合资企业。从2015年至今,还未过完第七个年头。而更有许多业内人士发文惋惜:这仿佛是记忆中第一家申请破产的合资车企。

与其他同类事件相比,网友对于这家拥有越野鼻祖Jeep品牌的合资公司的破产明显疑问偏多。“车外形不错,身边也有人买,怎么就卖不动了?”“SUV经济这么好,怎么可能?”“当年出的车是多少人的梦想,Jeep吗?没想到现在混到这种地步。”

在许多汽车热爱者眼中,Jeep或许一直是心中的“白月光”,拥有这样一个品牌的合资企业怎么会在中国SUV市场连续大火十多年的情况下走到破产,实在让人匪夷所思。

销量停摆

尽管多数消费者已经不记得曾经有过什么经典车型,但在广汽菲克旗下,菲亚特和克莱斯勒车型的国产,都早于Jeep品牌。

图片来源:Jeep

菲亚特和克莱斯勒两大品牌都有着悠久的历史,在世界汽车市场上也蜚声国际,但几经波折甚至进出之后,在中国汽车市场却都没能引起广泛关注。无论是早在2006年就已经国产的克莱斯勒300C,还是在2012年国产上市的菲亚特菲翔,都没能成为热门车型。

原本于2010年就成立的广汽菲亚特,在菲亚特集团收购了克莱斯勒集团后,于2015年更名为广汽菲亚特克莱斯勒,更加积极推进Jeep品牌国产事宜。

Jeep早在2007年就进口方式引入国内,大切诺基、指挥官等车型大受欢迎。而那句格调满满的“不是所有吉普都叫Jeep”更是流传甚广,无论国内国外,都相当认可Jeep越野车鼻祖这一品牌定位。

因此,当年刚刚确定专注于SUV领域的长城汽车董事长魏建军,一度将Jeep视为目标:到2020年,希望哈弗销量突破200万台,在规模上超过Jeep、路虎,成为全球最大的专业SUV品牌。

由此可以看出当年Jeep品牌的盛况。可惜数年之后,时移事易。

2015-2017年,广汽菲克便导入了自由光、自由侠、指南者三款车型,2016年在国内实现了12.95万辆的累计销量,并在2017年迎来最辉煌的时刻。

这一年,广汽菲克Jeep年销量一举突破20万辆,也是在这一年,广汽菲克净资产达到峰值44.22亿元。对于一家专注SUV的合资车企而言,这样的成绩相当难得。

但好景不长。从2018年开始,Jeep销量每况愈下,2018年12.5万辆到2019年7.3万辆、2020年4.07万辆再到2021年2.04万辆。2021年,广汽菲克的资产和负债总额分别为86.81亿元和86.79亿元,净资产仅余200万元左右。

到了2022年,广汽菲克的生产线就基本处于“停摆”状态。3月产量仅为1辆,随后至今皆为零。

这四年究竟发生了什么?

其实不难溯源。自2018年推出大指挥官后,Jeep品牌就再无新车推出。而这一年,刚成立了9个月的中国豪华SUV品牌WEY销量突破10万大关,领克01也开始锋芒初现。在Jeep还在沉浸在“用实力让情怀落地”时,中国品牌正在铆足了劲的向上冲。

那些Jeep能越过的山丘,中国品牌已然相继攀登,甚至向远方疾速驶去。而Jeep方面却深陷产品质量问题频发、投诉激增以及口碑骤降漩涡,甚至因产品出现“烧机油”问题,Jeep被“315晚会”点名。

此外,关于“国产车型失去了Jeep的原汁原味、被视为旗舰代表车型之一的牧马人在城市中驾驶感受过于生硬不舒服、车型换代配置跟不上时代”等负面评价也甚嚣尘上。

在智能化、电动化、高端化不断提升的市场需求中,广汽菲克还在原地守着所谓的“情怀”,不断内耗,错失良机。

2020年底,坦克300上市,从此揭开了硬派SUV市场新篇章。不到两年时间,坦克品牌销量已经超过17万辆,在中国硬派越野市场的市占率达56%,稳坐中国越野SUV的头号交椅。

尽管不尽如人意,但魏建军的豪言也实现了一大半:2020年,Jeep全球销量86万辆,长城汽车销量111万辆,而在全球最大汽车市场——中国的此消彼长,更是在一定程度上奠定了此后的发展路径。果然在此之后,长城汽车继续上涨,而Jeep下跌不止。

就像是新老交错,Jeep的时代,终于是要过去了。“时代抛弃你,不说对不起”,但对于许多消费者而言,这却是一场“白月光”的幻灭:“从诞生开始,Jeep牧马人就是全世界越野爱好者的终极向往,它象征着自由和激情,以及对更纯粹生活方式的理解和追求,更号称是业内最专业的机械式四驱系统。我终于攒够了钱买多年的目标牧马人的时候,却已经有了更好的选择。‘白月光’终究在时光里成为了一抹‘蚊子血’。”

命运多舛

在国内市场,SUV有两个现象级的爆发节点。一个是2011年大众途观/奥迪Q5等合资品牌SUV引入、本田CR-V换代、哈弗H6上市之时;一个是2017年自主品牌高端子品牌集中推出以及中大型SUV密集投放之时。

但这两个最好的机遇,广汽菲克都没有抓住。SUV的红利,Jeep仅仅是在2016年与2017年凑了个热闹。

2013年,菲亚特集团、克莱斯勒集团与广汽集团在美国底特律签署了扩大在华生产、销售乘用车合作的框架协议,Jeep品牌被二度引入中国市场。2015年,广汽菲亚特正式更名为广汽菲克。

当初的意气风发在跌跌不休中烟消云散,而合资公司背后的股东关系也愈发微妙。

2022年1月27日,Stellantis集团宣布,计划将其与广汽集团合资公司广汽菲克中的持股比例由50%提升至75%。“(增加到75%)将是集团奠定中国业务新基础的关键一环。”但当晚,广汽集团发表的声明却意味深长。广汽集团称:其从Stellantis集团官方网站获悉关于广汽菲克股权调整事宜。

Stellantis集团随后在3月1日发布的全球战略计划中重申了这一决定,称目前正等待有关部门审批。然而广汽集团却再无表态。

7月18日,Stellantis集团方面称,由于之前宣布的Stellantis获得与广汽集团合资企业广汽菲克多数股份的计划缺乏进展,Stellantis将采用轻资产方式在中国发展Jeep品牌,计划有序终止成立的合资企业广汽菲克。该企业近年来一直处于亏损状态,并将在2022年上半年业绩中确认约2.97亿欧元的非现金减值费用。

而广汽集团公告则称,广汽菲克近几年持续亏损,且今年2月以来一直无法恢复正常生产经营,广汽集团和Stellantis正在协商有序终止合资公司,并将依法依规妥善处理合资公司的相关事宜。有关资产减值已在广汽集团去年年度财务报告中进行了确认。

从两份公告中可以看出,Stellantis集团将终止合资的意愿,归结于谋取广汽菲克更多股权未果,而广汽集团则认为亏损和无法复产是根本原因。几番公告下来,股东双方意见分歧已经相当明显。

10月31日,在Stellantis集团发布广汽菲克申请破产一事后,广汽集团也于午间发布公告。这一次,股东双方终于一起“实锤”,却是为企业申请破产,难免令人唏嘘。

广汽集团公告显示,截至2022年9月30日,公司(含合并范围内企业)因提供委托贷款及各种经营业务往来款而对广汽菲克形成合计约10.35亿元人民币债权(已计提减值准备2.92亿元;尚有不超过2亿元专项用于其员工安置费用部分,预计在其破产清算时可优先受偿);广汽菲克的破产申请不会对公司的持续经营造成重大影响。

“我们并没有做错什么,但不知为什么我们输了。”这句诺基亚高管的名言,一度广为流传。然而与诺基亚截然不同的是,广汽菲克不止输给了时代,更是输了给自己。

不过,对于这一次冲上热搜的“广汽菲克申请破产”,亦有另一种言论:Jeep自此回归只销售进口车型,于其品牌本身以及众多爱好者而言,实际上是一件幸事。

责任编辑:刘万里 SF014

加载中...