新浪财经

星期六拟更名遥望科技,战略转型成败几何?

界面新闻

关注

据交易信息显示,目前星期六的总市值为149.81亿元,发布公告当天,星期六开盘价报17.05元/股,收盘价为16.84元/股,当日跌幅为1.06%。而在2019年中旬,公司股价仅为5元/股左右。不久后,星期六收购了MCN公司——杭州遥望网络科技有限公司,并抢占“网红直播热”风口,在2019年末至2020年初成为领涨股之一,并收获多个涨停板,股价最高时超过30元/股。

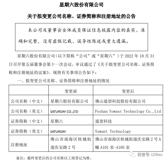
10月31日,星期六股份有限公司发布公告称,公司拟将公司名称、证券简称和注册地址进行变更,其中公司名称由“星期六股份有限公司”变更为“佛山遥望科技股份有限公司”,证券简称由“星期六”变更为“遥望科技”。不过内部人士称,公司名称变更仍需经过股东会审议,还在走流程当中。

星期六在公告中表示,近年来,公司一方面逐步对原有多品牌时尚鞋履业务的运营模式进行优化,逐渐转向专注品牌管理、供应链服务的轻资产运营方式;另一方面,公司积极利用遥望网络丰富的互联网流量资源、高效的流量资源整合运营能力以及多年积累的精准营销技术,加速战略转型,遥望网络目前已经成长为该领域相对领先的公司。

对于此次变更公司名称的目的,星期六称是为进一步推进公司经营战略,集中资源推动移动互联网营销业务的发展,让市场更加有效地了解公司主营业务,体现遥望的品牌价值和核心地位。且近年来,公司全力推动战略转型,努力构建“以用户为核心,数据+内容驱动,消费场景打通融合”的新零售平台,不断提高公司互联网营销业务能力,重点拓展社交电商服务业务。

这次跨界收购可以说是具有前瞻性的,此后,互联网业务的发展甚至拯救了星球六的传统鞋履业务。2020年上半年,星球六关闭了140家线下门店。2021年,星期六的鞋履业务全年均处于经营亏损状态,当年的低价促销使得全年计提坏账准备及存货跌价准备约3.15亿元。同年,星期六的互联网广告业务收入为22.66亿元,占总营业收入的80.62%,而鞋履业务却收效甚微,这也是其上市以来亏损最大的一年。

2022年1月,继两年前出售鞋履业务生产部门后,星期六又计划将鞋类销售业务打包出售,仅保留鞋类商标业务,这表示公司将彻底从传统鞋企转型为社交电商服务企业。4月,星期六董事会换届,遥望网络董事长谢如栋成为上市公司董事长、总经理、法定代表人,遥望网络副总裁马超成为上市公司董事,而其创始人张泽民则保留控制权。

据星期六半年报显示,遥望网络的营收为16亿元,净利润1.8亿元,这几乎贡献了星期六总营收的近九成。在前不久公布的三季报中,遥望网络前三季度实现净利润3.3-3.8亿元,其中,三季度净利润预估为1.5-2.0亿元。这拯救了星期六在其他业务上的亏损状态,总体来看,前三季度星期六实现归母净利润2.0-3.0亿元,实现扣非净利润1.82-2.73亿元,确定性扭亏为盈。

遥望网络作为星期六最赚钱的部门,自然能够得到母公司更多的青睐,如今的更名也是在为其正名,聚焦其核心地位和品牌价值。

遥望网络自身的历史也不短,2010年11月成立,在2018布局直播电商领域,成为以直播为核心的综合型企业。其已建立起拥有百余位明星+达人的多层次专业化主播矩阵,建立超过2万个国内外品牌入驻的供应链体系,覆盖美妆、生活、食品、服饰等全品类。或许你没听过遥望网络,但你一定光顾过其打造的明星带货主播直播间,如贾乃亮、辰亦儒、张柏芝等,以及瑜大公子、李宣卓等一众主播达人。

在今年618期间,遥望网络总GMV超过16亿元,同比增长近100%,其中有319款GMV破百万商品。总订单量超过2038万单,同比增长133%,总场观超过5.3亿。

9月份,遥望网络搭建了新的直播间“遥望未来站”,在开播首日,就吸纳了超过一百万的粉丝数量,同时在线人数最高峰值接近五十万。长达13个小时的直播结束后,其当日GMV突破4000万,登顶带货榜首。而那一天东方甄选的GMV也不过2200万左右。

10月,遥望新开设直播间“遥望梦想站”入驻淘宝直播,10月24日中午12点开启双11直播。截至21点左右,“遥望梦想站”直播间场观超过1000万,是当晚率先场观破1000w的直播间之一。当日“遥望梦想站”整场直播现货成交额2200W+,粉丝量突破150W+。

可见,遥望网络在打造新ip方面,已具备成熟的资质。并且其已从原来的“超级头部主播”模式转向了“超级渠道”模式,这也意味着遥望网络又面临了新的挑战,如稳健的供应链、强大的组织调度能力等。况且,遥望还面临着谦寻文化、美ONE、宸帆集团、辛有志严选、交个朋友、无忧传媒、如涵、泰洋川禾等MCN机构类机构的压力。

此外,据国内知名网络消费纠纷调解平台“电诉宝”(315.100EC.CN)受理用户维权案例显示,发货问题、商品质量、虚假促销、网络欺诈、货不对板、售后服务、退换货难等成为直播电商常见的投诉问题,这也是遥望网络不可忽视的重要因素。

不过,浙商证券人士认为:遥望将扶持非标产业链,拓展供应链分销商业模式,整合资源打造平台化服务:在非标业务侧,遥望将整合服装产业链资源,打造完善强大的服装供应链,聚集全国优质主播、设计师、服务商及品牌方入驻。在分销业务侧,其将依托现有良品池,进一步深度绑定KA品牌,并持续拓展平台。公司业务已向平台化演进,后续将充分展现其在内容打造+流量运营+供应链能力侧的实力。

待星期六正式更名为遥望科技之后,遥望的供应链能力或许能够进一步地提升,从而更好地集中资源推动互联网营销业务的增长,本就拥有众多明星资源、流量资源的遥望,是否能实现新的飞跃,有待时间验证。

 

加载中...