新浪财经

【建议收藏】重磅!2022年成都市旅游产业链全景图谱(附产业政策、产业链现状图谱、产业资源空间布局、产业链发展规划)

前瞻网

关注

转自:前瞻产业研究院

行业主要企业:张家界(000430)、华侨城A(000069)、黄山旅游(600054)、天目湖(603136)、西藏旅游(600749)等

本文核心数据:中国国内旅游人数;中国国内旅游收入;旅游产业价值链;成都市旅游总收入;成都市旅游企业数量

旅游产业发展现状及价值链分布

——中国国内旅游人数分析:2021年国内旅游人次达32.46亿人次,同比增长12.75%

2020年受新型冠状病毒肺炎疫情影响,我国旅游业持续低迷。根据文化和旅游部数据,2020年,国内旅游人数为28.79亿人次,同比下降52.06%;2021年国内旅游人次有所提高,达32.46亿人次,同比增长12.75%;2022年受奥密克戎病毒影响,国内旅游业持续低迷,2022年上半年国内旅游总人次14.55亿,同比下降22.2%。目前,旅游业仍未恢复至疫情前水平。

——中国国内旅游收入:2021年国内旅游收入2.92万亿元,恢复到2019年的51.0%

文化和旅游部数据显示,2021年国内旅游收入(旅游总消费)2.92万亿元,比2020年同期增加0.69万亿元,同比增长31.0%,恢复到2019年的51.0%。2022年上半年国内旅游收入1.17万亿元,下降28.2%。

——旅游产业价值链分布

旅游业是以旅游资源为凭借、以旅游设施为条件,专门或者主要从事招徕、接待游客,并为其提供交通、游览、住宿、餐饮、购物、文娱等六个环节服务的综合性行业。从行业特点来看,旅游业上游主要涉及公路、铁路、航空等交通运输业;中游代表与居民旅游直接相关的服务,主要涉及旅游景区或景点,以及为景区提供配套运营、文化宣传等相关服务行业;配套产业主要包括与居民旅游过程中所需的食宿服务,涵盖酒店、餐饮等相关行业。

根据旅游各产业链环节的毛利率状况可知,近两年受新冠疫情影响,旅游产业链各环节毛利率均受到较大冲击。上游交通运输业毛利率整体较低,2020年在疫情冲击下进一步下创下6%的新低;中游旅游景区及旅游服务业毛利率下降服务也相对较大,其中旅游景区行业2019年前毛利率始终保持在50%以上的水平,2020年降至30%左右;传媒文娱行业受疫情影响较小,始终保持在30%左右的水平。配套产业中,酒店及餐饮服务行业受疫情影响最大,酒店业毛利率由2019年的84.46%骤降至2020年的21.43%;餐饮服务行业毛利率也从2019年的53.35%大幅下降至2020年的14.12%。

注:旅游产业各环节(行业)毛利率采用同花顺行业A股上市企业2015-2021年间整体毛利率数据统计。

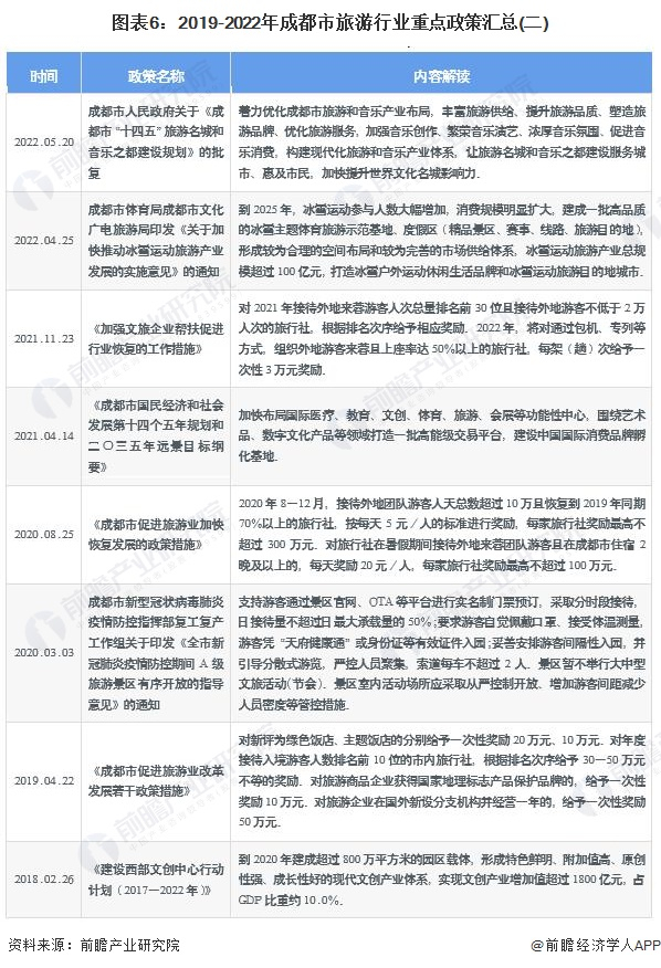
成都市旅游产业政策环境

“十四五”时期,我国将全面进入大众旅游时代,旅游业发展仍处于重要战略机遇期,但机遇和挑战都有新的发展变化。2018年以来成都市密集发布旅游行业产业政策:

2018年,中共成都市委、成都市人民政府联合发布《建设西部文创中心行动计划(2017—2022年)》,提出到2020年建成超过800万平方米的园区载体,形成特色鲜明、附加值高、原创性强、成长性好的现代文创产业体系,实现文创产业增加值超过1800亿元,占GDP比重约10.0%。

2020年《成都市促进旅游业加快恢复发展的政策措施》提出,2020年8-12月,接待外地团队游客人天总数超过10万且恢复到2019年同期70%以上的旅行社,按每天5元/人的标准进行奖励,每家旅行社奖励最高不超过300万元。对旅行社在暑假期间接待外地来蓉团队游客且在成都市住宿2晚及以上的,每天奖励20元/人,每家旅行社奖励最高不超过100万元。

2021年,成都市文化广电旅游局印发《加强文旅企业帮扶促进行业恢复的工作措施》,提出对2021年接待外地来蓉游客人次数总量排名前30位且接待外地游客人次数不低于2万人次的旅行社,根据排名次序,第1—10名奖励20万元、第11-20名奖励15万元,第21—30名奖励10万元。

2022年,《成都市“十四五”文化广电旅游发展规划》提出到2025年,文化铸魂、文化赋能和旅游为民、旅游带动作用全面凸显,巴蜀文化旅游走廊极核城市和全省文旅经济发展核心区的引领辐射作用全面增强。

截至10月21日,成都市2022年共有12条相关旅游产业政策公布。

成都市旅游产业链现状图谱

——成都市旅游产业链图谱

在政策指引和市场需求的驱动下,成都市旅游产业链不断完善,其中,在交通运输、旅游服务、文化传媒和酒店及餐饮服务方面均有企业布局:

——成都市旅游产业链企业地图

从产业链各环节的代表性企业分布地图来看,目前成都市旅游产业链各环节的企业主要分布于成都市中心城区以及双流区、简阳市、郫都区和新津区等,区域内企业数量较多,业务布局较为广泛。

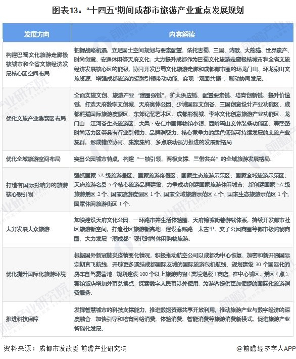
——成都市旅游产业发展载体图谱

根据成都市发展和改革委员会发布的《成都市“十四五”文化广电旅游发展规划》,“十四五”期间,成都市将围绕锦江区、青羊区、金牛区、武侯区、成华区和天府新区、高新区“5+2”区域历史韵、国际范、市井味、烟火气的现代都市特质和天府绿道、传统街巷、时尚街区、文博场所等文化旅游资源及成熟的交通、商业、产业基础,构建以天府锦城“八街九坊十景”“两环八线十三片”、锦江公园、环城生态公园为主体的都市文化旅游体系,打造都市文化旅游核心区;

依托都江堰市作为世界自然遗产、世界文化遗产、世界灌溉工程遗产“三遗”之城和天府青城康养休闲旅游度假区的特有优势和厚实底蕴,重点发展遗产观光、研学体验、旅游演艺、冰雪运动、康养度假等旅游产品,打造都江堰世界遗产游支撑极;

依托大邑·安仁中国博物馆小镇、西岭雪山—花水湾、新场古镇、子龙祠和优质乡村文化旅游资源,打造世界级博物馆群落,重点发展文博体验、实景演艺、冰雪运动、温泉度假、乡村休闲等旅游产品,打造大邑世界级博物馆群落游支撑极;在都江堰市、彭州市、邛崃市、崇州市、大邑县、蒲江县的龙门山山地区域,依托优美的自然风光和富集的历史文化资源,把握大熊猫国家公园建设机遇,重点打造山地运动、户外探险、森林康养、冰雪温泉、避暑度假、文化体验、低空旅游等旅游产品,构建人与自然和谐共生的龙门山山地度假旅游带;

在东部新区、龙泉驿区、青白江区、简阳市、金堂县区域,发挥龙泉山城市绿心的生态优势、城市会客厅的空间优势、面向重庆的地缘优势,大力发展赛事运动、园艺博览、水上休闲、亲子体验等旅游产品,打造龙泉山运动休闲旅游带;

在新都区、温江区、双流区、郫都区、新津区和其它区(市)县的川西平原地带,推动农商文旅体融合,着力挖掘活化地域民俗文化,重点发展农事体验、乡野美食、康养休闲等旅游产品,打造川西平原乡村休闲旅游带。

成都市旅游产业发展现状

——2021年成都市实现旅游总收入达3085亿元

2021年,成都市实现旅游总收入3085亿元,接待游客2.05亿人次;4A级及以上景区51家、国家级旅游度假区1家、省级旅游度假区14家,A级景区全年接待游客1.5亿人次,同比增长42.33%,门票收入15.87亿元,同比增长93.81%。

——成都市旅游新增注册企业数量逐年递增

根据企查猫查询数据,近年来成都市旅游产业历年新注册企业数量快速增长。截至2022年10月22日,成都旅游产业相关的注册企业共18099家,其中2018年新注册企业数量创历史高峰,2018年全年成都旅游产业注册企业数量为1804家,较2017年增加122家;截至10月22日,成都2022年旅游产业注册企业数量为406家。

成都市旅游产业发展前景及规划

——成都市旅游产业发展前景

《成都市“十四五”文化广电旅游发展规划》提出,“十四五”期间成都将打造一批世界级旅游景区和度假区,创建一批国家级、省级旅游品牌,力争接待游客总人次年均增长12%,入境游恢复正常后接待入境游客人次年均增长8%,为巴蜀文化旅游走廊建成世界级休闲旅游胜地和四川省建设世界重要旅游目的地提供核心支撑。到2025年,旅游总收入达到6311亿元;国家级省级全域旅游示范区达16个,国家4A级及以上旅游景区60个,国家级省级旅游度假区18个,国家级省级生态旅游示范区16个;全国乡村旅游重点镇(乡)、村16个,天府旅游名县、名镇、名村30个。

——成都市旅游产业发展规划

发展目标方面,《成都市“十四五”数字经济发展规划》提出,“十四五”期间成都市将从构建巴蜀文化旅游走廊极核城市和全省文旅经济发展核心区空间布局、优化文旅产业集聚区布局、优化全域旅游空间布局、打造有国际影响力的旅游核心吸引物、大力发展大众旅游、优化提升国际化旅游环境、推进科技保障等方向支持成都市旅游发展。

更多本行业研究分析详见前瞻产业研究院《中国旅游产业发展趋势与投资决策分析报告》,同时前瞻产业研究院还提供产业大数据、产业研究、政策研究、产业链咨询、产业图谱、产业规划、园区规划、产业招商引资、IPO募投可研、IPO业务与技术撰写、IPO工作底稿咨询等解决方案。

更多深度行业分析尽在【前瞻经济学人APP】,还可以与500+经济学家/资深行业研究员交流互动。

加载中...