新浪财经

【建议收藏】重磅!2022年成都市种业产业链全景图谱(附产业政策、产业链现状图谱、产业资源空间布局、产业链发展规划)

前瞻网

关注

转自:前瞻产业研究院

行业主要上市公司:北大荒(600598)、隆平高科(000998)、亚盛集团(600108)等

本文核心数据:中国种子行业市场规模;中国种子种植结构;种业产业价值链;成都市主要农作物播种面积;成都市种业企业数量

种业产业发展现状及价值链分布

——中国种子行业市场规模情况:初步统计2021年我国种业市场规模达565亿元

2011年我国种业进入深化改革阶段,我国种子行业整体市场规模呈增长态势。以出厂价格计算的我国种业市场销售额由2014年的482亿元增长至2020年552亿元,年均复合增长率约为2.3%。初步统计,2021年我国种业市场规模达565亿元。

——中国种子种植结构:冬小麦繁种收货面积较大

根据《2020-2021年全国重要农作物种子产供需形势分析》,2021年全国杂交玉米制种面积272万亩;全国杂交水稻制种面积158万亩;常规稻繁种201万亩;冬小麦繁种收获面积1073万亩;棉花繁种面积176万亩;马铃薯繁种面积275万亩;大豆繁种面积331万亩;杂交冬油菜制种收获面积11.27万亩;常规冬油菜繁种收获面积3.05万亩。

——种业产业价值链分布

从农业种植产业链来看,种子属于前端行业。而从种子行业的产业链来看,种子终端产品属于中游生产的产成品,而产业链上游行业不具有标准意义,化肥原料、育种采摘等都可列入上游领域,下游为种植业、林业等农业应用服务领域。

根据种业各产业链环节的毛利率状况可知,目前,上游农药行业毛利率较高,育种及肥料行业毛利率波动变化幅度较大,采摘行业毛利率水平适中;中游蔬菜种子、瓜果种子及花卉种子行业整体毛利率较高且有持续上升趋势,大田种子毛利率较低;下游种植业及林业行业整体毛利率较高,2021年中国畜牧业整体毛利率不足1%,行业毛利率下降显著。

注:上述毛利率区间以行业代表性上市公司2017-2021年毛利率填列;下游具体应用行业采用同花顺行业A股上市企业整体销售毛利率进行统计。

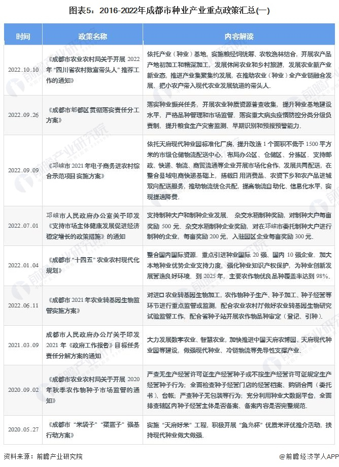
成都市种业产业政策环境

种子是农业现代化的基础,是农业的“芯片”,种子行业的发展水平直接关乎我国粮食安全的命脉,种业是国家战略性、基础性核心产业。“十三五”以来,成都市颁布实施了多项专项政策促进种业产业的发展;2016年《中共成都市委成都市人民政府关于以发展新理念为引领加快农业现代化高标准全面建成小康的意见》提出重点优化调整农业产品结构和区域布局,加快建设具有全国影响力的现代种业园区,推进优势特色产业全产业链发展,增加绿色、有机、安全、优质农产品供给;2019年崇州市大数据局发布《数字乡村发展战略纲要》,提出加快推广云计算、大数据、物联网、人工智能在农业生产经营管理中的运用,促进新一代信息技术与种植业、种业、畜牧业、渔业、农产品加工业全面深度融合应用;

2020年《成都市“米袋子”“菜篮子”强基行动方案》实施“天府好米”工程,积极开展“鱼凫杯”优质米评优推介活动,扶持现代种业做大做强;2021年《成都市人民政府办公厅关于印发2021年《政府工作报告》目标任务责任分解方案的通知》提出大力发展数字农业、智慧农业,加快推进中国天府农博园、天府现代种业园等建设,做强现代种业、冷链物流等先导性支撑产业;

2022年,《成都市“十四五”农业农村现代化规划》提出“十四五”期间,成都市将重点引进种业国际20强、国内10强企业。加大本地种业优势企业支持力度,强化种业知识产权保护,为种业创新发展营造良好环境。到2025年,主要农作物优良品种覆盖率达到98%。截至10月18日,成都市2022年共有10条相关种业产业政策公布。

成都市种业产业链现状图谱

——成都市种业产业链图谱

在政策指引和市场需求的驱动下,成都市种业产业链不断完善,其中,在育种、肥料、农药、采摘及各类种子等市场环节均有企业布局:

——成都市种业产业链企业地图

从产业链各环节的代表性企业分布地图来看,目前成都市种业制造环节的企业主要分布于成都市中心辖区,如武侯区和锦江区等区域,以及双流区和简阳市。

——成都市种业产业发展载体图谱

2022年1月4日,成都市发改委印发了《成都市“十四五”农业农村现代化规划》,《规划》提出,“十四五”期间,成都市将支持发展壮大现代种业,加快建设国家区域农作物种业创新中心、中国南方蔬菜种业创新中心;加快推动蒲江县和邛崃市国家现代农业产业园等科技创新与成果转化应用平台建设,支持邛崃市建设全国农业科技现代化共建先行县;以西南作物基因资源发掘与利用省部共建国家重点实验室为契机,以省农科院、四川农业大学的科研资源和种博会、长江上游新品种发布会等平台为依托,加快天府种业园建设;高水平建设国家(成都)农业科技中心、温江农高园、天府现代种业园等重大平台(园区),推动科技创新和农业转型深度融合,全面提升园区产业发展能级。

成都市种业产业发展现状

——2021年成都市农作物及粮食作物播种面积平稳增长

近年来,成都市农业产业发展迅猛,根据成都市统计局公布的数据,2021年成都市农作物播种面积1095.9万亩,比2020年增长0.2%。粮食作物播种面积572.8万亩,增长0.8%;经济作物播种面积523.1万亩,下降0.3%,其中油料作物播种面积201.6万亩,下降0.04%;蔬菜及食用菌播种面积266.3万亩,增长1.7%;中草药材播种面积22.2万亩,增长1.9%。健康平稳发展的农业发展环境及发展基础为成都市种业产业发展创造了良好的发展环境。

——成都市种业新增注册企业数量波动增长

根据企查猫查询数据,近年来成都市种业产业历年新注册企业数量快速增长。截至2022年10月19日,成都种业产业相关的注册企业超19000家,其中2021年新注册企业数量创历史高峰,2021年全年成都种业产业注册企业数量为2397家,较2020年增加1067家;截至10月17日,成都2022年种业产业注册企业数量为1956家,成都种业产业的发展热潮未减。

成都市种业产业发展前景及规划

——成都市种业产业发展前景

为推进创新链与产业链有效衔接,加快推进现代种业发展,《成都市“十四五”农业农村现代化规划》提出,“十四五”期间成都市将积极搭建种业展示交流平台,打造“种博会”“鱼凫文化”等种业会展名片,积极开展“鱼凫杯”优质米评优推介活动,重点引进种业国际20强、国内10强企业。加大本地种业优势企业支持力度,强化种业知识产权保护,为种业创新发展营造良好环境。到2025年,主要农作物优良品种覆盖率达到 98%,力争创建国家、省、市、县四级现代农业产业园区100个,支持有条件的区(市)县创建国家农业现代化示范区。

——成都市种业产业发展规划

发展目标方面,“十四五”期间成都市将从大力支持发展壮大现代种业、做强现代农业科技内核、加快推进现代种业攻坚、高水平建设农业产业园区四大方向支持成都市种业发展。

更多本行业研究分析详见前瞻产业研究院《中国种子行业市场需求预测与投资战略规划分析报告》,同时前瞻产业研究院还提供产业大数据、产业研究、政策研究、产业链咨询、产业图谱、产业规划、园区规划、产业招商引资、IPO募投可研、IPO业务与技术撰写、IPO工作底稿咨询等解决方案。

更多深度行业分析尽在【前瞻经济学人APP】,还可以与500+经济学家/资深行业研究员交流互动。

加载中...