新浪财经

【建议收藏】重磅!2022年成都市绿色食品产业链全景图谱(附产业政策、产业链现状图谱、产业资源空间布局、产业链发展规划)

前瞻网

关注

转自:前瞻产业研究院

行业主要企业:如意情生物科技股份有限公司、北京首农畜牧发展有限公司、湖北华贵食品有限公司等

本文核心数据:中国绿色食品行业市场规模;中国绿色食品种植结构;绿色食品产业价值链;成都市主要农作物播种面积;成都市绿色食品企业数量

绿色食品产业发展现状及价值链分布

——中国绿色食品行业销售额:2021年中国绿色食品行业销售额达5218.6亿元

中国绿色食品中心数据显示,2011-2021年中国绿色食品行业销售额呈波动上升的发展趋势,2021年达到5218.6亿元,较2020年增加了142.9亿元,同比增长2.82%。

——中国绿色食品产量分析:2013-2021年中国绿色食品产量整体呈波动递增趋势

中国绿色食品发展中心数据显示,2013-2021年中国绿色食品产量整体呈波动递增趋势。2013-2015年中国绿色食品产量呈递增趋势上涨,增长至2015年的12167.42万吨后开始波动下降。2021年中国绿色食品产量达10597.19万吨,同比增长2.59%。

——绿色食品产业价值链分布

绿色食品行业上游主要为原材料和农副食品加工设备,其中,原材料中的种植业、林业、畜牧业水产业和副业具有明显的周期属性;农、林、牧、渔业生产出的农产品在中游进行加工,制成各种类型的绿色食品后直接流入下游消费市场。行业下游主要通过农贸市场、超市及商场、线上销售等销售渠道流向终端消费者,具有明显消费属性。

根据绿色食品各产业链环节的毛利率状况可知,目前,除畜牧业外,上游各产业链环节毛利率整体均处于较高水平,2021年中国畜牧业整体毛利率不足1%,行业毛利率下降显著;中游畜禽类及饮品类产品毛利率较高,农林及加工产品和水产类产品毛利率适中;下游农贸市场环节毛利率极高,整体处于40%以上的水平且有持续上升趋势,超市及商场和线上销售渠道真题毛利水平适中。

注:上游产业链毛利率区间采用2015-2021年间同花顺行业A股上市企业整体销售毛利率进行统计;中游及下游毛利率以各环节代表性企业2015-2021年间毛利率数据进行统计。

成都市绿色食品产业政策环境

近年来,我国现代化农业的建设速度不断加快,绿色优质农产品供给更是占据当前农业发展的重要地位。“十三五”以来,成都市发布多项绿色食品行业相关政策,推动成都市绿色食品行业健康稳定发展:

2017年,《成都市人民政府办公厅关于印发2017年全市食品安全重点工作安排的通知》提出强化农业标准制定,推行农业标准化生产,大力支持发展无公害农产品、绿色食品、有机农产品和地理标志农产品。

2020年,《成都市“米袋子”“菜篮子”强基行动方案》提出支持开展绿色食品、有机食品、地理标志产品认证。以“天府源”市级农业区域公用品牌建设为抓手,加快培育农产品知名品牌,对在开展品牌宣传推广、标准化认证、发展品牌电商、开设品牌专营店等品牌建设方面取得实绩的农业生产经营主体给予适当奖补。

2021年,《成都市知识产权局关于推进知识产权赋能产业高质量发展的实施意见》提出紧密围绕成都市“5+5+1”现代化开放型产业体系,以电子信息、装备制造、医药健康、新型材料、绿色食品等产业为重点,推进知识产权赋能产业高质量发展示范项目实施,充分激发创新主体知识产权创造活力、运用效益,助力区域经济产业能级稳步提升。

2022年,《成都市“十四五”农业农村现代化规划》提出要大力培育绿色食品、有机农产品、地理标志农产品,稳定60万亩常年蔬菜基地、100 万亩“水稻+蔬菜”水旱轮作优势区域生产基地面积。

截至10月18日,成都市2022年共有7条相关绿色食品产业政策公布。

成都市绿色食品产业链现状图谱

——成都市绿色食品产业链图谱

在政策指引和市场需求的驱动下,成都市绿色食品产业链不断完善,其中,在农林牧渔及农副食品加工设备,以及中下游各加工及销售渠道均有企业布局:

——成都市绿色食品产业链企业地图

从产业链各环节的代表性企业分布地图来看,目前成都市绿色食品制造环节的企业主要分布于武侯区、崇州市、双流区和郫都区。

——成都市绿色食品产业发展载体图谱

根据《关于促进成都绿色食品产业高质量发展的实施意见》,未来成都市将坚持“品牌带动、创新驱动、集群联动、融合互动”发展路径,聚焦川菜及调味品、名优酒、方便休闲食品、健康饮料四大领域,加快构建特色鲜明、全链融合、绿色安全,具有国际竞争力和区域带动力的绿色食品产业生态圈。

巩固郫县豆瓣作为中国顶尖调味料之一、川菜之魂的独特优势,选育优质专用辣椒,建立原辅料种植基地,实施生产线数字化、智能化改造,提升郫县豆瓣产品品质;助力“乡村振兴”战略,推动酒旅融合发展,以318国道串联邛崃、大邑王泗、蒲江大塘等白酒传统产区,深度挖掘中国酒类非物质文化遗产,建设特色酒庄、酒镇,规划“白酒+旅游”精品线路,引入国内外知名酒文化推广企业,精心策划形式多样的交流活动,打造中国白酒特色酒庄集群;依托源自青藏高原雪山的龙门山脉、邛崃山脉天然优质水源优势,推进地理标志保护产品申报认证,加强天然饮用水矿物质与人体健康相关研究并建立标准体系,加大成都市优质水源宣传力度,打造中国健康好水品牌形象;鼓励茶文旅融合,纵深一体化发展,推动“蒲江雀舌”“邛崃黑茶”制作技术成为非遗代表性项目,带动茶文化传播、创意与消费发展;将邛崃绿色食品产业功能区打造为建设川酒振兴主阵地大平台的主支撑,将中德(蒲江)中小企业合作区打造为建设健康饮料生产基地的主支撑,将中国天府农业博览园打造为建设四川农产品集中展示平台的主支撑。

成都市绿色食品产业发展现状

——2021年成都市农作物及粮食作物播种面积平稳增长

近年来,成都市绿色食品产业发展迅猛,据成都市统计局公布的数据,2021年成都市绿色食品产业增加值为5.9%,2022年1-5月成都市绿色食品产业增加值为2.0%,2022年1-8月成都市绿色食品产业增加值达4.7%。健康平稳发展的产业环境为成都市绿色食品行业发展创造了良好的环境。

注:成都市绿色食品产业增加值数据可获取性有限,截至2022年10月20日,成都市统计局仅公布2021年全年绿色食品产业增加值,以及部分月度绿色食品产业增加值数据。

——成都市绿色食品新增注册企业数量波动增长

根据企查猫查询数据,近年来成都市绿色食品产业历年新注册企业数量快速增长。截至2022年10月20日,成都绿色食品产业相关的注册企业达480家,其中2020年新注册企业数量创历史高峰,2020年全年成都绿色食品产业注册企业数量为47家,较2020年增加1家;截至10月17日,成都2022年绿色食品产业注册企业数量为22家。

成都市绿色食品产业发展前景及规划

——成都市绿色食品产业发展前景

为推进创新链与产业链有效衔接,加快推进现代绿色食品发展,《关于促进成都绿色食品产业高质量发展的实施意见》、《成都市“十四五”农业农村现代化规划》以及《成都市国民经济和社会发展第十四个五年规划和二〇三五年远景目标纲要》提出,“十四五”期间成都市将以农产品主产区为主体,大力培育绿色食品、有机农产品、地理标志农产品,稳定60万亩常年蔬菜基地、100万亩“水稻+蔬菜”水旱轮作优势区域生产基地面积。重点支持果蔬生产基地建立绿色新鲜果蔬商品化处理基地,支持粮食生产功能区建设粮食干燥、清洁化整理和绿色仓储设施,支持中药材种植基地建设中药材烘干、炮制、绿色仓储等产地加工基地;到2025年,绿色食品产业规模突破4000亿元;到2030年,绿色食品产业营业收入突破7000亿元,将成都打造成为全球川菜中央厨房、川酒振兴主阵地大平台、特色方便休闲食品创制中心、健康饮料生产基地,培育一批中国500强企业、中国食品饮料100强企业,年营业收入100亿元以上企业2户、10亿元以上企业30户,建成2个以上具有鲜明特色、世界水平的产业功能区。

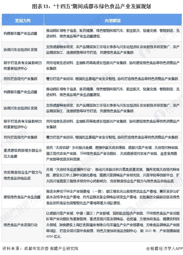
——成都市绿色食品产业发展规划

发展目标方面,《成都市国民经济和社会发展第十四个五年规划和二〇三五年远景目标纲要》提出,“十四五”期间成都市将从构建都市圈产业生态圈、协调川东北经济区发展、联手打造具有全国影响力的重要经济中心、共同打造现代产业集群、重点建设西部城乡融合示范大走廊、夯实粮食综合生产能力与绿色食品供给品质、建设绿色食品产业生态圈、绿色食品产业发展行动共八大方向支持成都市绿色食品发展。

更多本行业研究分析详见前瞻产业研究院《成都市绿色食品产业大数据招商指南 (两链两图两池两库两平台两清单两报告)》,同时前瞻产业研究院还提供产业大数据、产业研究、政策研究、产业链咨询、产业图谱、产业规划、园区规划、产业招商引资、IPO募投可研、IPO业务与技术撰写、IPO工作底稿咨询等解决方案。

更多深度行业分析尽在【前瞻经济学人APP】,还可以与500+经济学家/资深行业研究员交流互动。

加载中...