新浪财经

3个派出所封闭管理!同一单位新增16人阳性!此地通报详情,有学校暂停线下教学

红星新闻

关注
听新闻

确定不再关注此人吗

上海市卫健委今早通报

10月24日0—24时

上海无新增本土确诊病例

新增本土无症状感染者19例

均在隔离管控中发现

本土无症状感染者情况

10月24日0—24时,新增本土无症状感染者19例。

无症状感染者1—无症状感染者4,居住于浦东新区,

无症状感染者5,居住于徐汇区,

无症状感染者6,居住于静安区,

无症状感染者7,居住于杨浦区,

无症状感染者8—无症状感染者13,居住于闵行区,

无症状感染者14、无症状感染者15,居住于松江区,

无症状感染者16,居住于青浦区,

均系此前本市报告的外省来沪返沪本土感染者的同单位密切接触者。在隔离管控期间新冠病毒核酸检测结果异常,经疾控中心复核结果为阳性。综合流行病学史、临床症状、实验室检测和影像学检查结果等,诊断为无症状感染者。

无症状感染者17,居住于浦东新区,系外省返沪人员,

无症状感染者18,暂住于浦东新区,系外省来沪人员,抵沪后被落实管控,其间新冠病毒核酸检测结果异常。经市、区疾控中心复核,核酸检测结果为阳性。经市级专家会诊,综合流行病学史、临床症状、实验室检测和影像学检查结果等,诊断为无症状感染者。

无症状感染者19,暂住于松江区,系外省来沪人员,接外省市协查通报,抵沪后被落实隔离管控,其间新冠病毒核酸检测结果异常,经疾控中心复核结果为阳性,综合流行病学史、临床症状、实验室检测和影像学检查结果等,诊断为无症状感染者。

上海这3个区域划为疫情中风险区

上海市新冠肺炎疫情防控工作领导小组办公室发布消息:根据《新型冠状病毒肺炎防控方案(第九版)》要求,经研究决定,调整本市以下区域风险等级(具体时间根据相关区域按照国家要求落实相应管控措施起计算):

一、疫情中风险区(3个)

静安区宝山路街道中兴路726号

杨浦区江浦路街道唐山路1280弄小区(包括沿街商铺)

闵行区莘庄镇莘朱路222弄江南苑小区

二、疫情低风险区(1个)

下列街道、镇除中、高风险区之外的其他地区:

静安区宝山路街道

因涉及核酸检测异常人员活动轨迹

三个派出所封闭管理

上海市公安局宝山分局人口办发布温馨提示,因涉及核酸检测异常人员活动轨迹,按区疾控及上级主管部门工作要求,宝山公安分局泗塘新村派出所、高境派出所、淞南派出所自2022年10月24日起暂停办理户籍业务,进行封闭管理。

有网友在“上海杨浦”留言区提问

娃居家网课了,啥情况?

上海杨浦回应称:涉及密接活动轨迹,根据国家和本市疫情防控有关规定,对相关区域实施临时管控措施,暂停非必要的流动,对人员和环境进行筛查。相关学校配合疫情防控工作,开展线上教学,请广大市民朋友谅解,我们一起努力,共同做好疫情防控工作。

上海青浦两地:

至11月12日每日一检!

青浦华新镇昨晚发布告居民书

10月24日至11月12日

继续开展每日一检全域全员核酸筛查

鉴于当前疫情防控形势,华新镇将于10月24日(周一)至11月12日(周六)继续开展每日一检全域全员核酸筛查,具体以村居、企业、行业主管部门通知为准。现将筛查期间相关要求告知如下:

1、辖区内大型企业、楼宇、公共场所的员工、工作人员需凭24小时内有效核酸检测阴性证明上下班;上述场所进出人员需查验24小时内有效核酸检测证明。

2、辖区内快递、货运、物流、宾旅馆、餐饮等行业,大型农贸市场、批发市场等重点场所人员每日做好核酸检测、信息登记、每日健康监测等管理措施,所有工作人员凭24小时核酸检测阴性证明上岗,进出人员查验行程码、“落地检”等健康信息。

3、辖区内所有居民需凭24小时内核酸阴性证明出入各居住区域及各类场所,出入必检。继续加强自我防护,坚持“防疫三件套”,牢记“防护五还要”,自觉做好“打疫苗、做核酸、勤扫码”三个行动。做好自我健康监测,如出现发热、咳嗽等症状,请佩戴好口罩及时前往发热门诊就诊。

4、筛查期间实行封闭管理,筛查结束后即解除封闭。筛查期间所有常态化点位按对外公布时间正常开放。

青浦徐泾镇23日发布告居民书

10月24日至11月12日

连续开展每日一次全员全域核酸筛查

为持续巩固疫情防控成果,稳妥有序推进社会常态化运行,现将徐泾镇相关疫情防控要求告知如下:

1、10月24日(周一)至11月12日(周六)连续开展每日一次全员全域核酸筛查,具体时间将提前告知。采样期间实行封闭管理,全镇线下商超、菜场、沿街店铺暂停营业,采样结束后即解除封闭。

2、进出所有场所(包括村居社区、商务楼宇、厂区园区、宾旅馆、商铺、菜场等)必须扫场所码,凭24小时内有效核酸检测阴性证明出入。

3、继续加强自我防护,坚持“防疫三件套”,牢记“防护五还要”。做好自我健康监测,如出现发热、咳嗽等症状,请佩戴好口罩及时前往发热门诊就诊。

青浦徐泾镇昨晚发布告居民书

进入相关道口和各类场所

必须扫“场所码”和查验行程卡

为持续巩固疫情防控成果,稳妥有序推进社会常态化运行,现将徐泾镇相关疫情防控要求告知如下:

1、加强入口管理。进入相关道口和各类场所必须扫“场所码”和查验行程卡,凭在沪24小时内有效核酸检测阴性证明和查验行程卡结果并非来自或途径国内疫情风险区域(中高风险地区、重点地区、重点关注区域和静态管理区域),方可出入。

2、加强社区管理:(1)严格实施疫情防控措施,做好扫码查验、测温及人员登记。(2)外省市来沪返沪人员需在12小时内主动报告村、居委;(3)对于国内非疫情风险区域来沪返沪人员,实施三天居家健康监测,并完成3天3检,非必要不外出;(4)所有快递、外卖人员一律不得进入居民小区,查看电子上岗证和扫场所码后凭24小时内有效核酸检测阴性证明方可投递。非食品类物品需完成消毒后领取。

3、民生保障类场所(如菜场、超市等),执行人员限流措施,控制在最大承载量的50%以内。辖区内各菜场区域红线范围内仅保留菜场和超市功能,严格落实各项防疫要求,营业时间至上午11:30,其他经营性场所暂停营业。京华三村内南侧农副产品商铺营业要求同菜场。

4、夏都小镇、食尚天地、天空万科广场、永业商业广场、绿地世界中心和首位奥特莱斯等六个重点商圈采取限流措施,严格落实疫情防控主体责任。

5、非民生保障类场所参照2022年10月20日《徐泾镇告居民书》第3条继续执行。

6、继续加强自我防护,尽量不参加集聚性活动。坚持“防疫三件套”,牢记“防护五还要”。做好自我健康监测,如出现发热、咳嗽等症状,请佩戴好口罩及时前往发热门诊就诊。

上海已有12区发布大筛通知

部分街镇三天三检

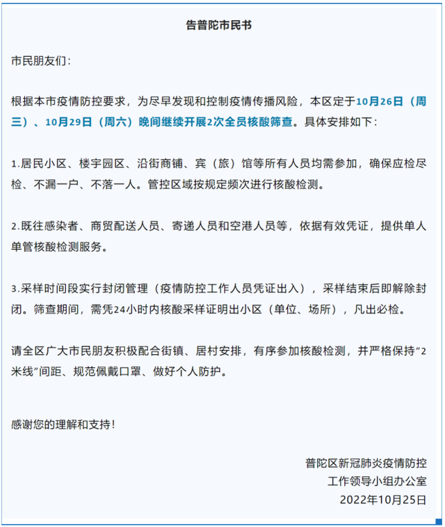
普陀区今早发布告居民书,10月26日(周三)、10月29日(周六)晚间继续开展2次全员核酸筛查。

宝山区刚刚公布,定于10月26日(周三)晚间,10月30日(周日)上午开展2次全区核酸筛查。

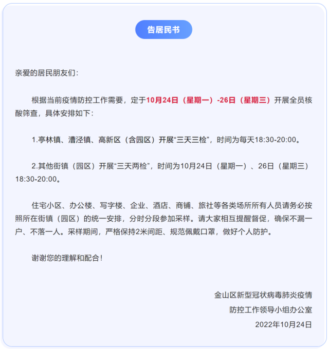
金山区定于10月24日(星期一)-26日(星期三)开展全员核酸筛查,亭林镇、漕泾镇、高新区(含园区)开展“三天三检”,其他街镇(园区)开展“三天两检”。

松江区也发布了告居民书:全区将于10月25-26日(周二、三)、27-28日(周四、五)、29-30日(周六、日)分区域开展3次全员核酸筛查。

此外,上海还有8区发布了近期大筛安排。

嘉善县新增1例,在居家隔离管控中发现

关于嘉善县在居家隔离管控中发现1例

新冠肺炎阳性感染者的通报

10月25日8时47分,嘉善县在居家隔离管控中发现1例新冠肺炎阳性感染者,系省外输入。目前该阳性感染者已转至定点医院隔离治疗。现将其主要活动轨迹通报如下:

10月23日

22:49 从县外乘车到达嘉善县罗星街道星辰社区翰邻悦府小区。

10月24日-25日

居家未外出。

请在上述时间段、上述地点与上述人员有接触或有轨迹交集的人员第一时间主动向单位、村(社区)或住宿宾馆报告,并配合做好流调及相关健康管理措施,如瞒报、迟报、谎报将依法追究相关责任。

鉴于当前疫情防控形势,请广大市民主动加强个人防护,戴口罩、勤洗手、少集聚,积极参加核酸检测,尽快接种新冠疫苗,共同筑牢疫情防控屏障。

嘉善县新冠肺炎疫情防控指挥部

2022年10月25日

来源:钱江晚报综合上海发布、上海市卫健委、各区官微、上海市公安局宝山分局人口办、新民晚报、上观新闻、东方网、嘉善发布

加载中...