新浪财经

【干货】光伏行业产业链全景梳理及区域热力地图

前瞻网

关注

转自:前瞻产业研究院

行业主要上市公司:隆基绿能(601012);通威股份(600438);大全能源(688303);天合光能(688599);晶科能源(688223);东方日升(300118);晶澳科技(002459)等。

本文核心数据:光伏产业链生产企业分布热力地图;中国光伏产业园区分布情况图;2021年我国光伏产业代表性企业产能/产量情况

光伏产业链全景梳理

我国光伏产业链上游主要包括光伏发电原材料及设备的制造,从硅矿制备出晶体硅,再进一步加工成硅片、电池片及电池组件;中游细分领域分为集中式光伏电站与分布式光伏电站的建设及运营;下游主要是光伏电站运维服务,包括设备运行管理、设备维护管理、配件管理、安全管理等服务。

光伏产业链上游晶体硅制造代表性企业有通威股份、协鑫科技、Wacker等,光伏电池及光伏组件生产代表性企业有爱旭股份、中润光能、隆基绿能、天合光能、晶澳科技、晶科能源等;中游光伏电站建设及运营代表性企业三峡能源、天合光能、隆基绿能、东方日升等;下游运维服务代表性企业有正泰电器、中节能太阳能股份有限公司、林洋能源、三峡能源等。

从我国光伏产业链企业区域分布来看,光伏产业链企业主要分布在广东和江苏地区,其次是在山东、浙江、四川等地区;其余地方,如新疆、青海、西藏等省份虽然有企业分布,但是数量极少。

从代表性企业分布情况来看,江苏代表性企业最多,其次是浙江;四川、重庆和陕西代表性企业较少,但分别拥有龙头企业通威股份、大全能源和隆基绿能。

目前,我国光伏产业园区共有60个,主要分布在江苏、浙江、青海。江苏拥有光伏产业园区数量最多,共有12个,包括常州光伏产业园、无锡光伏产业园、金坛光伏产业园等园区。其中常州光伏产业园以核心企业天合光能有限公司为依托,是常州高新区建设国家创新型科技园区的重点特色专题园区之一;盐城光伏产业园是盐城市重点打造的优势特色产业园区之一,重点发展光伏能源、光伏产业装备制造。

我国光伏产业新增装机量情况

得益于多项利好政策扶持和光伏发电平价上网的实现,我国逐渐成为全球最重要的光伏产业生产及应用市场之一。近年来,我国光伏装机量累计新增呈现稳步上升的趋势。据中国电力企业联合会数据统计,2021年我国光伏装机量累计新增5493万千瓦;截至8月,2022年我国光伏装机量累计新增4447万千瓦。

光伏产业代表性企业产能/产量情况

目前,布局了晶体硅、硅片、光伏电池等环节的上市企业中,通威股份在晶体硅、硅片等环节的产量遥遥领先于其它企业。光伏产业链上的其它代表性企业产能/产量情况如下:

注:统计的企业为公布相关产能/产量数据的上市企业,未公布具体产能/产量数据的上市企业未纳入统计中。

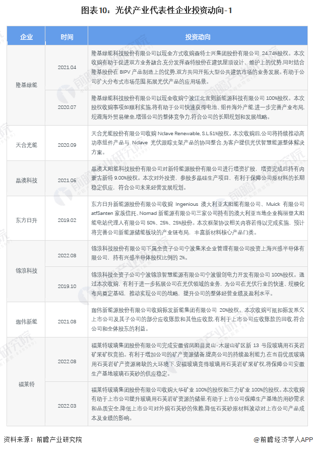
光伏产业代表性企业最新投资动向

2019年以来,光伏产业代表性企业的投资动向主要包括收购公司拓展业务、通过对子公司增资的方式扩展光伏业务。光伏产业代表性企业最新投资动向如下:

以上数据来源于前瞻产业研究院《中国光伏产业投资机会与投融资策略建议分析报告》,同时前瞻产业研究院还提供产业大数据、产业研究、政策研究、产业链咨询、产业图谱、产业规划、园区规划、产业招商引资、IPO募投可研、IPO业务与技术撰写、IPO工作底稿咨询等解决方案。

更多深度行业分析尽在【前瞻经济学人APP】,还可以与500+经济学家/资深行业研究院交流互动。

加载中...