新浪财经

重磅!2022年中国及31省市光伏支架行业政策汇总及解读(全)光伏发电发展带动光伏支架的市场需求

前瞻网

关注

转自:前瞻产业研究院

行业主要上市公司:中信博(688408);清源股份(603628);天合光能(688599);爱康科技(002610);意华股份(002897)等

本文核心数据:规划目标

1、政策历程图

光伏支架属于光伏发电系统中不可或缺的重要组成部分,属于国家加快培育和发展的七大战略性新兴产业中的新能源产业。近年来,国家相继发布一系列政策来支持光伏发电行业,从“十一五”期间要求积极发展太阳能等新能源,到“十四五”期间明确主张集中式和分布式能源并举的发展模式,大力提升光伏发电规模,均利于光伏发电市场的发展,带动光伏支架的市场需求不断提升。

2、国家层面政策汇总及解读

——国家层面光伏支架行业政策汇总

2006年以来,为鼓励和扶持光伏产业的发展,国家发改委、财政部、工信部、国家能源局、住房和城乡建设部等机构密集出台支持和规范光伏产业发展的政策性文件,其范围包括了生产、销售、财税、补贴、土地政策等产业发展的各个相关方面。政策的提出明确了申报项目的条件,同时提出了对于建筑光伏尤其是光伏屋顶的发展指导建议,持续推进建筑光伏示范项目的发展,带动光伏支架需求持续增长。

——国家层面光伏支架行业规划汇总

国家规划主要以鼓励光伏发电行业发展为主,光伏支架行业随着光伏发电行业市场的发展而发展。2021年3月13日,《中华人民共和国国民经济和社会发展第十四个五年规划和2035年远景目标纲要》全文正式发布。《目标纲要》特别提到要大力提升光伏发电规模,这将促进光伏产业的发展,从而带动光伏支架的市场需求。

3、国家层面重点政策解读

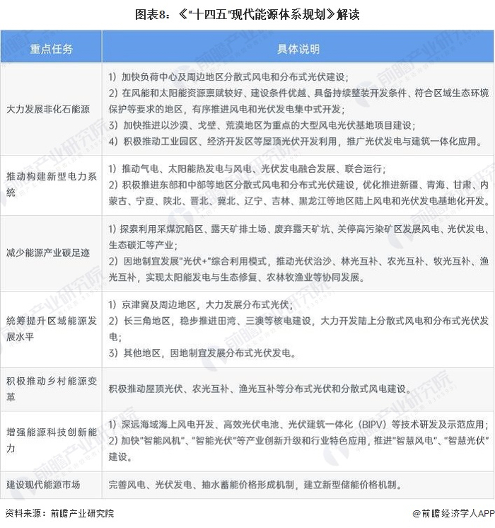
——《“十四五”现代能源体系规划》政策解读

经过数十年的发展,我国能源发展取得了历史性的成就,能源生产和利用方式发生重大变革,已进入新的发展阶段。规划名称的变化,实质上是反映了新阶段发展形势、发展要求的变化。2022年1月29日,国家发改委联合国家能源局发布《“十四五”现代能源体系规划》,明确提出到2025年非化石能源发电量比重达到39%左右,到2035年可再生能源发电成为主体电源,新型电力系统建设取得实质性成效的目标。

——《智能光伏产业创新发展行动计划(2021-2025年)》政策解读

为推动光伏产业与新一代信息技术深度融合,加快实现智能制造、智能应用、智能运维、智能调度,全面提升我国光伏产业发展质量和效率,推动实现2030年碳达峰、2060年碳中和目标。2021年底,工信部、住建部等五部委印发《智能光伏产业创新发展行动计划(2021-2025年)》,明确提出以智能化、绿色制造为主要发展目标。

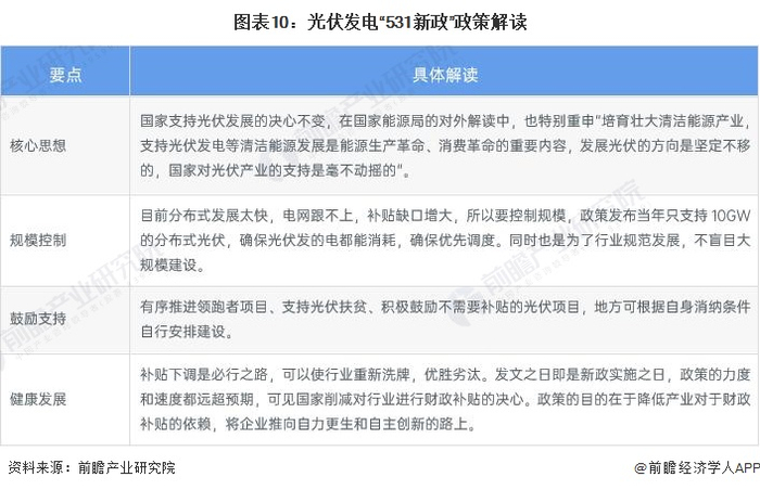
——“531光伏新政”解读

2018年5月31日国家三部委联合下发《关于2020年光伏发电上网电价政策有关事项的通知》(发改能源〔2018〕823号)文件,叫停2018普通光伏电站指标、严控分布式光伏规模(控制在10GW),并将新投运项目上网电价统一降低0.05元/千瓦时。同时要逐步降低项目补贴强度,使企业走上健康发展之路。政策加强对光伏行业的控制力度,有利于光伏支架行业的长期发展。

4、各省市层面的政策汇总及解读

——31省市光伏支架行业政策汇总

目前,为响应国家能源结构升级调整的战略部署,大部分省市均出台了“十四五”期间能源发展规划,对构建新能源结构体系做出明确指示和要求。其中,光伏产业作为各省市重点发展的可再生能源产业受到极大重视,“十四五”期间将大力发展光伏产业的各个环节,推动光伏支架的发展。

——31省市光伏支架行业发展目标解读

从地方层面政策来看,部分省市区在光伏支架开发应用、光伏组件产业链的完善、光伏组件回收利用等方面提出了相关布局计划。相关情况如下:

更多本行业研究分析详见前瞻产业研究院《中国光伏支架行业市场前瞻与投资战略规划分析报告》,同时前瞻产业研究院还提供产业大数据、产业研究、政策研究、产业链咨询、产业图谱、产业规划、园区规划、产业招商引资、IPO募投可研、IPO业务与技术撰写、IPO工作底稿咨询等解决方案。

更多深度行业分析尽在【前瞻经济学人APP】,还可以与500+经济学家/资深行业研究员交流互动。

加载中...