深耕呼吸健康领域21年 怡和嘉业A股上市进入倒计时,下一站是“全球首选”
每日经济新闻
成立21年,怡和嘉业(301367.SZ)终于走到上市最后一公里。据最新披露的招股意向书,怡和嘉业本次公开发行股票1600万股,占发行后总股本的25%,计划于10月14日进行初步询价。
作为国内领先的呼吸健康领域医疗设备与耗材产品制造商,怡和嘉业的主要产品包括家用无创呼吸机、通气面罩、睡眠监测仪、高流量湿化氧疗仪,并提供呼吸健康慢病管理服务。
其中,家用无创呼吸机和通气面罩是怡和嘉业的营收主力,产品销量在国产品牌中均排名领先,同时,怡和嘉业产品以其高可靠性与高性价比受到国际市场的广泛认可,其中家用无创呼吸机与通气面罩产品取得FDA认证、CE认证并进入美国、德国等国家市场并不断提升国际市场份额。据沙利文数据,受庞大的患者基数、全球人口老龄化趋势加强、居民健康意识增强等因素影响,怡和嘉业所在的国内家用无创呼吸机和通气面罩市场均以20%的增速持续增长,也带给市场广阔的想象空间。
此次上市,既是怡和嘉业发展21年的成果,也是新征程的开始:在行业竞争格局发生变动的当下,怡和嘉业计划不断锤炼研发、采购、生产、营销等各环节的核心竞争力,致力于成为全球呼吸健康管理的首选平台,在国际市场展开一张靓丽的国产品牌名片。
国内龙头地位稳固,怡和嘉业业绩节节攀高
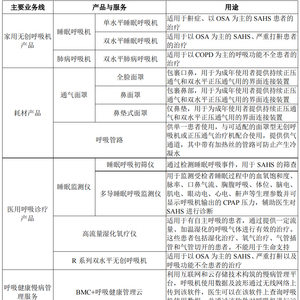
在怡和嘉业特有的“三横、两纵”战略布局中,“三横”指家用、医用和耗材三大领域,“两纵”指产品和服务,前者主要包括家用无创呼吸机、通气面罩、睡眠监测仪与高流量湿化氧疗仪等;后者则是依托在产品之上建立的配套服务体系,以及逐步建立的呼吸健康管理云平台。
怡和嘉业主要产品与服务 图片来源:招股意向书
2019年~2021年,怡和嘉业的业务收入主要来自呼吸健康领域医疗设备与耗材产品的销售,实现的主营业务收入分别为2.57亿元、5.60亿元及6.61亿元。
其中,家用无创呼吸机及耗材产品是怡和嘉业的主要收入来源,近三年占怡和嘉业主营业务收入的比例分别为96.31%、84.49%及84.73%;此外,医用产品收入占主营业务收入的比例由2019年的3.69%,提升至2020年的15.51%和2021年的15.27%,主要是由于高流量湿化氧疗仪、R系列双水平无创呼吸机等产品于2020年度新上市销售成为医用产品主力产品。
与国际巨头及国内竞争者相比,无论从怡和嘉业业绩表现还是品牌知名度跃升看,怡和嘉业凭借过硬的产品以及突出的生产和销售能力突围。
在注重自身发展的同时,怡和嘉业也积极践行社会责任,在新冠疫情发生后第一时间迅速响应国内与国际社会的迫切需求,有效扩大产能,并于2020年上半年积极向国内外捐赠双水平无创呼吸机与耗材产品。
值得注意的是,怡和嘉业的业绩跃升并非“昙花一现”。在受疫情影响大幅下降的2021年,怡和嘉业剔除疫情影响后收入、毛利分别为5.51亿元和2.25亿元,以109.59%和57.15%的同比增幅实现高速增长;2022年上半年经审阅后的营业收入为5.6亿元,归母净利润为1.5亿元,同比增长均超过100%。由此看出,怡和嘉业即便在疫情趋于平稳、疫情订单影响逐步退去的情况下,仍可基于广阔的市场需求,充分发挥自身优势实现了业绩高速增长,展现出较强的成长性。
为大慢病广阔需求而生,正向国际市场开拓疆土
近年来怡和嘉业的业绩爆火并非偶然。怡和嘉业所处的睡眠和呼吸护理行业,本就是治疗需求未被满足的大慢病市场。
根据沙利文数据,2020年全球家用呼吸机设备市场规模27.1亿美元,通气面罩市场16.2亿美元,两者合计约43.3亿美元。其中,国内家用呼吸机设备市场规模12.3亿元人民币,通气面罩市场1.9亿元人民币,两者合计14.2亿元人民币,行业有望在2020年至2025年达到近20%的复合增长率。
从竞争格局看,按照2020年销售额,国际家用无创呼吸机设备市场中瑞思迈和飞利浦占据近80%的份额,通气面罩市场是瑞思迈一家独大,但随着飞利浦产品召回,怡和嘉业作为国产龙头企业以其高可靠性与高性价比迅速抢占国际市场份额;与此同时,怡和嘉业在国内市场作为深耕行业数十年的行业老兵,已经取得明显的领先优势。
招股意向书显示,按2020年家用无创呼吸机、通气面罩销售额计,怡和嘉业在中国的市场份额分别位居全行业第三、首位,在全部国产品牌中均排名首位;按2020年中国家用无创呼吸机及通气面罩出口销售额计,怡和嘉业的市场份额均排名首位。
同时,随着全球居民医疗健康意识不断提高,家用无创呼吸机市场规模持续增长,怡和嘉业以其高可靠性和高性价比受到国际市场的广泛认可,销往全球100多个国家和地区,取得多项NMPA、FDA、CE认证。截至2022年6月30日,怡和嘉业是市场上少有的家用无创呼吸机产品通过美国FDA认证、欧盟CE认证并进入美国、德国、意大利、土耳其等国家医保市场的国产制造商。
招股意向书显示,由于受竞争对手产品召回事件持续影响,美国市场对怡和嘉业产品的需求进一步提升,订单增长,并且随着新冠疫情持续趋稳背景下常规业务销售额持续增长,怡和嘉业预计2022年1-9月盈利2.62亿元至2.79亿元,同比增长120.91%至135.26%。
超5亿元募资投入研、产、销,“全球首选”征途继续
技术创新是引领怡和嘉业发展的驱动因素,专利、商标等知识产权则是怡和嘉业核心竞争力的重要组成和直观体现。目前,怡和嘉业已自主掌握了主营产品的核心技术,并在人体生理信号采集处理、呼吸气流分析及事件判断、湿化控制、高速风机控制、电磁兼容性设计及可用性设计等方面积累了丰富的技术储备。
截至2021年末,怡和嘉业拥有388项国内专利,其中国内发明专利74项、国内实用新型专利243项、国内外观设计专利71项;国际专利27项,包括美国专利13项、欧洲专利13项,印度专利1项;软件著作权55项。
招股意向书显示,怡和嘉业拟将募集资金7.38亿元分别用于年产30万台呼吸机及350万套配件项目、营销网络及品牌建设项目、医疗设备研发中心项目、补充流动资金项目。项目的建设将扩大怡和嘉业营收规模,提高服务质量,保持并提升怡和嘉业在行业中的竞争地位,从而进一步提高怡和嘉业的盈利能力。
募集资金拟投资项目 图片来源:怡和嘉业招股意向书
对于家用无创呼吸机,怡和嘉业将进一步完善产品布局,围绕功能性、舒适性、易用性持续进行现有产品的升级迭代,如推出新型轻量化产品;同时,怡和嘉业将持续研发新产品并将产品线进一步横向拓展至制氧机与雾化器等领域,建立更加完善的产品组合,进一步拓宽海外市场等。
对于医用呼吸诊疗产品,怡和嘉业的战略重心为高流量湿化氧疗仪及R系列双水平无创呼吸机等医用呼吸治疗类产品。怡和嘉业还将进一步加强技术研发投入与控制算法功能的完善,积极进行新一代设备的技术储备。
招股意向书显示,怡和嘉业的长期发展战略规划是秉承“关爱到家”的宗旨,以“提供高品质产品、专业服务,积极关爱,帮助全球家庭应对呼吸慢病”为使命,致力于“成为全球呼吸健康管理的首选平台”。本次登陆A股市场无疑是怡和嘉业成长道路的助力器,未来,相信怡和嘉业将在成为“全球呼吸健康管理的首选平台”的道路上加速奔驰。
(本文不构成任何投资建议,信息披露内容以公司公告为准。投资者据此操作,风险自担。)
文/李杰