新浪财经

重磅!2022年中国及31省市商业遥感卫星行业政策汇总及解读(全)遥感卫星商业化加速

前瞻网

关注

转自:前瞻产业研究院

行业主要上市公司:中国卫星(600118);欧比特(300053);航天宏图(688066);中科星图(688568);雷科防务(002413);航天电子(600879)等

本文核心数据:商业遥感卫星行业政策历程;国家层面商业遥感卫星行业政策汇总;国家层面商业遥感卫星行业发展目标;省市层面商业遥感卫星行业政策汇总;省市层面商业遥感卫星行业发展目标

1、政策历程图

中国遥感卫星发展历程按照政策推进情况可以分为萌芽阶段、快速发展阶段、规范化发展阶段和现代化发展阶段。

萌芽阶段以《国务院关于创新重点领域投融资机制鼓励社会投资的指导意见》为标志,明确提出完善民用遥感卫星数据政策,加强政府采购服务,鼓励民间资本研制、发射和运营商业遥感卫星,提供市场化、专业化服务。

快速发展阶段以《“十三五”国家战略性新兴产业发展规划》发布为标志,提出打造国产高分辨率商业遥感卫星运营服务平台。采用政府和社会资本合作(PPP)模式推进遥感卫星等建设, 推进商业卫星发展和卫星商业化应用。

规范化发展阶段以《民用卫星遥感数据管理暂行办法》颁发为标志,这部法规在遥感卫星数据和航天行业管理领域具有里程碑意义,其实施将为国家卫星遥感数据的管理,推动数据共享、应用推广和相关文化产业提供有力的政策保障。

现代化发展阶段以《中华人民共和国国民经济和社会发展第十四个五年规划和2035年远景目标要》发布为标志,“十四五”规划中指出,围绕强化数字转型、智能升级、融合创新支撑,布局建设信息基础设施、融合基础设施、创新基础设施等新型基础设施。打造全球覆盖、高效运行的通信、导航、遥感空间基础设施体系,建设商业航天发射场。

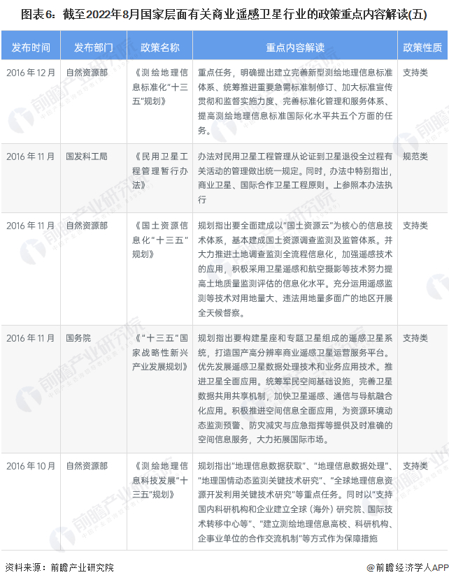
2、国家层面政策汇总及解读

——国家层面商业遥感卫星行业政策汇总

随着遥感技术水平的不断提高,卫星的空间和时间分辨率、重访率及精度稳步提升,遥感卫星功能日趋强大。在满足原有遥感卫星应用需求的基础上,卫星遥感及空间信息服务能力的提升促使地理信息资源开发利用的社会认知度不断提高,社会需求更加旺盛。用户群体从以政府为主转向政府、企业和大众并重,规模不断扩大,为商业遥感卫星行业奠定了广阔的市场空间。近年来,为紧跟商业遥感卫星行业世界先进水平,拓宽市场化应用渠道,国家相继出台了一系列法律法规、规划纲要及产业鼓励政策,具体如下:

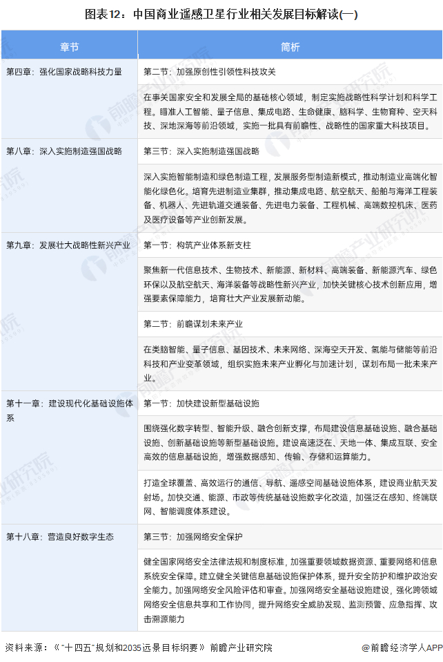
——国家层面商业遥感卫星行业发展目标解读

中华人民共和国国民经济和社会发展第十四个五年(2021-2025年)规划和2035年远景目标纲要,根据《中共中央关于制定国民经济和社会发展第十四个五年规划和二〇三五年远景目标的建议》编制,主要阐明国家战略意图,明确政府工作重点,引导规范市场主体行为,是我国开启全面建设社会主义现代化国家新征程的宏伟蓝图,是全国各族人民共同的行动纲领。

“十四五”规划中明确提出打造全球覆盖、高效运行的通信、导航、遥感空间基础设施体系,建设商业航天发射场。国家层面对于商业遥感卫星行业的发展持支持态度。

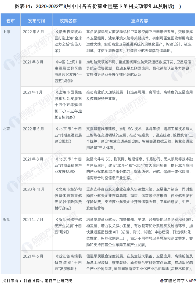
3、各省市层面的政策汇总及解读

——31省市商业遥感卫星行业政策汇总

中国各省市根据国家商业遥感卫星行业相关顶层设计规划,结合地区特色与需求,也相继出台了相应的地区政策规划,为各省市商业遥感卫星行业发展提供指引,保驾护航。近年来,中国各省市商业遥感卫星重点政策规划汇总如下:

——31省市商业遥感卫星行业发展目标解读

“十四五”期间,各省市纷纷出台了商业遥感卫星行业相关政策以规范、鼓励行业进一步发展。从区域分布来看中国东部省市相关规划政策较多,其中北京、上海等城市对商业遥感卫行业的发展规划更加完善。以北京为例,《北京市经济和信息化局商业航天发射保险贴费暂行办法》中明确指出重点支持商业航天企业在京从事运载火箭、卫星生产制造,同时鼓励商业航天企业在京总部、销售、运营等经济形态;商业航天发射保险贴费,支持商业航天企业开展运载火箭、卫星的研发、生产、发射经营等。其他各省市发展方向及目标如下:

更多本行业研究分析详见前瞻产业研究院《商业遥感卫星行业市场前瞻与投资前景分析报告》,同时前瞻产业研究院还提供产业大数据、产业研究、政策研究、产业链咨询、产业图谱、产业规划、园区规划、产业招商引资、IPO募投可研、IPO业务与技术撰写、IPO工作底稿咨询等解决方案。

更多深度行业分析尽在【前瞻经济学人APP】,还可以与500+经济学家/资深行业研究员交流互动。

加载中...