新浪财经

干货!2022年中国检验检测行业龙头企业分析——华测检测:五大业务板块助力业绩稳健增长

前瞻网

关注

转自:前瞻产业研究院

行业主要上市公司:广电计量(002967.SZ);开普检测(003008.SZ);华测检测(300012.SZ);电科院(300215.SZ);谱尼测试(300887.SZ);钢研纳克(300797.SZ)等。

本文核心数据:华测检测发展历程、华测检测检——验检测业务布局领域、华测检测业务收入区域结构

中国检验检测行业龙头企业全方位对比

检验检测是国际通行的质量管理手段和贸易便利化工具,具有“传递信任,服务发展”的本质属性。“十三五”时期,检验检测列入国家战略性新兴产业分类,为推进质量强国建设、实现全面建成小康社会战略目标作出了积极贡献。目前国内行业的龙头企业主要有广电计量、国检集团、华测检测等。

华测检测:检验检测业务布局历程

华测检测认证集团股份有限公司成立于2003年;2004首次通过CMA计量认证评审,同年11月9日,通过CNAL认可实验室评审;2007年成立民营检测行业首家研究院——CTI华测检测研究院;2009年成为创业板首家深圳上市企业,也是国内首家上市检测机构;2021年收购德国易马公司90%股份,进军汽车检测全球化服务。目前,华测检测已经成为我国行业领先的检测与认证服务企业。

华测检测:检验检测业务布局及运营现状

——检验检测业务领域布局

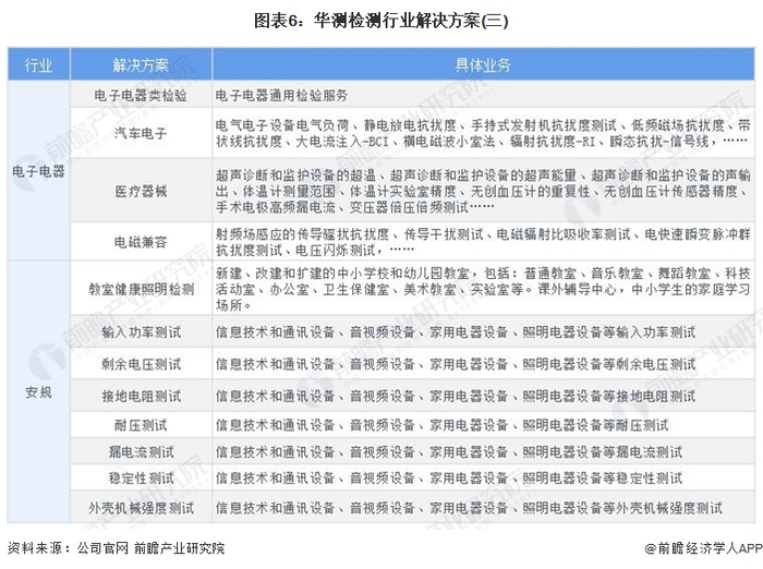
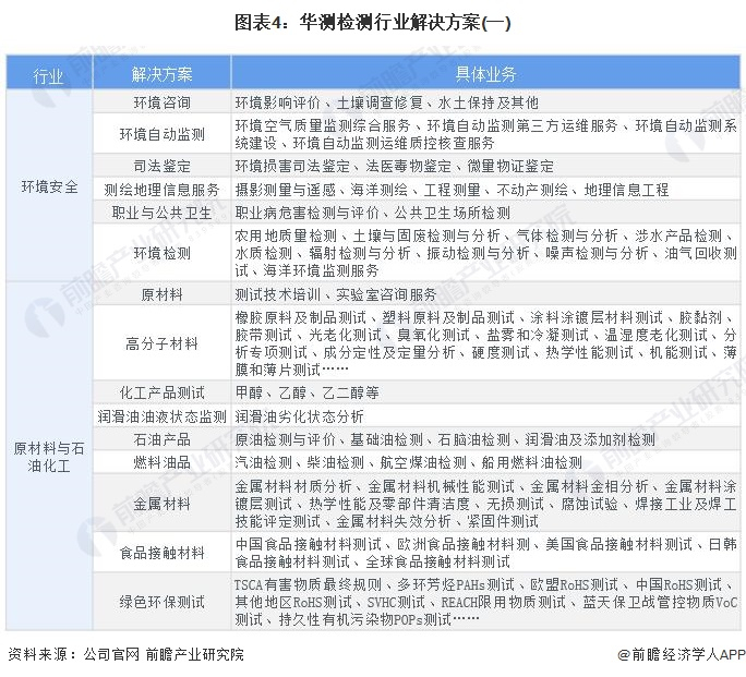
目前华测检测的检验检测业务按照行业可分为五大业务板块,分别为贸易保障、消费品测试、工业测试、生命科学、医药及医学服务。服务能力已经全面覆盖到纺织服装及鞋包、婴童玩具及轻工产品、电子电器、医药及医学、食品及农产品、化妆品及日化用品、能源化工、环境、建材及建筑工程、工业装备及制造、轨道交通、汽车和航空材料、芯片及半导体,低碳环保和绿色认证、海事服务、数字化认证等相关行业及其供应链上下游产业的服务。

从业务收入结构来看,2021年华测检测生命科学板块收入最高,达到20.87亿元,占比48.22%;其次是工业测试板块,占比为18.56%;贸易保障和消费品测试保障板块收入排在第三和第四位;医药及医学服务板块收入占比不足9%。

——检验检测业务区域布局

截至2022年上半年,华测检测已在全球70多个城市,设立了150多个实验室和260多个服务网络,集团及各分子公司每年出具300多万份具有公信力的检测认证报告,服务客户10万多家。2021年公司境内业务收入41.84亿元,占比96.64%;境外业务收入1.46亿元,占比3.36%。

——检验检测研发投入情况

公司制定了《创新研究与开发管理制度》规范集团的创新研发活动,开设研究院专注于数字化战略、人才基地建设、标准研发与制修订、专利发明等科研创新事业,进一步深化地域性创新发展。公司是国内民营检测机构设立最早、投入最多的专业研究机构之一,并成立了集团研究院。

截止2021年12月31日,公司已取得专利228项,其中发明专利48项,实用新型专利180项,参与制定、修订标准达647项,已公布标准545项,其中国家标准有345项,强制标准有20项,报告期内新增专利41项、标准49项,并在各个标准化技术委员会拥有56个席位。从公司近两年的研发投入情况来看,公司的研发投入金额大概保持在3亿元左右,研发投入占营业收入的比例保持在8%以上,处于较高水平。

华测检测:2021年收入超过43亿元

2021年华测检测深度贯彻精细化管理、加速推进战略投资、多渠道构建人才体系和激励机制、持续提升市场推广能力和ESG水平,保证各板块业务的稳定增长。2021年公司检验检测业务实现收入43.29亿元,较2020年同期增长21.34%。2022年上半年,公司检验检测业务实现收入21.72亿元,同比增长20.07%。

华测检测:检验检测业务发展规划

在国内大循环为主体、国内国际双循环相互促进的新发展格局背景下,中国速度、中国制造、中国产品,也将逐步向中国质量、中国创造、中国品牌转变升级,检验检测行业面临着前所未有的发展机遇与挑战。检测检测将坚持以可持续发展为战略方向,以精益管理、战略投资、人才赋能、数字化转型升级为发展策略,加速国际化征程,提升ESG水平,致力将公司打造成为植根于中国本土的、有竞争力的国际检测认证机构。

以上数据参考前瞻产业研究院《中国认证认可检验检测行业发展前景与投资战略规划分析报告》,同时前瞻产业研究院还提供产业大数据、产业研究、政策研究、产业链咨询、产业图谱、产业规划、园区规划、产业招商引资、IPO募投可研、IPO业务与技术撰写、IPO工作底稿咨询等解决方案。

更多深度行业分析尽在【前瞻经济学人APP】,还可以与500+经济学家/资深行业研究员交流互动。

加载中...