新浪财经

【最全】2022年中国软饮料行业上市公司全方位对比(附业务布局汇总、业绩对比、业务规划等)

前瞻网

关注

转自:前瞻产业研究院

本文核心数据:中国软饮料企业区域竞争;中国软饮料企业区域投融资分布;中国软饮料企业区域综合竞争

软饮料产业上市公司汇总

目前,我国软饮料产业的上市公司数量较多,主要分布在产业链上游的原材料供应企业和产业链中游的软饮料制造企业。

上游的原材料供应企业:众兴菌业(002772.SZ)、雪榕生物(300511.SZ)、华绿生物(300970.SZ)、万辰生物(300972.SZ)、新农开发(600359.SH)、亚盛集团(600108.SH)、宏辉果蔬(603336.SH)、香梨股份(600506.SH)、*ST中基(000972.SZ)、冠农股份(600251.SH)、国投中鲁(600962.SH)、朗源股份(300175.SZ)、德利股份(605198.SH)、保龄宝(002286.SZ)、南宁糖业(000911.SZ)、晨光生物(300138.SZ)、安琪酵母(600298.SH)、中粮糖业(600737.SH)、*ST华资(600191.SH)、梅花生物(600873.SH)、中粮科技(000930.SZ)、金丹科技(300829.SZ)、百龙创园(605016.SH)、西部牧业(300106.SZ)、ST天山(300313.SZ)、天润乳业(600419.SH)、燕塘乳业(002732.SZ)、三元股份(600429.SH)、伊利股份(600887.SH)、光明乳业(600597.SH)、妙可蓝多(600882.SH)、皇氏集团(002329.SZ)、庄园牧场(002910.SZ)、新乳业(002946.SZ)、熊猫乳品(300898.SZ)、一鸣食品(605179.SH);

中游的软饮料制造企业:承德露露(000848.SZ)、泉阳泉(600189.SH)、维维股份(600300.SH)、香飘飘(603711.SH)、养元饮品(603156.SH)、均瑶健康(605388.SH)、李子园(605337.SH)、欢乐家(300997.SZ)、东鹏饮料(605499.SH)、康师傅控股(00322.HK)、农夫山泉(09633.HK)、统一企业中国(00220.HK)、中国食品(00506.HK)、西藏水资源(01115.HK)。

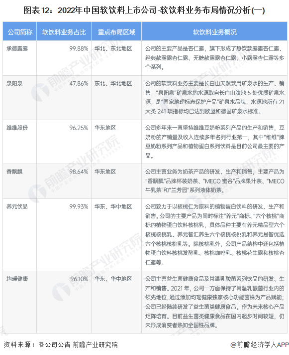
软饮料行业上市公司业务布局对比

软饮料行业的上市公司中,农夫山泉、中国食品、养元饮品、承德露露、东鹏饮料、李子园、香飘飘的软饮料业务占比最高,均在96%以上;华东地区是绝大部分企业的重点布局区域,也是主要收入来源地区。

软饮料行业上市公司业务业绩对比

目前,我国软饮料行业的龙头上市公司是康师傅、农夫山泉和统一企业中国,2021年软饮料业务收入分别达740.82亿元、296.96亿元和252.31亿元,其他上市公司的软饮料业务营收则相对较小。从产销率来看,除承德露露产销率为91%,其他公司的产销率均在97%以上。

软饮料行业上市公司软饮料业务规划对比

2022年,中国软饮料行业企业在产品研发与创新、线上线下销售渠道建设、供应链管理和品牌宣传四大方面均有布局。各公司具体软饮料业务规划如下:

以上数据参考前瞻产业研究院《中国软饮料行业产销需求与投资预测分析报告》,同时前瞻产业研究院还提供产业大数据、产业研究、政策研究、产业链咨询、产业图谱、产业规划、园区规划、产业招商引资、IPO募投可研、IPO业务与技术撰写、IPO工作底稿咨询等解决方案。

更多深度行业分析尽在【前瞻经济学人APP】,还可以与500+经济学家/资深行业研究员交流互动。

加载中...