新浪财经

【建议收藏】重磅!2022年长沙市工程机械产业链全景图谱(附产业政策、产业链现状图谱、产业资源空间布局、产业链发展规划)

前瞻网

关注

转自:前瞻产业研究院

行业主要上市公司:中联重科(000157),铁建重工(688425),山河智能(002097),飞翼股份(831327)等

本文核心数据:全国工程机械市场规模;长沙工程机械产值;长沙工程机械企业数量

工程机械产业发展现状及价值链分布

——全国工程机械产业发展规模

据中国工程机械工业协会资料,工程机械行业经历2011年至2015年的市场深度调整后,自2016年以来,受益于国家加大基础设施建设投资力度,工程机械行业连续六年呈现增长态势,2017年全行业营业收入重新跨上了5000亿元平台。2020年,工程机械行业重点企业营业收入约4694亿元,比上年增长29%;全行业营业收入达到7751亿元,同比增长约16%。行业“十三五”期间确定的各项经济技术指标都基本完成,实现了完美收官。数据显示,2021年工程机械行业已发布的12个产品门类数据中,有10个品类销售同比增长,全行业营业收入首次突破8000亿元。

——工程机械产业价值链结构

工程机械产业上游主要为提供制造工程机械产品提供原材料的钢铁行业、涂料行业和零部件制造业,如工程机械用钢材、内燃机、液压系统、轴承、轮胎等。中游包括挖掘机、起重机、压路机、推土机等不同类型的工程机械制造企业;下游主要为基础设施建设、房地产、矿山挖掘、水泥以及农村建设等。根据工程机械各产业链环节的毛利率状况可知,目前,上游轴承、中游挖掘机和起重机及下游房地产市场环节的利润水平相对较高;另一方面,上游钢材和下游的基础建设等环节的毛利水平较低、附加值较低。

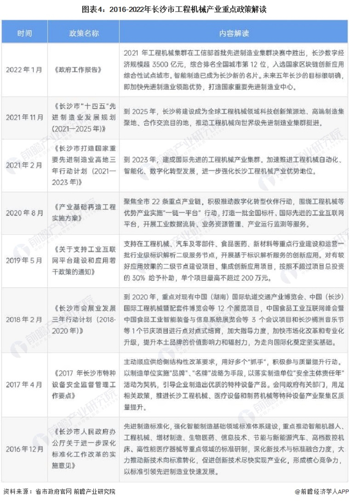
长沙市工程机械产业政策环境

长沙是全球唯—同时拥有4家工程机械世界50强企业的城市,被誉为“工程机械之都”。《湖南省工程机械产业“十四五”发展规划》提出在“十四五”努力形成和完善以长沙为核心的全省工程机械“一核三极多点发展”的产业空间布局,同时分别明确了“一核三极多点”在“十四五”发展的重点领域和重点产品。

长沙市工程机械产业链现状图谱

——长沙市工程机械产业链图谱

在政策指引和市场需求的驱动下,长沙市工程机械产业链不断完善,其中,按照企业数量来看,企业主要布局在上游钢材材料和轴承材料、中游起重机和下游终端需求等领域。

——长沙市工程机械产业链企业地图

从产业链各环节的代表性企业分布地图来看,目前长沙市涵盖了工程机械产业上中下游各个领域得企业,从分布来看,各个区域均分布有产业链上中下游的企业。由此可以看出,长沙各区的产业链布局较为完善。从数量分布来看,岳麓区、雨花区和长沙县分布的企业较多。

——长沙市工程机械产业发展载体图谱

长沙工程机械的发展主要依托三一集团、铁建重工、山河智能等龙头企业和长沙工程机械技术创新中心,开展工程机械发动机、变速箱、驱动桥、液压阀等核心零部件的技术攻关,加大工程机械核心技术研发机构和关键零部件企业引进力度,推动产业集群在空间上高度聚集、上下游紧密协同、供应链集约高效。

长沙市工程机械产业发展现状

——多个产品市场占有率世界第一

具体来看,长沙的长沙工程机械集群共拥有12大类、100多个小类、近500个型号规格的主机产品,涵盖全国工程机械品种的70%。其中,三一集团混凝土机械、中联重科起重机械、铁建重工大直径全断面硬岩隧道掘进机、山河智能静力压桩机市场占有率均居世界第一;集群混凝土泵车、挖掘机产销全国第一。2020年长沙工程机械产业克服疫情带来的不利影响,逆势上扬,总产值突破2500亿元,同比增长近30%,规模连续10年居全国第一。2021年长沙工程机械产业总产值初步统计接近3000亿元。

——新增注册企业增长较快,但整体注册资本规模不高

根据企查猫查询数据显示,近年来工程机械历年新注册企业数量也快速增长。截至2022年9月18日,长沙工程机械产业相关的注册企业超3000家,其中近八年工程机械新增企业数量逐年增长;2022年1-9月,长沙工程机械产业注册企业数量为313家,但仍然处于高位,表明长沙工程机械产业的发展热潮未减。

截至2021年底,长沙工程机械规模以上企业总产值约2900亿元,同比增长16%,产业规模连续12年居全国第一。

长沙市工程机械产业发展前景及规划(量化政策目标/定性发展规划内容)

——长沙市工程机械产业发展前景

根据《长沙市打造国家重要先进制造业高地三年行动计划 (2021—2023年)》和《长沙市“十四五”先进制造业发展规划(2021—2025年)》,到2023年和2025年长沙工程机械产业产值规模分别达到3500亿元和5000亿元。

——长沙市工程机械产业发展规划

《长沙市“十四五”先进制造业发展规划(2021—2025年)》提出,力争到2025年,将长沙建设成为全球工程机械领域科技创新策源地、高端制造集聚地、合作交流目的地,推动工程机械向世界级先进制造业集群挺进。具体的发展规划总结如下:

更多本行业研究分析详见前瞻产业研究院《长沙市工程机械产业大数据招商指南 (两链两图两池两库两平台两清单两报告)》,同时前瞻产业研究院还提供产业大数据、产业研究、政策研究、产业链咨询、产业图谱、产业规划、园区规划、产业招商引资、IPO募投可研、IPO业务与技术撰写、IPO工作底稿咨询等解决方案。

更多深度行业分析尽在【前瞻经济学人APP】,还可以与500+经济学家/资深行业研究员交流互动。

加载中...