新浪财经

【最全】2022年中国检验检测行业上市公司全方位对比(附业务布局汇总、业绩对比、业务规划等)

前瞻网

关注

转自:前瞻产业研究院

行业主要上市公司:广电计量(002967.SZ);开普检测(003008.SZ);华测检测(300012.SZ);电科院(300215.SZ);谱尼测试(300887.SZ);钢研纳克(300797.SZ)等。

本文核心数据:检验检测行业上市公司汇总,检验检测行业上市公司检验检测业务布局

1、检验检测行业上市公司汇总

认证认可检验检测服务领域不断拓展,在国民经济和社会发展各领域广泛应用。目前,我国检验检测产业的上市公司数量较多,分布在各产业链环节。具体包括,检验检测设备提供商上市公司:南华仪器(300417)、三德科技(300515)、华兴源创(688001)、天瑞仪器(300165)、华依科技(688071)、精测电子(300567);检验检测服务商上市公司:广电计量(002976)、开普检测(003008)、华测检测(300012)、电科院(300215)、谱尼测试(300887)、信测标准(300938)、国检集团(603060)、苏交科(300284)等。

2、检验检测行业上市公司业务布局对比

从目前检验检测行业的上市公司业务布局来看,开普检测、华测检测、电科院、谱尼测试、钢研纳克、信测标准检验检测业务占比都超过了90%;华测检测、钢研纳克和苏交科业务布局覆盖了国内和国外地区,业务布局较广。

3、检验检测行业上市公司业务业绩对比

目前,我国检验检测行业的龙头上市企业中,华测检测、谱尼测试、国检集团等检验检测业务收入规模较大。2021检验检测业务收入分别为43.29亿元、20.07亿元和15.71亿元。在毛利率方面,开普检测和信测标准检验检测业务毛利率较高,均超过了60%,其余企业毛利率基本在40%-50%之间。

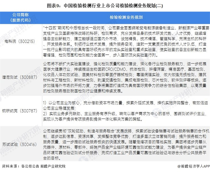
4、检验检测行业上市公司业务规划对比

《“十四五”认证认可检验检测发展规划》明确提出,“十四五”期间,围绕“市场化、国际化、专业化、集约化、规范化”发展要求,加快构建统一管理、共同实施、权威公信、通用互认的认证认可检验检测体系,更好服务经济社会高质量发展。据此,检验检测行业企业的上市公司也明确了其检验检测业务的发展布局:

以上数据参考前瞻产业研究院《中国认证认可检验检测行业发展前景与投资战略规划分析报告》,同时前瞻产业研究院还提供产业大数据、产业研究、政策研究、产业链咨询、产业图谱、产业规划、园区规划、产业招商引资、IPO募投可研、IPO业务与技术撰写、IPO工作底稿咨询等解决方案。

更多深度行业分析尽在【前瞻经济学人APP】,还可以与500+经济学家/资深行业研究员交流互动。

加载中...