新浪财经

胖东来也被东北农嫂“绊倒”,农产品销售的水有多深?

观察者网

关注

一根玉米,不仅在直播电商江湖掀起一片浪,这浪还拍到了线下卖场。9月30日,东北农嫂与“胖东来召回8.5元玉米”双双登上热搜。近期“6元玉米”一系列连锁反应,折射出农产品市场背后“非标”的痛点,而解决问题的方式,最终还是要靠建设标准化体系。

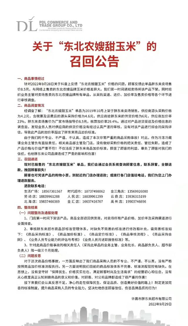
9月28晚,有消费者发抖音称:胖东来超市售卖的东北农嫂甜玉米,销售价达8.5元,远高于东方甄选直播间的6元。

视频发出次日,胖东来就发布了关于“东北农嫂甜玉米”的召回公告。公告显示,“东北农嫂甜玉米”供应商源头采购价格为4.2元,含税票及运费后的源头采购价格为4.6元,供应商给胖东来的供货价格为6元,供应商加价率23%,胖东来卖场售价为厂家市场指导价8.5元,核算加价率29.4%。

胖东来在公告中称,由于“业务人员对供应商的供货价格没有经过认真严谨的审核,没有对该产品进行综合的采购评估,导致此产品的加价率超出了胖东来商品加价标准。”

近期,围绕“6元玉米”的争议不断。起先,辛巴在直播间中公开质疑东方甄选地里7毛钱一穗的玉米卖6元,称“太虚伪”。董宇辉对此回应,大部分的玉米不是用来给人吃的,是用作饲料用途的,所以价格便宜,但东方甄选所售鲜食玉米来自东北好的产地,成本较高。后来辛巴道歉称“是我格局小了”。接着东方甄选的供应商东北农嫂又售卖起3.6元的玉米,随后便引起热议。

有观点批评东方甄选“打着助农旗号赚得盆满钵满”;有人指责东北农嫂“背后插刀”损害供应商信誉;东北农嫂直播时主播也表示委屈,“作为玉米生产加工厂家,销售自己的产品不把价格定的像东方甄选那样高也有错?”

不过,随着事态发酵,舆论的焦点开始发生转移。有网友质疑,东北农嫂的玉米并非一直低价,而是在东方甄选直播间火爆之后才降价。

有消费者在社交媒体发帖表示,“之前买6块多一根,东方甄选上热搜后自己偷偷又改价为3.5一根。”

观察者网注意到,在东北农嫂的淘宝店铺中,上述消费者所晒出的此前曾下单的两款玉米,价格并未变化,标价分别为49.9元1760g、29.9元1600g。

也有消费者表示,东方甄选直播间6元钱一根的玉米要比东北农嫂所售3.5元一根的斤两略多一些。

这次胖东来的声明,再次把东北农嫂推上舆论的风口浪尖,其供货价格究竟多少引人好奇。

“6元玉米”反复登上热搜背后,其实也反映了一个更严峻的问题——生鲜农产品一直是电商行业内的一个“坑”,上游存在大量不标准、不透明之处,让带货方也颇为头疼。

有直播电商头部机构的工作人员向观察者网透露,他们对带货农产品非常谨慎,这背后折射出农产品市场价格上不去、包装成本高、物流费用贵,以及产品不能标准化的痛点。

农产品市场难做,最大的问题在于“非标”,也就意味着产品个体品质不稳定,而传达至消费者时,收到的产品与直播间看到的存在差异,容易造成售后争议。就拿近期争议中心的玉米来说,个头大小、色泽、口感都会影响到消费体验。

“非标”对带货的主播们来说,意味着相比一般产品,农产品的质量更加不可控,能够退款,已经是目前销售端所能做的最大努力。

归根结底,标准化体系建设不完善,商品化程度低,始终制约着农产品市场的发展。不解决这些问题,农产品在直播电商中就无法建立良好口碑,对农民、供应商和直播方都不是一件好事。

此前,东方甄选CEO孙东旭曾表示,直播业务侧重内容+产品,不做MCN机构,主攻农产品,计划扩品类、加自营。

据每日经济新闻报道,东方甄选已组建自营产品团队,把客户非常在意、复购率高的一些产品做成自营产品,让自营产品的研发、生产、制造、包装、物流、交付、客服等环节更稳定、可控。

不论线上线下,处于消费端的企业如能够有更强的意愿,越来越多地进行标准化体系建设的尝试,或许可以倒逼行业上游的改进,最终帮助解决农产品市场的痛点,实实在在地让农民获得收益。

责任编辑:刘万里 SF014

加载中...