因贷后管理不严格 光大银行松原分行被罚45万元
金融一线
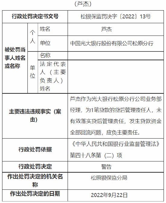
9月30日消息,中国银保监会松原监管分局行政处罚信息公开表显示,中国光大银行股份有限公司松原分行因贷后管理不严,发生贷款资金部分或全部回流,被监管罚款45万元。相关责任人张强、芦杰分别被警告。
9月30日消息,中国银保监会松原监管分局行政处罚信息公开表显示,中国光大银行股份有限公司松原分行因贷后管理不严,发生贷款资金部分或全部回流,被监管罚款45万元。相关责任人张强、芦杰分别被警告。