新浪财经

【建议收藏】重磅!2022年长沙市新能源汽车产业链全景图谱(附产业政策、产业链现状图谱、产业资源空间布局、产业链发展规划)

前瞻网

关注

转自:前瞻产业研究院

行业主要上市公司:科力远(600478),聚美龙湘(251502),中技能源(833037),拓天节能(830823),华自科技(300490)等

本文核心数据:全国新能源汽车市场规模;长沙新能源汽车产销量;长沙新能源汽车企业数量

新能源汽车产业发展现状及价值链分布

——全国新能源汽车产业发展规模

新能源汽车是我国应对气候变化、推动绿色发展的战略举措,在政策和市场需求的推动下,我国新能源汽车产销量双双增长,2021年,全国新能源汽车实现产量354.5万辆、实现销量352.1万辆;同时,据公安部数据显示,截至2021年末,全国新能源汽车保有量已达784万辆,占汽车总量的2.60%。根据国务院印发的《新能源汽车产业发展规划(2021-2035年)》,未来几年我国新能源汽车行业仍将保持高速发展态势,至2025年,新能源汽车新车销售量达到汽车新车销售总量的20%左右,预计销量将突破700万辆。

——新能源汽车产业价值链分布

新能源汽车产业链上游为原材料和核心零部件,包括电池材料、元器件、电机电控和常规部件等等;中游是整车制造,按车辆用途写细分为新能源乘用车、新能源商用车;配套产业包括新能源汽车充换电运营服务;下游包括汽车后市场服务、电池回收等。根据新能源汽车各产业链环节的毛利率状况可知,目前,元器件-IGBT、上游电机电控及下游汽车后市场环节的利润水平相对较高,其中汽车后市场服务的代表性上市公司毛利率高达45%-55%;另一方面,上游常规部件、内外饰件等环节的毛利水平较低、附加值较低。

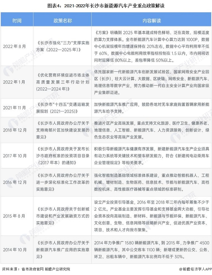
长沙市新能源汽车产业政策环境

当前,新能源汽车已进入加速发展新阶段,根据《新能源汽车产业发展规划(2021—2035年)》,2025年,中国新能源汽车新车销售量达到汽车新车销售总量的20%左右。以每年2500万辆销量计算,20%则是500万辆,即使按每辆15万元计算,每年市场规模就达7500亿元。政策红利引导下,新能源汽车市场已成为巨大增量市场。长沙政策规划提出要依托国家新一代新能源汽车创新发展试验区,壮大新能源汽车产业,至2025年全市新能源汽车计算中心算力达到1000P。2022年,截至9月中旬,长沙市共有3条相关政策公布。

长沙市新能源汽车产业链现状图谱

——长沙市新能源汽车产业链图谱

在政策指引和市场需求的驱动下,长沙市新能源汽车产业链不断完善,其中,在锂电池材料、电池制造、电控电机、底盘系统、车内外饰、整车制造及配套市场环节均有企业布局:

——长沙市新能源汽车产业链企业地图

从产业链各环节的代表性企业分布地图来看,目前长沙市涵盖了新能源汽车产业上中下游各个领域的企业,从分布来看,岳麓高新区和长沙县在新能源汽车全产业链均有所布局,雨花区也分布了较多企业。

——长沙市新能源汽车产业发展载体图谱

比亚迪长沙自贸临空区新能源汽车零部件产业园项目,选址长沙县梅花工贸新区,总投资52亿元,总用地规模约1000亩,主要建设相关新能源汽车零部件生产厂房,以及宿舍、食堂、动力站、辅助用房等生产生活配套设施,用于电机、电控、电源、电动总成、空调、制动器、减震器、天窗等系列汽车零部件产品的生产和装配,规划年产能30万车付,将打造成为新能源汽车配套零部件战略基地。

与此同时,长沙高新区新能源汽车产业也正在高速发展。高新区汇聚汽车设计领域天际汽车、湖大艾盛、湖大三佳等企业,整车制造领域有天际汽车、盈峰中联环境等企业,动力电车材料领域则配备有杉杉能源、长远锂科等行业领军龙头,道通科技、贝士德等多家企业也为新能源汽车产业发展提供上下游服务。

长沙市新能源汽车产业发展现状

——长沙市已成为省内新能源汽车产业集聚区

近年来,长沙市新能源汽车产业发展迅猛。从市场需求来看,根据汽车商会公布的“新车交强险购买数”估计得出,2021年8月至2022年7月长沙新能源汽车销量呈现波动变化的趋势。2022年7月,长沙市新能源汽车的销量超过6000辆,环比增长了7%以上。从湖南省整体来看,长沙新能源汽车上险数量占全省超过50%。

注:“新车交强险购买数”与实际销量有出入。

从产量来看,2021年长沙市新能源车产量达12.5万台,占全省的88%,湖南省新能源汽车集聚发展的格局初步形成。长沙作为湖南省汽车主要产业集聚区,近年来积极落实国家、省发展新能源和智能网联汽车的战略部署,发展迅速。湖南省工信厅公布的数据显示,截至2022年初,长沙市新能源汽车产量已占全省新能源汽车总产量的95.6%,长沙已成为国内体系最完善、发展最全面、配套最充分、龙头企业高度聚集的先进储能材料产业集聚区。

——新增注册企业波动增长

根据企查猫查询数据显示,近年来新能源汽车历年新注册企业数量也快速增长。截至2022年9月14日,长沙市新能源汽车产业相关的注册企业超600家,其中2021年新注册企业数量达82家;2022年1-9月,长沙市新能源汽车产业注册企业数量为84家,仍然处于高位,表明长沙新能源汽车产业的发展热潮未减。

近几年来,长沙汽车产业格局悄然生变,众泰破产、猎豹重组、广汽菲克退市,目前生产或计划生产新能源汽车的有长沙比亚迪、广汽三菱、上汽大众长沙工厂以及天际汽车等车企,呈现出传统车企与造车新势力并驾齐驱的态势。长沙比亚迪是龙头企业,十余年来一直引领长沙新能源汽车发展。随着比亚迪全面停止燃油汽车的整车生产,长沙比亚迪也全面转向新能源汽车生产,新能源产品产能和产量均将大幅提升。

长沙比亚迪是比亚迪集团布局中部地区的首个项目,2012年首次投产,是目前比亚迪产品线最齐全的新能源汽车生产战略基地之一,可生产王朝网车型秦PLUS DM-i、宋MAX DM-i、元Pro,海洋网车型海豚、驱逐舰05、e2、e3等多款乘用车,以及K系列、C系列纯电动大巴,和部分核心配套零部件。2022年一季度,长沙比亚迪新能源汽车产量为6.25万辆,同比增长达271%,而比亚迪整体产量为29.2万辆。依此计算,比亚迪长沙工厂贡献了其当期总产量的两成以上,约21%。

——产业配套设施同步建设

近年来,长沙持续出台政策,加快电动汽车充电基础设施建设,重点推进居民小区、高速公路和国省干道充电桩建设,同时鼓励社会资本进入充电桩领域,共同构建科学完善的新能源汽车充电网络。目前,长沙新能源充电桩市场既有国有资本参与,也吸引不少民营企业纷纷抢滩登陆。

根据湖南省“十四五”规划,提出加快充电基础设施建设,全省建成充电桩40万个,其中长沙预计在2022年完成7万个充电桩的建设,在2025年实现建设16万个充电桩。

长沙市新能源汽车产业发展前景及规划(量化政策目标/定性发展规划内容)

——长沙市新能源汽车产业发展前景

“十三五”期,新能源和清洁能源在交通运输行业得到深入推广应用,纯电动公交车总数达5178台,占比66.12%,纯电动网约车达5806台,占比52.2%,已上线纯电动巡游出租车300台,均位居省会城市前列;长沙市"十四五"交通运输发展规划 (2021-2025)指出,要实现新能源和清洁能源公交车比例达到100%

——长沙市新能源汽车产业发展规划

将长沙市新能源汽车产业的“十四五”发展规划总结为“发展要求”和“具体目标”,具体如下:

更多本行业研究分析详见前瞻产业研究院《中国新能源汽车行业市场前瞻与投资战略规划分析报告》,同时前瞻产业研究院还提供产业大数据、产业研究、政策研究、产业链咨询、产业图谱、产业规划、园区规划、产业招商引资、IPO募投可研、IPO业务与技术撰写、IPO工作底稿咨询等解决方案。

更多深度行业分析尽在【前瞻经济学人APP】,还可以与500+经济学家/资深行业研究员交流互动。

加载中...