新浪财经

干货!2022年中国茶饮料行业龙头企业分析——统一企业中国:积极开拓新式茶饮料产品

前瞻网

关注

转自:前瞻产业研究院

行业主要上市公司:达利食品(03799.HK);统一企业中国(00220.HK);农夫山泉(09633.HK);康师傅控股(00322.HK);奈雪的茶(02150.HK);维他奶国际(00345.HK)等。

本文核心数据:营业收入; 净利润;毛利率

中国茶饮料行业龙头企业对比

茶饮料是饮料行业中的其中一种大品类。目前茶饮料行业头部企业有统一企业中国和康师傅。通过对两家公司进行对比,可以较为直观的了解各企业的情况。两家企业均销售各类型茶饮料,包括冰红茶、绿茶、乌龙茶、果味茶、无糖纯茶等。

统一企业中国:茶饮料业务布局历程

统一企业中国控股有限公司为市场领先饮料及方便面制造商之一。本公司于1992年开始营运,并于2007年12月17日在香港联合交易所有限公司主板上市。公司运营至今,推出了各类型调味茶、无糖茶、果味茶等子品牌产品。

统一企业中国:茶饮料业务布局及运营现状

——业务布局:以销售饮品和方便面为主

从公司业务布局情况来看,公司主要销售产品是发方便面和饮品,饮品的销售占比相对较大,2021年,统一企业中国饮品业务销售额为147.38亿元,同比增长17.34%。饮品业务中包含茶饮料、果汁、奶茶、咖啡和包装水。

——企业主要茶饮料产品概览

从公司的茶饮料品类对比来看,在传统调味茶中,统一企业中国在冰红茶、绿茶系列产品均有所布局。在原味茶品类中,统一企业中国开拓子品牌茶里王品牌系列原味茶。在果味茶品类中,统一企业中国开拓子品牌小茗同学以更年轻的消费者形象与消费者接触,打造年轻品牌。此外,统一企业中国更退出了“茶瞬鲜”品牌的杯装茶饮料。

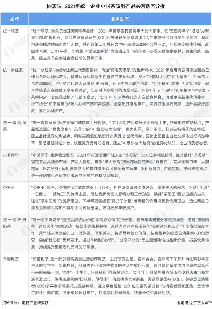
——茶饮料经营动态

从公司茶饮料产品经营动态情况来看,统一旗下子品牌善于利用先进新媒体营销方式,把握Z世代的喜好,通过KOL、KOC、游戏电竞、流量艺人加持等方式,吸引消费者关注品牌产品。

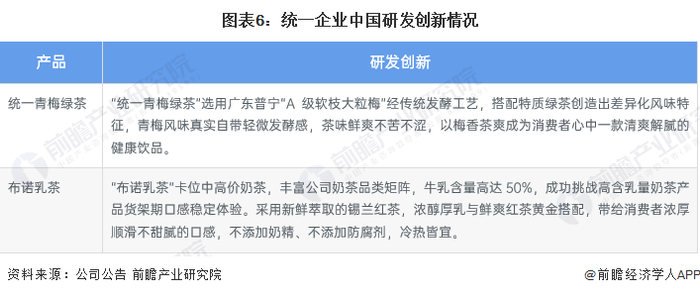
——茶饮料研发创新情况

在茶饮料创新研发方面,集团研究中心始终秉承让消费者“吃得安心,吃得开心”的理念,坚持为消费者创造价值,透过既有大盘产品赋能和新品(品类)布局,满足消费者多样化需求,助力公司业绩增长,并通过核心技术及知识产权构筑公司护城河。其中,在茶饮料业务中,统一青梅绿茶选用广东普宁青梅,布诺乳茶采用新鲜萃取的锡兰红茶和牛乳含量高达50%的厚乳。

统一企业中国:公司业务经营业绩

从营业收入来看,2017-2021年公司的营业收入均呈上升趋势,2021年统一企业中国营业收入为252.31亿元,同比增长10.8%。2022年上半年,公司营业收入为139.40亿元,初步预计2022年全年公司营业收入将再创新高。

从毛利率水平来看,2017-2021年公司的毛利率呈现波动态势。2021年,统一企业中国毛利率为32.58%。食品饮料加工企业受上游大宗商品价格及包装材料价格影响,2021年毛利率整体有所下降。2022年上半年公司毛利率为30.12%。

从净利润来看,2017-2020年统一企业中国净利润呈现上涨趋势,但在2021年有所下降。2021年,统一企业中国净利润为15.01亿元,同比下降7.69%。2022年上半年企业净利润为6.14亿元。

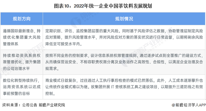
统一企业中国:茶饮料业务发展规划

2022年,集团将延续“巩固、革新、发展”策略,把握消费分层、渠道多元化等发展趋势,强化品牌好感度,饮品事业会继续聚焦核心品类、推进产品结构调整,满足消费者多场景需求。在原材料价格持续高涨下,集团将继续推行合理化经营,促使集团业务稳步增长。

更多本行业研究分析详见前瞻产业研究院《中国茶饮料行业产销需求与投资预测分析报告》,同时前瞻产业研究院还提供产业大数据、产业研究、政策研究、产业链咨询、产业图谱、产业规划、园区规划、产业招商引资、IPO募投可研、IPO业务与技术撰写、IPO工作底稿咨询等解决方案。

更多深度行业分析尽在【前瞻经济学人APP】,还可以与500+经济学家/资深行业研究员交流互动。

加载中...