【最全】2022年中国印制电路板(PCB)行业上市公司全方位对比(附业务布局汇总、业绩对比、业务规划等)
前瞻网
转自:前瞻产业研究院
行业主要上市公司:鹏鼎控股(002938)、东山精密(002384)、深南电路(002916)、沪电股份(002463)、景旺电子(603228)、方正科技(600601)、胜宏科技(300476)、超声电子(000823)、崇达技术(002815)、生益电子(688183)、奥士康(002913)、博敏电子(603936)、弘信电子(300657)、世运电路(603920)等
本文核心数据:营业收入、业务收入、产能、产量、销量
1、印制电路板(PCB)行业产业链上市公司汇总
印制电路板(Printed Circuit Board,简称“PCB”),又称为印制线路板、印刷电路板、印刷线路板。印刷电路板(PCB)是在电路中起固定各种元器件,提供各项元器件之间的连接电路,由绝缘隔热、有一定强度的材质制作而成的板材。印制电路板是电子产品的关键电子互联件,被誉为“电子产品之母”。随着PCB层数和密度的不断增加,印制电路板产品与微型芯片的结合日益紧密,PCB生产和研发甚至会影响到国家的战略信息安全。目前行业核心产业链中上市公司总计不到30家;其中超华科技、建滔集团和生益电子布局产业链上游及中游,产业链横向延伸能力较强;PCB行业中另有代表性企业东山精密、鹏鼎控股和深南电路等。
注:★为一分,☆为半分,满分为★★★★★,下同。
注:方正科技于2022年5月公告被实施退市风险警示及其他风险警示,股票代码变为“*ST方科”,但为方便下文分析,仍称之为方正科技。下同。
注:省市相关企业数量越多颜色越深。
2、印制电路板(PCB)行业上市公司业务布局对比
目前,东山精密、鹏鼎控股、沪电股份、世运电路等企业主要布局境外市场;而深南电路、景旺电子、博敏电子和弘信电子等企业主要布局境内市场(包含中国大陆市场及中国港澳台市场)。且从业务布局情况来看,目前中国PCB行业上市公司竞争实力较强。
3、印制电路板(PCB)行业上市公司业务业绩对比
中国印制电路板行业内主要企业产销量均处于较为平衡的状态。领军企业如景旺电子2021年产量为909.87万平方米,销量为892.46万平方米,产销率为98%;超声电子2021年产量为104.84万平方米,销量为100.69万平方米,产销率为96%。综合中国PCB行业内主要企业产销情况来看,中国印制电路板行业供需处于平衡状态,企业正稳步发展中。
从研发投入和强度来看,目前上市公司中沪电股份、深南电路、超华科技和兴森科技等公司研发强度具有相对优势,大部分企业的研发强度集中在3%-6%之间。从研发投入来看,仅东山精密的研发投入金额超过10亿元,其余大部分公司的研发收入在3亿元以下,少部分公司研发投入约在7.5亿元左右。
注:东山精密、深南电路数据为电子电路产品产销量,兴森科技数据为PCB及半导体产品产销量。
产能方面,近两年大部分公司都有扩产项目或者新增产能建设项目。且综合来看,高端产品如高端HDI、高多层、SLP和高密高速等是公司主要生产建设目标。国内产业也在逐步优化升级,低端产能逐渐淘汰,高端产能逐渐凸显。
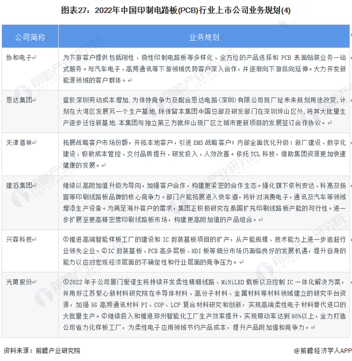
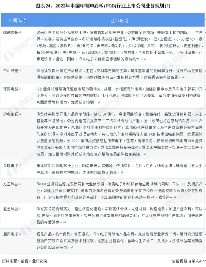
4、印制电路板(PCB)行业上市公司业务规划对比
随着中国大陆市场新能源汽车、5G和消费电子需求端活跃,深耕海外的企业有计划进行境内市场拓展;而主要布局国内市场的企业则以现有平台为起跳点逐渐向海外市场扩张;从一定程度上可以看出,海外市场与境内市场相互补充,拓展市场成为大部分公司的PCB业务规划之一。
总体来看,高端产品研发、技术升级、产能爬坡(生产基地扩产)和拓展市场是PCB行业上市公司主要业务规划四大方向。随着汽车电子和消费电子行业蓬勃发展,PCB行业内企业瞄准新技术、新产品和新市场进发。
更多本行业研究分析详见前瞻产业研究院《中国印制电路板(PCB)制造行业市场前瞻与投资战略规划分析报告》,同时前瞻产业研究院还提供产业大数据、产业研究、政策研究、产业链咨询、产业图谱、产业规划、园区规划、产业招商引资、IPO募投可研、IPO业务与技术撰写、IPO工作底稿咨询等解决方案。
更多深度行业分析尽在【前瞻经济学人APP】,还可以与500+经济学家/资深行业研究员交流互动。