新浪财经

创业板ETF期权周一上市!“五有一无”个人投资者可参与 交易规则、投资门槛等如何定 看五大核心点

财联社APP

关注

财联社9月18日讯(记者封其娟)创业板ETF期权周一即将上市。作为创业板首只衍生品,也是首个面向创新成长类股票的风险管理工具,实现了深市单市场ETF期权零的突破。

创业板ETF期权挂钩指数为创业板指数,指数创新成长特征鲜明、市场需求强烈,与现有品种风险特征差异明显。

9月16日晚间,经中国证监会批准,深交所决定于9月19日上市交易创业板ETF期权合约品种(以下简称:创业板ETF期权),合约标的为“易方达创业板ETF”。

上市后,深交所将按照不同合约类型、到期月份及行权价格,挂牌相应的创业板ETF期权合约。首批挂牌的期权合约到期月份为2022年10月、2022年11月、2022年12月和2023年3月。

创业板ETF期权挂钩创业板指数,聚焦创新、成长和中小型上市公司相关ETF标的。中泰证券指出,创业板指数是自国内有金融衍生品以来第一个非主板标的,与其他几个几个指数相比,与主板的相关性最低。相关期权产品上市,填补了投资工具的最重要的一块拼图,具有历史意义。

创业板ETF期权不仅为创业板投资者提供了有效的风险对冲工具,还可与创业板ETF产品以及融资融券业务配合,帮助投资者构建更多样的投资策略,在满足投资者风险管理需求、健全完善股票市场稳定机制等方面发挥积极作用,并在建设“优一”交易所、服务“双区”发展等方面具有重要意义。

核心关注一:创业板ETF期权有哪些制度安排

期权合约,又叫选择权合约,赋予期权买方在规定期限内按双方约定价格买入或卖出一种资产的权利。

整体看来,创业板ETF期权与已上市交易的沪深300ETF期权的制度安排基本一致。

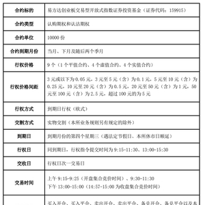
一是合约规则。根据《创业板ETF期权合约基本条款》,“易方达创业板ETF”的合约类型是认购期权和认沽期,合约单位1万份。其行权方式为到期日行权(欧式),主要采用实物交割方式。

最小报价变动单位设为0.0001元人民币。交易最小单位为1张。合约到期月份为当月、下月及随后两个季月。对于同一到期月份的合约,行权价格序列包括1个平值、4个实值、4个虚值。

行权方式为欧式,即采用到期日行权方式。合约到期日为到期月份的第四个星期三,遇法定节假日、休市日则顺延至次一交易日。交割方式采用实物交割方式,特殊情况下以现金结算方式交割。

二是交易规则。深市期权交易制度和现货存在4类差异:

1)买卖类型方面,买、卖、备兑、开平仓组合起来有六种买卖类型。订单申报方面,大体上分为限价单和市价单,还有一些报价、非交易指令。集合竞价只能使用普通的限价订单,做市商可以使用报价指令。

2)交易时间方面,期权和现货保持一致。为每个交易日9:15至9:25、9:30至11:30、13:00至15:00。组合策略保证金业务的构建、解除组合策略时间延长到15:15,行权日的申报行权时间延长到15:30,但行权指令合并申报的时间只有15:00至15:30。

3)日内回转交易方面,期权交易支持日内回转交易,也就是当天开的仓当天可平。持仓方面,交易时间段是可以双向持仓的,日终对同一合约的多空头寸进行对冲,取净头寸。持有到期的实值合约需要在到期日申报行权。

4)涨跌幅方面,深市期权交易实行非对称涨跌幅限制。非对称体现在对实虚值程度不同的合约设置了不同的涨跌幅限制,并且最大涨幅与最大跌幅不对称。对于实值与平值合约,涨跌幅为合约标的前收盘价乘以合约标的涨跌幅限制比例。对于虚值合约,最大跌幅为合约标的前收盘价乘以合约标的涨跌幅限制比例,最大涨幅则相对较小,深度虚值合约的最大涨幅非常有限。非对称涨跌幅限制重点考虑了抑制虚值尤其是深度虚值合约的过度炒作。

三是做市商制度。深市期权交易实行做市商报价和交易者订单结合的混合交易制度。经证监会核准股票期权做市业务资格的证券公司或期货公司风险管理子公司可以申请成为期权做市商。深交所对做市商情况开展风险监测和压力测试,及时发现异常风险情形,及时采取风控及监管措施。

做市商通过做市既保证了市场的流动性、稳定性、连续性和公平性,同时也满足了公众投资者的投资要求。做市商制度在提供市场流动性、维护价格合理性、提升市场效率等方面能够发挥良好的功能作用。

另外,深市期权市场已建立以保证金、价格稳定和持仓限额制度为核心的风险管理体系,可以确保交易顺畅、期现匹配。同时,通过强行平仓等风控措施,及时消除风险隐患,维护新品种平稳运行。

核心关注二:投资者的门槛如何规定?

根据《深圳证券交易所股票期权试点投资者适当性管理指引》的规定,个人投资者、普通机构投资者、专业机构投资者都可参与深市股票期权交易。

一是个人投资者。对个人投资者而言,参与期权交易应当符合“五有一无”条件:

一是“有资产”。投资者申请开户前20个交易日证券账户及资金账户内的资产日均不低于人民币50万元(不包括该投资者通过融资融券融入的资金和证券);

二是“有经历”。投资者应在证券公司开户6个月以上并具备融资融券业务参与资格或者金融期货交易经历;或者在期货公司开户6个月以上并具有金融期货交易经历;

三是“有知识”。投资者应具备期权基础知识,通过本所认可的相关测试;

四是“有模拟交易经历”。投资者应具有本所认可的期权模拟交易经历;

五是“有风险承受能力”。投资者应具有相应的风险承受能力;

“一无”指无严重不良诚信记录和法律、行政法规、部门规章、规范性文件及本所业务规则禁止或者限制从事期权交易的情形。

已开立沪市衍生品合约账户且满足上述“一无”的个人投资者,视同符合本条要求。

二是普通机构投资者。对普通机构投资者而言,参与期权交易应当符合下列条件:

(1)申请开户前20个交易日证券账户及资金账户内的资产日均不低于人民币100万元(不包括该投资者通过融资融券融入的资金和证券);

(2)净资产不低于人民币100万元;

(3)相关业务人员具备期权基础知识,通过本所认可的相关测试;

(4)相关业务人员拥有本所认可的期权模拟交易经历;

(5)无严重不良诚信记录和法律、行政法规、部门规章、规范性文件及本所业务规则禁止或者限制从事期权交易的情形;

(6)本所规定的其他条件。

已开立沪市衍生品合约账户且满足上述第5项条件的普通机构投资者,视同符合本条要求。

三是专业机构投资者。除法律、行政法规、部门规章、规范性文件以及监管机构另有规定外,专业机构投资者参与期权交易的,无需进行综合评估。

专业机构投资者包括:

(1)商业银行、期权经营机构、保险机构、信托公司、基金管理公司、财务公司、合格境外机构投资者等专业机构及其分支机构;

(2)证券投资基金、社保基金、养老基金、企业年金、信托计划、资产管理计划、银行及保险理财产品,以及由第1项所列专业机构担任管理人的其他基金或者委托投资资产;

(3)监管机构及本所规定的其他专业机构投资者。

核心关注三:如何进行投资者权限交易分级管理

深市股票期权对个人投资者参与期权交易的权限进行分级管理,个人投资者申请各级别交易权限,应当在相应的知识测试中达到规定的合格分数,并具备相应的期权模拟交易经历。已开立沪市衍生品合约账户的投资者,可以在深市申请与沪市相同级别的交易权限。个人投资者申请的交易权限级别分为一级、二级、三级交易权限:

具有一级交易权限的个人投资者可以在持有期权合约标的时,进行相应数量的备兑开仓或者在持有期权合约标的时,进行相应数量的认沽期权买入开仓,或者对所持有的合约进行平仓或者行权;

具有二级交易权限的个人投资者可进行一级交易权限对应的交易以及买入开仓;

具有三级交易权限的个人投资者可进行二级交易权限对应的交易以及保证金卖出开仓。

核心关注四:期权产品体系首添创新成长元素

创业板ETF期权是创业板首只衍生品,也是首只深市单市场期权品种,为境内衍生品体系再添一抹创新成长的亮色。创业板ETF期权挂钩指数为创业板指数,指数创新成长特征鲜明、市场需求强烈,与现有品种风险特征差异明显,并具备三大优势:

一是“优创新、高成长”市场特色凸显。创业板指数成份股为创业板市值大、流动性好的100家高科技企业、战略性新兴产业企业和成长型创新创业企业股票,指数反映了创业板“优创新、高成长”的市场特色,总市值为6.18万亿元,创业板市值覆盖度52.49%。指数战略性新兴产业占比和高新技术企业占比均接近9成,指数成份股2021年营业收入合计1.13万亿元,同比增长25%,创新成长特色鲜明。

二是市场需求强烈。创业板指数是平稳运行超过12年的成熟指数,截至8月底,全市场共上市14只创业板ETF,相关指数基金规模269.34亿元,风险管理需求旺盛。

三是风格特征鲜明。创业板指数与沪深300指数成份股重合度仅为12%,指数收益率与沪深300指数相关性较低,与现有ETF期权品种对应的大盘蓝筹指数风格差异明显,能够为投资者提供更加多元化、精细化的风险管理工具,也可以便利投资者构建更丰富的期现投资策略。

“易方达创业板ETF”成立于2011年9月,截至9月15日,基金规模148亿元,今年以来日均成交额超过10亿元。根据公告资料,易方达拥有18年指数投资专业经验,已形成较为完整的产品线。早在2006年,易方达便推出深交所首只ETF“易方达深证100ETF”。

据悉,对于“易方达创业板ETF”将成为深市首只单市场ETF期权标的,易方达基金表示,公司将做好各项相关工作,确保期权合约平稳上市。

中泰证券在相关研报中指出,创业板指数是自国内有金融衍生品以来第一个非主板标的,与其他几个几个指数相比,与主板的相关性最低。相关期权产品上市,填补了投资工具的最重要的一块拼图,具有历史意义。

国泰君安期货认为目前创业板指数相关产品较少,“易方达创业板ETF”上市后,增加了投资者资产配置的可选择度。

核心关注五:ETF期权具备3大优势

ETF期权是资本市场成熟的风险管理工具,对于资本市场的长期稳定发展具有重要作用。深交所上市创业板ETF期权,将进一步丰富资本市场风险管理工具,健全完善现货市场稳定机制,增强市场活力和韧性,促进ETF市场发展,引导长期资金入市。

在促进资本市场平稳健康发展方面,ETF期权具备3大优势:

一是便利开发多样化产品,满足风险管理和财富管理需要。丰富的ETF期权产品,有利于机构开发更多收益增强、风险中性类产品,契合不同投资者收益预期和风险偏好,有效满足多样化风险管理和财富管理需要。

二是为现货提供保险,增强市场韧性。ETF期权具有独特的保险功能,是精细化的风险管理工具。投资者买入认沽期权开展避险交易,在为现货持仓提供保护、减少现货市场抛压的同时,也保留了获取现货上涨收益的可能,有助于投资者长期持有现货,树立长期投资理念,增强现货市场韧性,促进资本市场长期健康发展。

三是吸引长期资金入市,助力企业更好发展。ETF期权的推出,有助于资金增加对应ETF产品配置,促进ETF市场发展,助力相关创新成长、中小上市公司吸引稳定的中长期投资群体,获得更好的成长发展机会。

在推出创业板ETF期权之前,深交所ETF期权已经打下坚实基础。2019年12月,深交所ETF成功推出沪深300ETF期权品种,近3年来,保持安全平稳运行。

截至目前,深交所ETF期权在交易活跃度、市场参与者数量、功能发挥等方面表现突出。

一是运行安全平稳有序。交易活跃度合理,深市期权累计成交量达2亿张,日均成交32万张,日均持仓35万张,成交持仓较为稳定。投资者参与理性,机构成交占比达66%。

二是市场基础不断夯实。市场主体参与积极,期权经营机构120家(包含89家证券公司和31家期货公司),做市商20家(包含15家主做市商和5家一般做市商),投资者累计开户数23万户。

三是功能逐步发挥。期权促进了现货市场发展,沪深300 ETF期权上市后,沪深300ETF数量增加9只,整体规模增长13%,达到1350亿元。保险功能初步显现,参与避险交易的投资者累计超过1万户,日均受保市值约30亿元。

创业板是粤港澳大湾区和社会主义先行示范区“双区”的创新资本中心,创业板ETF期权的推出将有助于进一步巩固创业板改革成果,更好构建与“双区”相匹配的资本市场生态体系,助力提升“双区”金融服务能力。

加载中...