因内控制度及执行严重违反审慎经营规则,交通银行宁夏分行被罚45万元,一负责人被终身禁业
金融一线
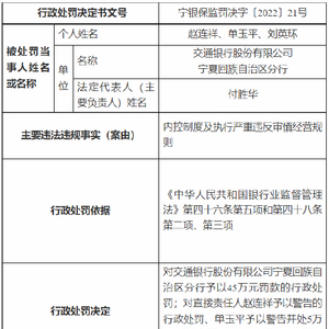
9月16日消息,中国银保监会宁夏监管局行政处罚信息公开表显示,交通银行股份有限公司宁夏回族自治区分行因内控制度及执行严重违反审慎经营规则,被监管罚款45万元。
另外,相关责任人赵连祥被警告;单玉平被警告并处罚款5万元;刘英环被禁止从事银行业工作终身。
9月16日消息,中国银保监会宁夏监管局行政处罚信息公开表显示,交通银行股份有限公司宁夏回族自治区分行因内控制度及执行严重违反审慎经营规则,被监管罚款45万元。
另外,相关责任人赵连祥被警告;单玉平被警告并处罚款5万元;刘英环被禁止从事银行业工作终身。