新浪财经

干货!2022年中国移动游戏行业龙头企业对比:腾讯VS网易 谁是中国“移动游戏之王”?

前瞻网

关注

转自:前瞻产业研究院

移动游戏行业主要上市公司:腾讯控股(00700.HK);网易(09999.HK);哔哩哔哩(09626.HK);友谊时光(06820.HK);中手游(00302.HK);ST天润(002113.SZ);惠程科技(002168.SZ);游族网络(002174.SZ);天娱数科(002354.SZ);凯撒文化(002425.SZ);恺英网络(002517.SZ);三七互娱(002555.SZ);巨人网络(002558.SZ);世纪华通(002602.SZ);完美世界(002624.SZ);宝通科技(300031.SZ);星辉娱乐(300043.SZ);三五互联(300051.SZ);中青宝(300052.SZ);顺网科技(300113.SZ);富春股份(300299.SZ);掌趣科技(300315.SZ);昆仑万维(300418.SZ);汤姆猫(300459.SZ);迅游科技(300467.SZ);盛天网络(300494.SZ);盛讯达(300518.SZ);冰川网络(300533.SZ);大晟文化(600892.SH);电魂网络(603258.SH);吉比特(603444.SH);中科云网(002306.SZ);鼎龙文化(002502.SZ);姚记科技(002605.SZ);神州泰岳(300002.SZ);天舟文化(300148.SZ);浙数文化(600633.SH);文投控股(600715.SH);ST瀚叶(600226.SH)等

本文核心数据:中国移动游戏行业龙头企业产品布局情况;中国移动游戏行业龙头企业业绩对比

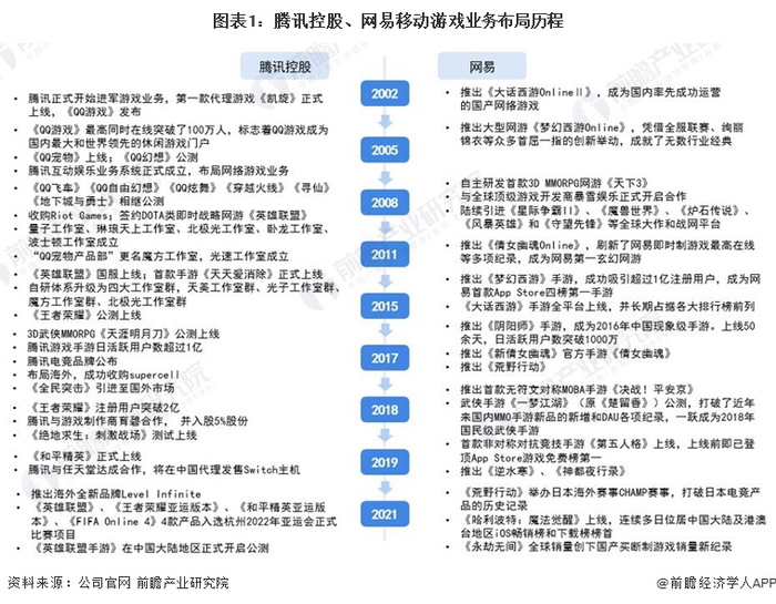
腾讯控股VS中国移动游戏:移动游戏业务布局历程

目前,中国移动游戏行业的龙头企业分别是腾讯控股(00700.HK)、网易(09999.HK),两家企业在移动游戏业务上的布局历程如下:

移动游戏产品布局及运营现状:均以MMORPG类游戏为核心

——移动游戏产品类型:腾讯以MMORPG为核心多样化布局,网易深耕RPG与卡牌大类

从移动游戏的产品类型来看,腾讯排名前三的游戏类型是MMORPG、SLG、RPG和射击,占比分别为20.75%、13.21%,RPG和射击均占比11.32%;网易排名前三的游戏类型是RPG、MMORPG和卡牌,占比分别为26.92%、17.31%和13.46%。

——移动游戏自研情况:网易自研比例超80%,腾讯超50%

截至2022年8月,腾讯的自研游戏占比达57.69%,主要以MOBA、射击、MMORPG、SLG类型的游戏为主,例如《王者荣耀》、《英雄联盟手游》、《金铲铲之战》、《和平精英》等;网易的自研游戏占比达80.43%,侧重于MMORPG、RPG、卡牌、对抗竞技类游戏的研发,例如《一梦江湖》、《明日之后》、《阴阳师》、《第五人格》等。

——移动游戏发行情况:腾讯发行游戏超95%,网易超90%

截至2022年8月,腾讯发行的游戏产品占比达96.15%,游戏类型以MMORPG、射击游戏为主,例如《秦时明月世界》、《和平精英》等;网易发行的游戏产品占比达93.48%,游戏类型以RPG、MMORPG、卡牌游戏为主,例如《哈利波特:魔法觉醒》、《暗黑破坏神:不朽》、《阴阳师》。

——移动游戏IP布局:深挖自有IP价值的同时,腾讯重视国内IP授权,网易逐步引入全球性IP

近年来,影视、动漫、小说等文创领域与移动游戏行业的融合加速,IP能帮助游戏企业的产品获得更长久的生命力和竞争力,而不同领域的IP“破圈”也能帮助企业吸引更多不同圈层的用户,IP改编游戏的趋势成为主流。

在自有IP方面,腾讯正深入及全面地培育关键IP,如基于王者荣耀的人物开发新游戏、动画及电影;网易积极开发同一IP的不同类型游戏,同时围绕音乐、动漫、二创等领域多层次丰富IP文化价值,如阴阳师的衍生布局包括不同类型的游戏、电视动画、音乐剧和电影。

在授权IP方面,腾讯侧重国内小说、动漫领域的IP游戏改编,以及与海外游戏公司共同将经典端游移植至手游;网易侧重国外电影大IP的引入,开发全球性的IP游戏改编。

联合打造:穿越火线、使命召唤手游、重返帝国

网易游戏公司自有IP:梦幻西游、大话西游、天下、倩女幽魂、阴阳师在原创IP的布局上,网易重视游戏玩法的创新,走长线运营策略,旗下的梦幻西游、大话西游、天下、倩女幽魂等经典端游均经过十多年的玩法迭代。另外,网易积极开发同一IP的不同类型游戏,如阴阳师IP在玩法上已涉及卡牌、MOBA、养成等多种玩法;同时,网易围绕音乐、动漫、二创等领域多层次丰富IP文化价值,在维持老用户的基础上吸引新用户,如阴阳师的衍生布局包括《阴阳师》、《决战!平安京》、《阴阳师:百闻牌》、《阴阳师:妖怪屋》、《阴阳师电台》等游戏;《阴阳师:平安物语》电视动画;《阴阳师》漫画;《阴阳师-大江山之章》音乐剧;《侍神令》电影。

海外授权IP:哈利波特、暗黑破坏神、宝可梦、指环王、漫威在全球性IP上,网易与多家版权方合作,获取了哈利波特、宝可梦等知名IP授权。除了IP资源储备外,网易也在吸引大量海外知名游资制作人加入,从长远看将提升公司自身开发全球性IP的能力。

——移动游戏销售区域:腾讯移动游戏出海加速,网易游戏出海起步

2021年,腾讯在国内市场游戏收入1288亿元,同比增长6%,占总游戏收入73.90%,主要是受《王者荣耀》、《使命召唤手游》及《天涯明月刀手游》等游戏推动,部分被《DnF》及《和平精英》的收入减少所抵销。国际市场游戏收入同比增长31%,达455亿元,在总游戏收入中占比26.10%,主要是受《PUBG Mobile》、《Valorant》、《荒野乱斗》及《部落冲突》等游戏表现强劲所推动。

网易2021年手游收入为442.15亿元,几乎全部来自国内市场的销售。2022年,网易大力开拓海外市场,《暗黑破坏神:不朽》上线一个月后海外收入已突破1亿美元,结合《荒野行动》在日本市场收入上升和《永劫无间》里程碑式的突破,都预示网易将在2022年的移动游戏出海上有亮眼的表现。

——移动游戏出海布局:腾讯持续海外扩张,网易加速海外合作

腾讯在2015年收购Riot Games后海外游戏研发加速,2022年推出的《Valorant》表现强劲;腾讯的欧洲工作室于2022年7月收购跑酷游戏《地铁跑酷》的开发商SYBO,大幅提升欧洲市场日活用户。网易自2017年在日本市场陆续推出的《荒野行动》、《第五人格》、《明日之后》大受欢迎,自2019年开始加速全球化大IP的游戏改编,与华纳兄弟互动娱乐公司合作开发《哈利波特:魔法觉醒》以及与暴雪共同开发《暗黑破坏神:不朽》。

移动游戏业务业绩对比:腾讯营收规模领先,网易盈利能力更高

从移动游戏业务的经营情况来看,2019-2021年,腾讯的移动游戏业务收入均领先于网易。2021年,腾讯移动游戏业务实现收入1743.14亿元,同比增长11.67%;网易的移动游戏业务实现收入628.06亿元,同比增长15.01%。

从移动游戏业务的毛利率来看,2019-2021年,网易的移动游戏业务毛利率均高于腾讯,差距在10-15%左右。2021年网易毛利率为64.81%,同比增长1.16个百分点;腾讯控股毛利率为50.38%,同比下滑3.71个百分点。从毛利率变化趋势来看,腾讯略有下滑,网易稳中有增。

注:由于腾讯未在年报中单独披露移动游戏的毛利率,因此采用“增值服务”业务的整体毛利率,仅供参考。

前瞻观点:腾讯控股为中国“移动游戏之王”

在移动游戏行业中,企业的产品布局、研发实力、全球发行实力和IP布局反映公司在多元化布局和未来新品上线的潜在表现,而随着国内游戏版号调控趋严,移动游戏出海是必然趋势。公司的营收和毛利率能反映公司的经营概况。基于前文分析结果,前瞻认为,养元饮品因在移动游戏产品多元化布局、全球研运发实力、移动游戏营业收入方面占有优势,目前是我国移动游戏行业中的龙头企业。

以上数据参考前瞻产业研究院《中国移动游戏行业市场前瞻与投资战略规划分析报告》,同时前瞻产业研究院还提供产业大数据、产业研究、政策研究、产业链咨询、产业图谱、产业规划、园区规划、产业招商引资、IPO募投可研、IPO业务与技术撰写、IPO工作底稿咨询等解决方案。

更多深度行业分析尽在【前瞻经济学人APP】,还可以与500+经济学家/资深行业研究员交流互动。

加载中...