新浪财经

预见2022:《2022年中国换热器行业全景图谱》(附市场规模、竞争格局和发展前景等)

前瞻网

关注

转自:前瞻产业研究院

行业主要上市公司:蓝科高新(601798);银轮股份(002126);双良节能(600481);巨元瀚洋(THTI);宏盛股份(603090);星球石墨(688633);兰石重装(603169)等

本文核心数据:代表性企业换热器产销量;市场规模;产值结构;下游需求结构

行业概况

1、定义

换热器是在具有不同温度的两种或两种以上流体之间传递热量的设备,又称热交换器、热交换设备。换热器的主要作用是在工业生产中使热量由温度较高的流体传递给温度较低的流体,使流体温度达到工艺流程规定的指标,以满足过程工艺条件的需要。换热器被广泛使用于石油、化工、电力、冶金、船舶、机械、暖通空调、食品、制药、航空、环保、城市供热及其它工业领域。

按是否属于压力容器划分,换热器主要分为换热压力容器和非压力容器换热器。其中,压力容器换热器包括管壳式换热器、板壳式换热器和螺旋板式换热器;非压力容器换热器包括板式换热器、板翅式换热器和空冷式换热器。

2、产业链剖析:覆盖范围广

上游供应行业(原材料、基础部件供应商)、换热器行业和下游需求行业构成换热器产业链。

换热器行业的上游原材料的主要供应商包括金发科技、普利特、紫金矿业、雷赛智能等企业;中游环节主要包括双良节能、蓝科高新、兰石重装、银轮股份等换热器制造企业;下游需求行业主要为石化、电力、冶金、制冷、造纸、纺织、食品加工、医药、船舶、建筑等,这些行业的发展现状及未来发展空间将最终决定换热器行业产品的销售及发展空间。

行业发展历程:行业处在突飞猛进阶段

中国换热器产业起步较晚,1963年,抚顺机械设备制造有限公司按照美国TEMA标准制造出中国第一台管壳式换热器,1965年,兰州石油机械研究所研制出我国第一台板式换热器,苏州新苏化工机械有限公司(原苏州化工机械厂)也在60年代研制成功我国第一台螺旋板式换热器。之后,兰州石油机械研究所首次引进德国斯密特(Schmidt)换热器技术,原四平换热器总厂引进法国维卡勃(Vicarb)换热器技术,国内换热器行业在消化吸收国外技术的基础上,开始获得较快发展。

20世纪80年代后,中国出现了自主开发传热技术的新趋势,大量的强化传热元件被推向市场,国内传热技术高潮时期的代表杰作有折流杆换热器、新结构高效换热器、高效重沸器、高效冷凝器、双壳程换热器、板壳式换热器、表面蒸发式空冷器等一批优良的高效换热器。

换热器行业在产品与技术方面表现出产品大型化、高效化、节能化传热元件推向市场。21世纪后,大量强化传热技术得以应用,换热器行业在技术水平上迎来大的飞跃,开始强调综合成本与冷却效果的优化匹配。在新时期,产品大型化、高效化、节能化成为主要趋势,开发应用新材料、更新换代技术、不断细分应用产品也是换热器行业的发展趋势。

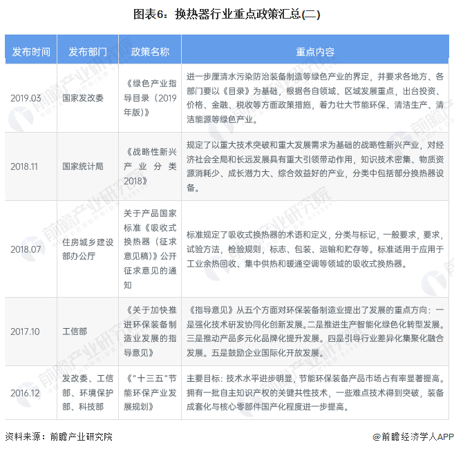
行业政策背景:高效节能成为行业重点发展方向

我国是制造业大国,近年来,环境与资源问题逐渐受到重视,国家陆续出台各项节能减排等环保政策以建设绿色健康的制造业发展环境,包括加快高效热交换器关键技术突破,研发高效换热设备等。2021年7月,国家发改委发布《“十四五”循环经济发展规划》,提出到2025年,循环型生产方式全面推行,绿色设计和清洁生产普遍推广,资源综合利用能力显著提升,资源循环型产业体系基本建立。换热器在节能、节水等方面发挥着重要作用,在国家中长期规划下,换热器行业得到更好的发展。

行业发展现状

1、供给增长:大部分上市企业换热器产量均有所上升

根据中国换热器行业代表性企业产量情况,2021年大部分的上市企业的换热器产品产量相较于2017年均有所上升,其中,蓝科高新以及银轮股份的换热器产品的产量较高,2021年蓝科高新全部产品产量达到1.7万吨,银轮股份换热器产品产量达到839万台。

注:1)蓝科高新2019年财报未公布完工产品重量;2)蓝科高新未单独公布换热器产品产量,上图表数据采用公司全部完工产品重量。3)银轮股份2019及之前年份财务报告未单独公布换热器产品产量。4)宁波精达未公布2017年换热器产品产量。

2、需求上涨:大部分上市企业换热器销售收入上涨

根据前瞻对中国换热器行业16家上市公司换热器产品的销售收入汇总情况来看,2021年,除兰石重装外,我国主要上市公司换热器产品的销售收入已超过100亿元,达到114.5亿元,除兰科高新及兰石重装外,其余上市企业2021年换热器产品销售收入均有所增长。

注:1)星球石墨2021年年报未公布换热器销量及销售收入数据,上表2021年销售收入为“石磨设备”销售收入;2)兰石重装2021年年报未公布换热器产品销量及销售收入。

根据Grand View Research公布的中国换热器市场份额占全球比重增速结合全球换热器市场规模,测算出历年中国换热器市场规模。2017-2021年中国换热器市场规模逐年增长。2021年中国换热器市场规模达到214.4亿元。

注:据Grand View Research的报告分析来看,其统计的换热器市场主要包括石油化工、食品、暖通空调及制冷、电力冶金等领域。

3、管壳式换热器和板式换热器应用最为广泛

板式换热器和管壳式换热器是应用最为广泛的两种换热器类型,尤其是管壳式换热器,因其传热系数高、结构紧凑、安装方便等优势,占据中国换热器市场一半以上的份额;板式换热器也因其耐高温、耐高压的特点在化工、电力冶金等领域拥有较大的需求市场。

根据中国标准化研究院公布的数据,管壳式换热器占换热器产值的54%;板式换热器占换热器产值的28%。

4、换热器在石油化工领域为换热器最大市场

根据中国标准化研究院公布的数据,石油化工行业所需换热器产品约占换热器行业30%的市场份额。其次为电力和冶金两大行业,所需的换热器约占换热器市场17%的份额。

产业竞争格局

1、区域竞争:换热器企业主要分布于东部沿海地区

根据在企查猫的搜索结果,目前我国存续在业的换热器企业主要分布在东部沿海地区,特别是江苏和山东地区,其中江苏分布了1992家换热器企业,山东分部了1396家换热器企业。

2、企业竞争:本土企业竞争集中在板式换热器市场

我国换热器行业的竞争企业主要分为内资企业和外资企业,其中内资企业又可分为龙头企业和其他中小企业。按照产品类型的不同,我国换热器产业市场竞争主要集中在以下四大产品领域。国内的企业比较集中于板式换热器市场,以四平巨元瀚洋、兰石重装等内资龙头企业以及数量较多的其他中小企业与外资企业在该市场上展开较为激烈的竞争。而在空冷式换热器市场上,仅有哈空调为规模较大的龙头企业,其他以内资中小企业为主。在板翘式换热器市场,外资企业仅有艾普尔一家,内资企业在该市场上主要面临与国内同行的竞争。

产业发展前景及趋势预测

1、节能增效认识产品技术发展主要方向

随着换热器下游应用领域不断拓展,对换热器产品需求不断趋于个性化、多样化发展,我国换热器产品和功能也将趋于多样化。

技术方面,当前国际社会,已实现换热器3D打印技术,未来我国在换热器设计过程中同样实现3D打印虚拟制造、仿真制造,并拥有自主知识产权的大型专业计算软件。

随着高端装备制造业的发展,我国将朝着由换热器生产大国迈入世界换热器强国的行列的目标奋斗,在高效、环保节能型的高端热交换器上不断突破。

根据国家发展改革委印发的《“十四五”循环经济发展规划》提出至2025年,单位GDP能源消耗比2020年降低13.5%。国内不断倡导节能增效,国内换热器产品将不断提高节能增效水平,提高传热效率等。

2、下游行业快速发展带来换热器市场规模增长

随着国内石化、电力、冶金、机械、医药、钢铁等行业的快速发展,对换热器的需求日益增加。另外,大型核电厂、风电厂、环保项目、海水淡化等项目的启动建设,将对换热器行业产生巨大的需求驱动力,为换热器市场带来广阔的发展空间。

根据Research and Markets的预测,到2027年中国换热器市场规模将达到295亿元,2020-2027年CAGR为5.4%。

更多本行业研究分析详见前瞻产业研究院《中国换热器行业发展前景预测与转型升级分析报告》,同时前瞻产业研究院还提供产业大数据、产业研究、政策研究、产业链咨询、产业图谱、产业规划、园区规划、产业招商引资、IPO募投可研、IPO业务与技术撰写、IPO工作底稿咨询等解决方案。

更多深度行业分析尽在【前瞻经济学人APP】,还可以与500+经济学家/资深行业研究员交流互动。

加载中...