新浪财经

2022年全球功率半导体行业发展现状分析 2021年全球产量超1000亿片【组图】

前瞻网

关注

转自:前瞻产业研究院

行业主要上市公司:新洁能(605111)、华润微(688396)、闻泰科技(600745)、士兰微(600460)和斯达半导(603290)等。

本文核心数据:全球功率半导体产量规模等

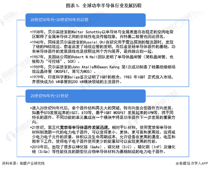
全球功率半导体行业发展历程:第三代宽禁带半导体器件发展迅速

功率半导体行业是电子产业发展的基础性产业,全球功率半导体行业发展起源于20世纪30年代的贝尔实验室,1938年,贝尔实验室的Walter Schottky以半导体与金属表面存在稳定的空间电荷区解释了金属半导体之间的非线性电流传输现象,肖特基二极管也因此得名。自此之后,全球功率半导体行业不断发展进步,全球功率半导体行业发展历程情况如下:

全球功率半导体标准要求:主要有三大标准体系

全球功率半导体发展过程中衍生出国际电工委员会(IEC)标准、固体技术协会(JEDEC)标准和汽车电子委员会(AEC)标准三大标准体系,详细情况如下:

全球功率半导体产量:2021年超1000亿片

根据IC Insights统计数据,2016-2021年全球半导体出货量呈现上升趋势,2021年全球半导体出货量达到1.14万亿片,同比上升13.36%。

全球功率半导体市场规模占半导体市场规模比重基本维持在10%上下,说明功率半导体行业在整体半导体领域的市场份额较为稳定,假定该占比也可以反映出功率半导体在半导体行业产品出货量领域的地位,则结合该占比和全球半导体出货量数据就可得到全球功率半导体产品出货量。

根据测算,2017-2021年全球功率半导体出货量呈现上升趋势,2020年受疫情影响,功率半导体出货量有所下降,仅达到983.25亿片,2021年出货量有所回升,达到1152.12亿片。

更多本行业研究分析详见前瞻产业研究院《中国功率半导体行业市场前瞻与投资战略规划分析报告》,同时前瞻产业研究院还提供产业大数据、产业研究、政策研究、产业链咨询、产业图谱、产业规划、园区规划、产业招商引资、IPO募投可研、IPO业务与技术撰写、IPO工作底稿咨询等解决方案。

更多深度行业分析尽在【前瞻经济学人APP】,还可以与500+经济学家/资深行业研究员交流互动。

加载中...