新浪财经

长城哈弗赤兔爆漆,官方采用喷漆修复,准新车秒变二手车,引发车主联名投诉

红星资本局

关注

近日,多位车主在车质网、黑猫投诉等平台上投诉2021款哈弗赤兔漆面有鼓包、起皱甚至掉漆的现象。长城汽车(601633.SH)方面承认这是自身工艺问题导致,表示可以免费喷漆修复并对修复区域漆面终身质保。但车主们对此并不满意,认为这是汽车本身的质量问题,补漆不一定能根治,还会造成二手价值受损,发布联合声明提出进一步的赔偿诉求。

目前,长城汽车未对此作出回应。9月14日,哈弗授权4S店、长城汽车官方客服与哈弗专属经理都向红星资本局表示,“确实没有额外的补偿,都是按照公告中的方案处理。”

业内人士向红星资本局指出,原厂漆损坏之后,后期任何修补都无法做到完美还原,还会严重影响车辆的保值。重新喷漆的汽车比保留原车漆的车差价在10%以上,哈弗赤兔的价差在5000元至1万元。

新车不到一年就漆面起皱

解决方案为免费喷漆

红星资本局了解到,出现漆面起皱问题的车型有2021款激擎版1.5T铂金兔、2021款激擎版1.5T黄金兔、2022款劲享版1.5T黄兔、2022款劲享版 1.5T紫铜兔等,此外哈弗初恋、哈弗大狗也有车主投诉类似的问题。据车主们所说,不到一年的新车,在车门、后备厢、引擎盖等部位边缘多处出现漆面问题。

车主张先生告诉红星资本局,去年12月末他购买了一辆哈弗2021款激擎版1.5T铂金兔车型,今年8月发现车门钣金胶附近出现大面积类似静脉曲张的纹路,目前有3个车门和引擎盖都出现了类似的纹路,此外所有车门的钣金胶上都有起泡现象。

车主刘先生今年4月购买了一辆哈弗2021款激擎版1.5T黄金兔,4个月后车门内侧就出现油漆鼓包,开裂等问题,且漆面上类似静脉曲张的纹路随着时间慢慢扩散变大。他曾在哈弗之家APP上发布了抱怨哈弗赤兔漆面起皮的帖子,但很快帖子被删除或是被大量垃圾信息沉下去了。其他投诉的车主也遇到了类似的情况。

发现问题后,两位车主都立刻联系了厂家与4S店。张先生告诉红星资本局,“先是双方互踢皮球,后来闹的人多了,厂家才承认是自身工艺问题。”4S店表示可以免费修复问题区域,但张先生认为,这是产品质量问题,厂家应该给个说法,无法接受简单的喷漆处理办法。他拒绝喷漆修复后,4S店表示已将车辆拍照上传至哈弗厂家,有后续方案会与车主主动联系,但一直到中秋节前才得到反馈。

刘先生先是联系了哈弗官方客服,客服人员表示已将该问题全权授权给当地一级4S店进行处理,而4S店给出的还是免费喷漆处理方案,无其他补偿。

官方解决方案引众怒

补漆将造成二手车贬值

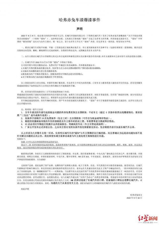
9月9日,长城汽车在哈弗智家APP上发布《关于开展技术服务活动的通知》(以下简称《通知》),确认哈弗赤兔部分门盖内板局部折边胶填充有气孔,密封不足,可能产生漆面起皱现象。长城汽车表示,将对反馈问题的用户预约进站检查,对确认有问题的部位进行技术维修,对维修后的门盖内板区域漆面终身质保。

长城汽车承诺,在使用过程中出现门盖内侧漆面起皱现象都将给予免费修复和质保。

但车主们对此并不满意,他们认为这是汽车本身的质量问题,补漆不一定能根治,还会造成车辆贬值,导致二手价值受损,而长城汽车官方对此只字不提。

张先生告诉红星资本局,补漆对二手车残值影响较大,并且4S店无法保证漆面问题不会再次发生,维修车辆产生的费用也不应该由车主承担。“至少要补偿二手车差价、误工费8000元至1万元或等价补偿。另外所谓的‘技术服务活动通知’,不是正式公告,态度敷衍。”

9月10日,部分车主发布联合声明,称《通知》毫无诚意可言,车主不认可解决方案。经咨询二手车经销商得知,普通漆面受损相较于未受损的差价有5000元至1万元,如果车门经过拆装,折损更多。存在原厂缺陷的车辆,即便折价2万元,部分车商也不收。

在联合声明中,车主们提出统一诉求称:1、全车车漆及因车漆引起的钣金问题终身免费质保且全国联保,超过4次修补仍然出现爆漆,要求按照“三包法”退换车辆;2、赠送10次免费保养且全国联保;3、赔偿因质量缺陷导致的车价折损及赔偿车主修车时的误工费、车船费等1万元或等价物品。4、4S店必须对车辆进行检测并出具报告;5、厂家公开发布正式补偿公告。

对此,长城汽车目前尚未对此作出回应。9月14日,哈弗专属客服经理向红星资本局表示,具体的处理方式是对确认有问题的部位打磨喷漆,同时会对门盖内箱增加涂蜡,对维修后的漆面区域进行终身质保。“我们了解到的情况是,这样处理后是可以解决车辆当前的情况的。能涂蜡增强防护性,这能够解决漆面起皱的问题。后续如果车辆在使用过程中,门盖内侧其他区域因喷漆工艺问题出现漆面起皱鼓包,都可以进行免费的检测修复和终身质保。目前来看,公告修复的技术服务没有时间限制。”

对于补漆影响二手车价值,哈弗授权4S店、长城汽车官方客服与哈弗专属经理都向红星资本局表示,“确实没有额外的补偿,都是按照公告中的方案处理。”

4S店保证用原厂漆修复

业内指出车漆无法换到原厂漆

哈弗专属客服经理向红星资本局表示,服务商修复时使用的是原厂漆。授权4S店也对此做出了保证。《通知》中注明,经修复后可达到正常的产品要求,不会对车辆性能、功能产生影响。

对于这个说法,汽车维修业内人士告诉红星资本局,4S店重新喷漆,并不能恢复原厂漆。“4S店所说的原厂漆是他们可以获取主机厂相同的车漆,但严格意义来讲,这并不能当作原厂漆。4S店的补漆工艺达不到主机厂生产条件,无法修复底漆(磷化膜层和电泳层),只能修复上面三层。”他强调,“汽车的每个零部件都可以换到原厂件,唯独车漆无法换到原厂漆。原厂漆损坏之后,后期任何修补都无法做到完美还原,还会严重影响车辆的保值。”

他解释道,后补漆需要将原车漆打磨掉,补上腻子后进行中涂层、色漆层和清漆层的喷涂。而且腻子替代底漆层,不仅降低了铁板与车漆的结合程度,腻子本身也具有腐蚀性,不利于车身长期保护。

二手车经销商胡先生告诉红星资本局,后补漆与原厂漆的工艺不相同,烘干温度有巨大差别,这导致与车身的结合度、漆面光泽度以及漆面质量都远不及原厂漆。更明显的是,后补漆存在色差,原厂漆的褪色均匀程度与新漆对比很容易看出差别。“一般4S店的检测仪能够通过色差和厚度差检测出是否为原厂漆。二手车买卖中漆面是重点检测环节。漆面任何一个部位喷漆都会贬值,通常重新喷漆的汽车比保留原车漆的车差价10%以上。对哈弗赤兔来说,普通补漆会带来5000元至1万元的价差。”

红星新闻记者 吴丹若

加载中...