新浪财经

【干货】新能源重卡行业产业链全景梳理及区域热力地图

前瞻网

关注

转自:前瞻产业研究院

行业主要上市公司:汉马科技(600375);一汽解放(000800);中国重汽(000951);比亚迪(002594)等

本文核心数据:企业新能源重卡销量等

新能源重卡产业链全景梳理

新能源重卡行业产业链上游包括原材料和零部件,其中,新能源重卡原材料包括动力电池原材料(正、负极材料)、燃料电池原材料(膜电极、双极板)、驱动电控原材料(IGBT)、驱动电机原材料(稀土永磁材料、硅钢)等;零部件包括电池包、驱动电机、驱动电控、电池管理系统、热管理系统、变速箱等。通过充换电设施等配套,新能源重卡应用于物流运输行业(如快递、物资运输)、工程运输(如建筑业、公路铁路建设、市政工程建设)、专用车生产(主要是重卡底盘)等。

新能源重卡行业产业链上游包括原材料和零部件,其中,新能源重卡原材料厂商包括杉杉股份、当升科技、士兰微、华微电子、扬杰科技等;零部件厂商包括宁德时代、比亚迪、方正电机、大洋电机等。中游厂商包括汉马科技、北奔重汽、开沃新能源、郑州宇通、徐工重卡、东风汽车、一汽解放、江铃汽车、中国重汽等。

新能源重卡产业链上市企业区域热力分布:江苏广东上市企业分布较多

目前,新能源重卡行业竞争者类型包括工程机械厂商、商用车、乘用车等生产商与多产业布局企业,其中以商用车、乘用车等生产商居多。目前中国新能源重卡生产领域,比亚迪是实现全产业链布局的重要企业之一。

新能源重卡产业园分布:主要集中在山东地区

从产业园来看,中国新能源汽车产业园主要分布最多的为山东省,截止2022年3月10日,山东省共有新能源汽车产业园12个,其次为江西省和湖北省,共有新能源汽车产业园6个。

新能源重卡行业代表性企业销量情况

根据第一商用车网统计中国TOP10新能源重卡销量企业来看,三一集团的重卡销量在2021-2022年7月之间稳占第一,其他企业新能源重卡销量情况如下:

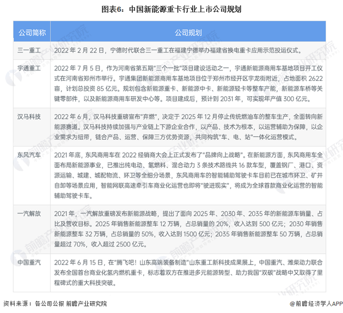
新能源重卡行业代表性企业规划投资情况

新能源重卡制造行业相关上市公司业务规划情况如下:

更多本行业研究分析详见前瞻产业研究院《中国新能源重卡行业市场前瞻与投资战略规划分析报告》,同时前瞻产业研究院还提供产业大数据、产业研究、政策研究、产业链咨询、产业图谱、产业规划、园区规划、产业招商引资、IPO募投可研、IPO业务与技术撰写、IPO工作底稿咨询等解决方案。

更多深度行业分析尽在【前瞻经济学人APP】,还可以与500+经济学家/资深行业研究员交流互动。

加载中...