新浪财经

国内稳增长举措再发力,美联储再吹“鹰派”号角——国内政策与海外之声

金融界

关注

国内政策

824国常会出台新一轮稳增长举措,投资、消费、外贸三端再发力。8月24日,国务院召开常务会议,提出在落实好稳经济一揽子政策的同时,再实施19项接续政策,形成组合效应。接续政策从供需两端协同发力,主要有三个重点:一是扩大有效需求,财政金融齐发力促进投资稳定增长;二是积极有效促消费,进一步促进汽车、家电、家居等重点领域消费;三是以制造业为重点,进一步稳定外贸发展和加大稳外资力度。后续随着细化举措的陆续出台,将进一步巩固经济恢复基础,增强发展后劲。

从中央层面来看,近期国务院常务会议接连释放房地产积极信号。中央增发政策性金融开发工具,灵活运用专项借款,稳妥化解系统性金融风险。从各角度多方面大力刺激房地产市场恢复,针对不同需求阶层群众出台针对性政策,鼓励居民购房,降低居民购房门槛和成本,支持合理住房需求。从地方层面来看,8省均出台住房、买房优惠政策,各地政策宽松方向主要聚焦政府补贴,其中3省主要聚焦在扩大公积金适用范围、4省主要出台有关特定情况享受房款减免优惠政策,通过优化二套房认定标准、下调房贷首付比例及利率等系列政策,支持刚性和改善性群众住房需求。

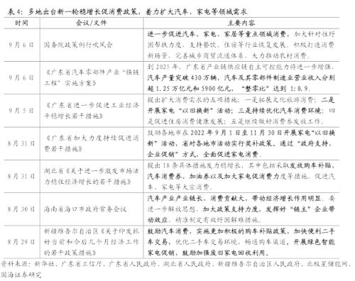
稳增长背景下,多地出台文件从汽车、家电等方面促进消费。同时,各地加快推动新型储能、风光及氢能等发展,助力能源绿色低碳转型。8月24日国常会提出部署稳经济一揽子政策的接续政策以来,新疆、湖北、广东等地出台了多项扩大内需的接续政策,着力扩大汽车、家电等重点领域的有效需求,释放政策效能。能源方面,在“双碳”政策框架下,各省能源政策密集出台,氢能、海上风电以及新型储能等领域获得政策利好。值得一提的是,山东省出台了全国首个电力现货市场储能支持政策,在独立储能和配储管理上具有示范性意义。

海外之声

美联储官员普遍认为今年美国经济出现明显的放缓,但有强劲的潜在势头。下半年的首要任务依旧是让通胀降回到2%,长期加息成为遏制通胀的有效工具。经济层面,虽然美国没有陷入经济衰退,但经济衰退的风险大大增加。经济在消费者支出的支持下表现稳定,但较高的利率对住房和投资造成了影响。政府官员希望未来能实现经济软着陆,即在增长放缓和低就业率下,降低通胀。通胀层面,虽然打击通胀的代价很高,但放任通胀会造成更大的代价。美国不惜冒着经济衰退的风险,提高利率来遏制通胀。目前还没有明确的迹象表明通胀朝着2%的目标回落,所以依旧不能过早放松紧缩的货币政策。同时,避免拖长战线,应立刻采取有力而迅速的措施平衡供求来缓解通胀问题。政策层面,九月再次加息已成定局,美联储官员纷纷倾向于加息75个基点。而加息的规模和速度,及本轮政策利率的峰值将取决于未来整体的经济数据。目前市场低估了实际的高通胀水平,政策利率必须在较长的一段时间内保持较高水平,预计美联储加息至少持续到明年年初。

海外主流机构普遍认为,美国为压低顽固通胀而放缓经济,经济衰退难以避免;欧洲深陷能源危机,面临比其他主要经济体更缓慢的经济增长和更持久的通货膨胀。经济方面,摩根大通、桥水、瑞银、巴克莱普遍认为未来美国经济发展将受到抑制,其中摩根大通根据最新就业市场指标佐证美国经济已陷入衰退;瑞银通过跟踪宏观硬数据、美国国债收益率曲线和信贷数据三个衰退指标,来监测美国经济放缓的可能性,结果显示,美国经济在未来12个月内进入衰退的可能性已攀升至60%;桥水表示,美联储加速量化紧缩将导致实体经济与金融市场将出现大幅下滑;巴克莱则认为为对抗通胀问题必须放缓经济。高盛则认为2023年金融环境收紧如何影响经济增长,存在着更高的不确定性。而在中国方面,高盛预计中国政府会在短期内推出更多稳增长举措。通胀方面,各大机构均认为通胀问题较为顽固,各国央行任务复杂。高盛、摩根大通和IMF认为,美国通胀已大致见顶,已有放缓迹象,但短期快速回落可能性不大,目前通胀抑制进展不及预期,高盛、巴克莱均上调美联储加息预期,IMF也认为首要任务是缓解物价上涨,不要过早降息。而欧元区的通胀问题更亟待解决,摩根大通认为欧元区受到天然气和电力价格的上涨的影响,通胀可能攀升,欧洲央行被迫加息,高能源价格、不断上升的通胀和不断上升的利率,意味着经济衰退的到来。

全球大类资产配置方面,原油价格预测方面各机构不尽相同,能源价格持续上涨背景下欧洲能源危机愈发严重,桥水看好黄金板块。美股方面,摩根大通认为,目前劳动力市场状态良好,且相当有弹性,对于股市来说是“看涨信号”,根据历史情况来看,如果将数据一直追溯至1970年的话,每次这样的数据出现之后的12个月里标普500指数往往会平均上涨11%。港股方面,港股市场成为多方博弈的漩涡中心。瑞银认为,香港新股发行市场正受到新加坡和欧洲的挑战,随着发行量增多,整个“中欧通”项下的GDR会成为中国境内上市公司境外融资的重要通道。原油价格方面,各大机构的预测结果不尽相同:高盛和瑞银认为,尽管G7协议达成,但全球市场供应紧张,油价将有所反弹,预计今年年底仍可能飙升至每桶125美元;而花旗认为,如果全球经济进一步走向衰退,随着利润下降和供应缩减,国际油价有可能会跌至每桶60美元左右。此外,欧洲陷入50年来最严重的能源危机,花旗认为欧洲天然气价格问题是持续性的,能源费用的失控对英国制造业带来了严峻的考验。黄金方面,桥水大举加仓黄金板块,在加息背景下,黄金的内在价值会跟随通胀水平上升,当下黄金行业正处于十年周期的估值底部,而这或许正是其价值攀升的起点。

风险提示:国内疫情反复、政策不及预期、外部市场政策超预期、流动性收紧超预期、经济发展不及预期。

1、国内政策

1.1、 宏观政策:新一轮稳增长接续发力

824国常会出台新一轮稳增长举措,投资、消费、外贸三端再发力。8月24日,国务院召开常务会议,提出在落实好稳经济一揽子政策的同时,再实施19项接续政策,形成组合效应。接续政策从供需两端协同发力,主要有三个重点:一是扩大有效需求,财政金融齐发力促进投资稳定增长;二是积极有效促消费,进一步促进汽车、家电、家居等重点领域消费;三是以制造业为重点,进一步稳定外贸发展和加大稳外资力度。后续随着细化举措的陆续出台,将进一步巩固经济恢复基础,增强发展后劲。

9月5日,国务院新闻办公厅举行国务院政策例行吹风会,四部委分别就稳经济一揽子政策接续政策措施有关情况进行介绍。

发改委从聚焦解决制约民间投资增长的相关问题出发,重点做好推动民间投资项目加快实施、加强对民间投资的融资支持、鼓励民间投资积极参与盘活存量资产等六项工作。要根据“十四五”规划中提及的102项重大工程和重点建设任务,以多种方式吸引民间资本积极参与,建立和完善社会资本投融资合作对接机制,落实鼓励民营经济发展的各项政策措施,紧紧围绕深化“放管服”改革,促进民间投资高质量发展。

商务部从稳外贸、稳外资与促消费三方面持续加力、狠抓落实。加快推进跨境电商、市场采购贸易方式等新业态新模式发展,积极支持新能源汽车等重点产品出口。抓紧推出促进制造业引资、设立外资研发中心等新一批稳外资政策,加强全流程服务和全方位保障。进一步促进汽车、家电、家居等重点领域消费,加大针对性纾困帮扶力度,支持餐饮、住宿等行业恢复发展,积极打造消费新场景,完善城乡商贸流通体系,大力推动农村消费。

自稳经济一揽子政策出台后,财政部进一步加大留抵退税政策力度,加快财政支出进度,加快地方政府专项债券发行使用,支持中小微企业纾困解难。下一步,财政部门将依法盘活地方政府专项债务限额存量,更好发挥专项债券资金撬动作用;缓缴部分行政事业性收费,助力企业和个体工商户减负纾困;支持用好政策性开发性金融工具,推动重要项目有序落地。同时,财政部拟指导地方依法用好5000多亿元专项债务结存限额,发行新增专项债券支持重大项目建设。

人民银行从增强信贷总量增长的稳定性、推动降低企业融资成本、突出重点领域和受疫情影响行业的支持三个方面提供支持。在信贷方面,追加3000亿元以上金融工具额度,并可根据实际需要扩大规模。在企业融资成本方面,进一步发挥贷款市场报价利率指导性作用和存款利率市场化调整机制的作用,引导金融机构将存款利率下降效果传导到贷款端。在行业支持方面,保障房地产合理融资需求、依法合规加大对平台经济重点领域的金融支持。

1.2、 稳地产举措再迎政策密集落地

从中央层面来看,近期国务院常务会议接连释放房地产积极信号,更加明确地体现了中央对房地产的态度,即稳定房地产市场重要性被进一步突出。中央增发政策性金融开发工具,灵活运用专项借款,稳妥化解系统性金融风险。从各角度多方面大力刺激房地产市场恢复,针对不同需求阶层群众出台针对性政策,鼓励居民购房,降低居民购房门槛和成本,支持合理住房需求。从地方层面来看,8省均出台住房、买房优惠政策,各地政策宽松方向主要聚焦政府补贴,其中3省主要聚焦在扩大公积金适用范围、4省主要出台有关特定情况享受房款减免优惠政策,通过优化二套房认定标准、下调房贷首付比例及利率等系列政策,支持刚性和改善性群众住房需求。

1.3、 汽车、家电促消费,能源获政策利好

稳增长背景下,多地出台文件从汽车、家电等方面促进消费。同时,各地加快推动新型储能、风光及氢能等发展,助力能源绿色低碳转型。8月24日国常会提出部署稳经济一揽子政策的接续政策以来,新疆、湖北、广东等地出台了多项扩大内需的接续政策,着力扩大汽车、家电等重点领域的有效需求,释放政策效能。能源方面,在“双碳”政策框架下,各省能源政策密集出台,氢能、海上风电以及新型储能等领域获得政策利好。值得一提的是,山东省出台了全国首个电力现货市场储能支持政策,在独立储能和配储管理上具有示范性意义。

2、 海外之声

2.1美联储官员观点

美联储官员普遍认为今年美国经济出现明显的放缓,但有强劲的潜在势头。下半年的首要任务依旧是让通胀降回到2%,长期加息成为遏制通胀的有效工具。经济层面,虽然美国没有陷入经济衰退,但经济衰退的风险大大增加。经济在消费者支出的支持下表现稳定,但较高的利率对住房和投资造成了影响。政府官员希望未来能实现经济软着陆,即在增长放缓和低就业率下,降低通胀。通胀层面,虽然打击通胀的代价很高,但放任通胀会造成更大的代价。美国不惜冒着经济衰退的风险,提高利率来遏制通胀。目前还没有明确的迹象表明通胀朝着2%的目标回落,所以依旧不能过早放松紧缩的货币政策。同时,避免拖长战线,应立刻采取有力而迅速的措施平衡供求来缓解通胀问题。政策层面,九月再次加息已成定局,美联储官员纷纷倾向于加息75个基点。而加息的规模和速度,及本轮政策利率的峰值将取决于未来整体的经济数据。目前市场低估了实际的高通胀水平,政策利率必须在较长的一段时间内保持较高水平,预计美联储加息至少持续到明年年初。

美联储主席 Jerome H. Powell

经济:美国经济出现明显的放缓,但有强劲的潜在势头。尤其是劳动力市场特别强劲,但处于失衡状态。

通胀:美国将采取强硬措施遏制通胀。首先,美国目前的高通胀是由于强劲的需求和有限的供应导致的,而美联储的工具主要对总需求起作用。要相信央行能够且应该承担起实现低而稳定的通胀的责任。其次,公众对未来通胀的预期会随着通胀的攀升而变得更加根深蒂固,通胀上升的越多,人们就越预期它会保持高位。而且高通胀持续时间越长,对更高通胀的预期变得根深蒂固的可能性越大。再次,随着高通胀在工资和价格设定中变得更加根深蒂固,降低通胀的就业成本可能会随着时间的延迟而增加。因此,要恢复到一个更稳定更有生产力的经济,必须要打破对通胀预期的束缚。同时,避免长期实施非常严格的货币政策去遏制高通胀。需要现在就采取有力而迅速的措施来缓和需求,使其与供应匹配,来保持通胀预期稳定。

政策:未来加息规模将取决于整体的经济数据和不断变化的经济前景。过往的经验警告不可过早放宽货币政策。随着政策进一步收缩,放缓加息也许是合适的。恢复价格稳定还需在一段时间内保持限制性政策。

美联储副主席Lael Brainard

经济:财政负担对产出增长的严重拖累及金融状况的急剧收紧,导致今年经济活动的放缓。2022年上半年,实际国内生产总值直线下降,整体实际消费者支出的增速仅为2021年增速的四分之一,而且住宅投资下降了8%。

通胀:强劲的消费支出集中在了供应受限的行业,导致了高通胀。消费支出正在从商品转向到服务。食品和天然气价格的上行压力降低了实际购买力来限制消费者支出。目前石油价格有所下降而食品价格压力却继续恶化。通货膨胀率回落到2% 所需的时间将由放松供应限制、放缓需求增长和降低利润共同决定。

政策:政策利率还需要进一步上调。政策利率的提高和资产负债表的减少有助于供需平衡。紧缩的货币政策还需要保持一段时间,坚定通胀回落的决心。只要能遏制高通胀,美联储就会立刻采取行动。

克利夫兰联储主席 Loretta J. Mester

经济:由于净出口和政府支出的下降以及库存投资的放缓,导致今年上半年的实际国内生产总值有所下降,但是总需求和总供给之间仍然不平衡。由于全球疫情和俄乌冲突导致的供应链中断,总供应仍然受到限制,同时也增加了价格压力。鉴于强劲的劳动力市场,美国经济目前没有陷入衰退,但衰退风险有所增加,预计经济将大幅放缓。

通胀:美国目前关键的经济挑战是高通胀。虽然目前汽油和能源价格大幅下降,但是考虑到俄乌冲突的事态发展,能源价格可能会再次上涨通胀。而房地产服务行业通常会在一段时间内保持通胀高位。预计今年的通胀率将降至5%至6%,美联储将采取进一步行动来实现通胀降回2%的目标。

政策:有必要进一步提高政策利率。有必要在明年初之前将名义联邦基金利率上调至略高于4%的水平,并保持在这一水平。同时,谨防过早宣布战胜高通胀。

芝加哥联储主席Charles Evans

经济:预计今年美国GDP增长0.5%左右。美国很大几率不会陷入经济衰退,失业率保持在4.5%以下。决策者希望能够实现经济软着陆,在不引发衰退的情况下抑制通胀。

通胀:为了让通胀回到2%的水平,美联储正在迅速提高利率。预计明年通胀将降至3%以下,这不仅是因为美联储加息,还因为疫情混乱的供应链-全球通胀的关键驱动因素-变得混乱。打击通胀代价高昂,但一开始放任通胀飙升的代价更高。

政策:预计明年利率将升至4%。对9月份加息50个基点或75个基点均持开放态度。但加息过快可能令美国此后的货币政策不依赖经济数据。

堪萨斯联储主席 Esther L. George

经济:美联储应该明确表示缩减资产负债表的决心。随着资产负债表的缩减,宣布所需的准备金水平可能有好处,让银行有时间去准备在准备金大幅减少的情况下运营。

通胀:目前美国通胀率仍然过高,政策制定者有明确的理由继续取消货币支持。会继续收紧货币政策,同时考虑到收紧货币政策对实际经济状况的传导可能存在滞后,这说明稳定和目的性比速度更重要。

政策:美联储会将利率保持在4%以上,在通胀下行之前应该继续加息。加息的速度和幅度需要决策者对经济仔细观察、谨慎辨别。

美联储官员 Christopher Waller

经济:预计今年下半年将会出现积极的经济增长。对经济衰退的担忧已经消退,强劲的劳动力市场使得美联储在积极对抗通胀方面具备灵活性。

通胀:目前还没有令人信服的证据表明通胀正向2%的目标有意义且持续的回落。建议采取进一步措施继续收紧货币政策。

政策:支持九月再次大幅加息。加息的规模和本周期内政策利率的峰值应该由未来的数据及其对经济活动、就业和通胀的影响决定。如果通胀反弹,利率将不得不高于4%。预计美联储加息至少到明年年初。

圣路易斯联储主席James Bullard

政策:倾向美联储再次加息75个基点。支持在初期大力加息,使美联储的政策利率能很快对通胀施加下行压力。预期在今年年底政策利率上升至3.75%至4%,意味着到年底还需要累计加息150个基点。目前市场低估了通胀的高水平,利率必须在较长的一段时间内保持较高水平,才能恢复到2%的通胀目标。

2.2、海外机构观点

海外主流机构普遍认为,美国为压低顽固通胀而放缓经济,经济衰退难以避免;欧洲深陷能源危机,面临比其他主要经济体更缓慢的经济增长和更持久的通货膨胀。经济方面,摩根大通、桥水、瑞银、巴克莱普遍认为未来美国经济发展将受到抑制,其中摩根大通根据最新就业市场指标佐证美国经济已陷入衰退;瑞银通过跟踪宏观硬数据、美国国债收益率曲线和信贷数据三个衰退指标,来监测美国经济放缓的可能性,结果显示,美国经济在未来12个月内进入衰退的可能性已攀升至60%;桥水表示,美联储加速量化紧缩将导致实体经济与金融市场将出现大幅下滑;巴克莱则认为为对抗通胀问题必须放缓经济。高盛则认为2023年金融环境收紧如何影响经济增长,存在着更高的不确定性。而在中国方面,高盛预计中国政府会在短期内推出更多稳增长举措。通胀方面,各大机构均认为通胀问题较为顽固,各国央行任务复杂。高盛、摩根大通和IMF认为,美国通胀已大致见顶,已有放缓迹象,但短期快速回落可能性不大,目前通胀抑制进展不及预期,高盛、巴克莱均上调美联储加息预期,IMF也认为首要任务是缓解物价上涨,不要过早降息。而欧元区的通胀问题更亟待解决,摩根大通认为欧元区受到天然气和电力价格的上涨的影响,通胀可能攀升,欧洲央行被迫加息,高能源价格、不断上升的通胀和不断上升的利率,意味着经济衰退的到来。

全球大类资产配置方面,原油价格预测方面各机构不尽相同,能源价格持续上涨背景下欧洲能源危机愈发严重,桥水看好黄金板块。美股方面,摩根大通认为,目前劳动力市场状态良好,且相当有弹性,对于股市来说是“看涨信号”,根据历史情况来看,如果将数据一直追溯至1970年的话,每次这样的数据出现之后的12个月里标普500指数往往会平均上涨11%。港股方面,港股市场成为多方博弈的漩涡中心。瑞银认为,香港新股发行市场正受到新加坡和欧洲的挑战,随着发行量增多,整个“中欧通”项下的GDR会成为中国境内上市公司境外融资的重要通道。原油价格方面,各大机构的预测结果不尽相同:高盛和瑞银认为,尽管G7协议达成,但全球市场供应紧张,油价将有所反弹,预计今年年底仍可能飙升至每桶125美元;而花旗认为,如果全球经济进一步走向衰退,随着利润下降和供应缩减,国际油价有可能会跌至每桶60美元左右。此外,欧洲陷入50年来最严重的能源危机,花旗认为欧洲天然气价格问题是持续性的,能源费用的失控对英国制造业带来了严峻的考验。黄金方面,桥水大举加仓黄金板块,在加息背景下,黄金的内在价值会跟随通胀水平上升,当下黄金行业正处于十年周期的估值底部,而这或许正是其价值攀升的起点。

2.2.1、 高盛

经济:2023年金融环境收紧如何影响经济增长,存在着更高的不确定性。伴随天然气价格持续攀升,英国通胀率明年可能飙升至22.4%,GDP可能下降3.4%。预计中国政府会在短期内推出更多稳增长举措。

通胀:全球通胀高企,通胀是投资面临最大风险。美国通胀已大致见顶,已有放缓迹象,但短期快速回落可能性不大,目前通胀抑制进展不及预期,上调美联储加息预期,预计9月加息75个基点,11月加息50个基点,高于此前预测的50个基点和25个基点,此外还预计12月美联储加息25个基点。欧洲通胀仍未见顶,下半年甚至明年通胀仍会继续上升。

大宗商品:尽管G7最近达成了对俄罗斯原油设定价格上限的协议,但油价在2023年仍可能飙升至每桶125美元。能源价格持续上涨,欧洲的能源负担能力即将达到极限,明年整个欧洲大陆的电费、取暖费等能源支出将增长2万亿美元。

2.2.2、 IMF

通胀:美国通胀在一段时间内保持高位,并且仍会持续。而英国明年将面临比其他主要经济体更缓慢的经济增长和更持久的通货膨胀。经济方面的首要任务是关节物价上涨,不要过早降息,同时政府的财政支持措施必须尽可能地具有针对性,以免进一步推高物价。在未来价格压力之下,各国权衡就业、通胀和增长的挑战将更加艰巨。

政策:在目前经济极度不确定和财政压力下,欧盟应尽快进行财政体制改革,通过共同举债构建财政能力以应对经济下行压力。

2.2.3、 花旗

大宗商品:经济衰退前景及地缘政治动荡给大宗商品前景带来消极影响,商品牛市将难以持续。全球制造业的新订单正在减少,需求出现了周期性疲软,因此大宗商品的定价会有一些回落空间。此外,通货膨胀以及此前能源价格飙升的滞后影响开始影响到商品生产成本。石油方面,在全球经济衰退和地缘政治紧张的大背景下,即使俄罗斯石油产量下降,需求仍受到打击,叠加OPEC+的石油供应和SPR(美国战略石油储备)释放正在增长,花旗将石油价格下跌的概率从之前的10%提高到25%。如果全球经济进一步走向衰退,随着利润下降和供应缩减,生产成本往往也会进一步下降。因此花旗预计,国际油价有可能会跌至每桶60美元左右。

通胀:欧洲天然气价格问题是持续性的,欧洲陷入50年来最严重的能源危机。能源费用的失控对英国制造业带来了严峻的考验,上月四天之内将英国明年一季度通胀预期由15%上调至18.6%。随着能源价格飙升,悲观预期英国CPI在2023年年初达到18%的峰值。

2.2.4、 摩根大通

经济:就业市场指标可以佐证美国经济已陷入衰退,最新公布的美国每周申领失业救济人数比现行3个月移动均线高了10%以上。

股市:就业市场指标表明未来市场还会有更多上行空间,对于股市来说是“看涨信号”。目前劳动力市场状态良好,且相当有弹性。根据历史情况来看,如果将数据一直追溯至1970年的话,每次这样的数据出现之后的12个月里标普500指数往往会平均上涨11%。

通胀:美股暴跌后仍持乐观态度,认为美国通胀已有触顶迹象。受到企业继续上调盈利预测的鼓舞,预计下个月将是美联储最后一次大幅加息。欧元区受到天然气和电力价格的上涨的影响,通胀可能攀升,欧洲央行被迫加息。高能源价格、不断上升的通胀和不断上升的利率,意味着经济衰退的到来。

2.2.5、 桥水

经济:目前金融市场和实体经济之间存在较大脱节,资产价格需要下调。面对顽固的通胀。美联储被迫收紧政策,随着美联储加速量化紧缩(QT),美国实体经济与金融市场将出现大幅下滑。总体而言,资产市场将下跌20-25%。量化紧缩预计将导致美国企业利润将下降,美联储的QT和加息将压低通胀和经济,但未必能帮助美联储实现其遏制通胀的目标。在全球范围内,权衡对抗通胀与经济发展,欧元区经济在未来6至12个月内将萎缩4%。

大宗商品:大举加仓黄金板块。在加息背景下,黄金的内在价值会跟随通胀水平上升。当下黄金行业正处于十年周期的估值底部,而这或许正是其价值攀升的起点。美联储下半年加息还在继续,但在衰退预期下,长端国债利率拐点领先于加息拐点,届时也是黄金见底信号。

2.2.6、 瑞银

经济:美国国债收益率曲线和宏观硬数据说明美国经济未来进入衰退的可能性大幅增高。通过跟踪三个衰退指标——宏观硬数据、美国国债收益率曲线和信贷数据,来监测美国经济放缓的可能性。结果显示,利率和宏观经济硬数据表明衰退即将来临,但由于企业盈利的韧性,信贷数据却没有呈现衰退迹象。美国经济在未来12个月内进入衰退的可能性已攀升至60%。

通胀:在通胀问题取得重大进展之前,美联储不会放弃“强硬论调”,这将令市场波动性延续至2023年年中。预计标普500指数今年将收于3900点,明年夏季前将达到4200点左右。

大宗商品:全球市场供应紧张,油价将有所反弹。尽管国际油价已从近期高点下跌近25%,至每桶100美元以下,但由于全球市场供应依然紧张,布伦特原油价格今年可能会出现逆转。最近油价下跌并没有完全解释全球供应受到的限制。预计到今年年底,油价将反弹到每桶125美元。

股市:香港新股发行市场正受到新加坡和欧洲的挑战。随着发行量增多,整个“中欧通”项下的GDR会成为中国境内上市公司境外融资的重要通道。具体看来,2019年首单“沪伦通”推出,去年12月推出“沪伦通”扩容版,扩容以后,从“沪市”推到“沪深两市”,在欧洲方面从“伦敦”推到“瑞士、德国”,所以扩容后的“中欧通”今年7月正式实施,有四家成功在瑞交所上市。

2.2.7、 德意志银行

经济:通胀飙升、能源供应瓶颈和全球供应链中断的背景下,欧洲最大经济体德国势将陷入经济萎缩。而英国经常帐赤字处于空前高位,激进财政开支、大型能源冲击、英镑贬值,英国面临极大的收支风险。

股市:对经济放缓和美联储进一步加息的担忧,正促使一些投资者远离风险较高的股市。经济衰退风险迫在眉睫,股票的基本面面临挑战,美国股市可能再下滑25%。

3、风险提示

国内疫情反复、政策不及预期、外部市场政策超预期、流动性收紧超预期、经济发展不及预期。

加载中...