新浪财经

今天,惠州多地设置免费核酸检测点

政府网站

关注

转自:惠州发布

为满足广大市民朋友核酸检测需求

惠州多地设置

免费核酸采样便民服务点

大亚湾区9月12日91个便民核酸点公布

鉴于目前大亚湾区和周边地市疫情防控形势,为方便大亚湾区居民、外市返湾以及两地通勤人员核酸检测,主动发现疫情传播隐患,及时切断疫情传染途径,大亚湾区9月12日在三个街道办设置了91个便民核酸点。有关事项具体如下:

一、检测对象

常住居民、来(返)大亚湾人员

、检测地点和时间

全区共设置便民核酸采样点91个,其中:免费核酸采样点90个【①对外免费核酸采样点61个(详见附表1),②内部采样点24个,为较为封闭小区、厂区,③黄码专区1个(详见附表2),④合署办公采样点5个】;“愿检尽检”自费核酸采样点1个(详见附表2)。请广大市民朋友按照村(社区)通知有序前往采样点采样。

附表1:免费便民核酸点

(点击可查看大图)  

附表2: “愿检尽检”自费采样点

(点击可查看大图) 

三、核酸结果报告说明

按照《惠州市医疗保障局关于降低新冠病毒检测价格的通知》(惠医保发〔2022〕30号)规定,“应检尽检”“愿检尽检”等人群24小时内出结果。目前大亚湾区核酸检测大部分能控制在12小时内报告结果,如市民朋友对结果报告时间有特殊要求的,建议前往医疗机构进行核酸检测

9月12日,博罗多地开展核酸检测

01

罗阳街道

鉴于当前疫情形势仍然严峻,为进一步贯彻落实省、市、县疫情防控工作要求,方便广大群众核酸检测,充分发挥核酸检测“排雷”作用,罗阳街道于9月12日继续设置免费便民核酸采样点,免费对近期外省市来(返)博、愿检尽检及应检尽检等“绿码” 人员进行核酸检测。同时,为方便广大学生返校,继续设置学生返校专场核酸采样点,只针对学生进行核酸采样。

近期外省市来(返)博人员核酸采样时间及地点:

9月12日 8:30-23:00,体育馆北二门罗阳街道疫情防控合署办公点、罗阳义和卫生服务中心。

9月12日 8:30-18:00,博罗县中心客运站。

学生返校专场核酸采样时间及地点:

9月12日 9:00-15:00,东山森林公园、文化广场、义和广场。再次提醒:只针对学生进行核酸采样。

02

龙溪街道

疫情防控,人人有责!根据周边地区疫情防控形势,为进一步保障人民群众生命安全,龙溪街道将开展中秋期间来(返)博人员新冠肺炎核酸检测工作,现将有关事项通告如下:

一、检测对象:

中秋期间来(返)博人员

二、采样地点和时间:

全街道设置1个采样点,具体安排如下:

检测日期:9月11日至9月12日

时间:上午9:00—12:00、下午14:30—17:00

是否收费:免费

地点:龙溪街道党群服务中心

龙溪街道党群服务中心

位置:广东省惠州市博罗县龙溪镇卫生院门诊西

03

长宁镇

根据市、县最新疫情防控工作指引,为进一步全面筑牢疫情防控坚固防线,经研究决定长宁镇将于9月11日至9月12日对重点人群开展免费核酸检测工作。现将有关事项通告如下:

一、采样对象

近7天内省外市外返博人员,以行程卡为准。

二、核酸采样点和采样时间

鉴于当前疫情形势仍然严峻,为进一步贯彻落实省、市、县疫情防控工作要求,方便广大学生返校,长宁镇于9月12日设置学生返校专场免费核酸采样点。

采样时间

8:30-11:30 

14:30-17:00

采样地点

1、新村礼堂2、祥岗村委会3、澜石村委会

04

石湾镇

根据市、县最新疫情防控工作指引,为进一步全面筑牢疫情防控坚固防线,经研究决定石湾镇将于9月10日至9月12日对重点人群开展免费核酸检测工作。现将有关事项通告如下:

一、采样对象

近7天内省外市外返博人员,以行程卡为准。

二、核酸采样点和采样时间

05

园洲镇

为方便广大返校师生及外市来(返)园人员开展核酸检测,园洲镇9月11日至12日核酸检测将这样安排:

1.园洲人民广场的外市来(返)园人员免费核酸检测专门通道迁移至人民广场西侧(靠近中园路侧)设立,外市来(返)园人员(含离惠学生)在此专门通道采样,非外市来(返)园人员请勿前往。(时间:8:30至11:00;18:00至21:00)

2.未离惠的小学生、幼儿园学生在园洲人民广场李源公园(居委会后门凉亭处);九潭在新天地小区广场处采样。(时间:8:00至11:00;17:00至22:00)

3.未离惠的在本镇的中学生建议分批到医院采样,做不完的可以到广场李源公园或九潭新天地检测点采样。

返校师生检测均需要自费,除上述新设立的临时检测通道外,市民朋友还可以选择进行核酸检测的点有:

园洲卫生院(时间:8:30至11:30;14:30至17:00;18:00至20:00)

九潭卫生院(时间:8:30至11:30;14:30至17:00)

惠博医院(时间:08:00至12:00;14:00至17:30)

06

柏塘镇

根据当前疫情防控形势,为加强主动排查,有效阻断疫情传播风险,切实保障广大群众身体健康和生命安全,柏塘镇将于2022年9月12日(星期一)开展大规模核酸检测工作,具体安排如下:

采样检测时间

9月12日(星期一)上午8:30-10:00

采样地点

柏塘片区:柏塘老市场

平安片区:平安新广场

检测对象及检测名额

商场(商店)、餐饮、美容美发、市场工商个体户等经常接触各种人群的从业人员,近一周内有省外、市外、尤其是有本土疫情发生地区旅居史的人员。免费检测名额为1200人,检完即止。

07

湖镇镇

鉴于当前疫情形势仍然严峻,为进一步贯彻落实省、市、县疫情防控工作要求,方便广大群众核酸检测,充分发挥核酸检测“排雷”作用,湖镇镇于9月12日设置便民核酸采样点,请近期外省市来博返博、愿检尽检及应检尽检等“绿码” 人员进行核酸检测,其中师生、重点人群核酸检测免费。

时间及地点:

9月12日(星期一)上午8:30-11:30,

湖镇镇文化广场、响水卫生院大门左侧、响水新市场;

9月12日(星期一)下午14:30-16:30,

湖镇镇文化广场、响水卫生院大门左侧。

惠城区9月10日至13日

开设36个临时免费核酸采样便民服务点

根据惠城区疫情防控形势,为有效管控疫情传播扩散风险,做好常态化疫情监测预警,切实保障广大人民群众生命安全和身体健康,满足广大市民朋友核酸检测需求,方便“中秋”假期来(返)惠人员核酸检测,惠城区9月10日至9月13日开设36个临时免费核酸采样便民服务点:

一、核酸采样点

(一)临时免费核酸采样便民服务点:各镇、街道均设置免费核酸采样便民服务点。

注:带▲符号为景区的核酸采样服务点

(二)医疗机构采样点:常态化采样点

(三)“黄码”核酸便民服务点

二、注意事项

(一)按照《惠州市医疗保障局关于降低新冠病毒检测价格的通知》(惠医保发〔2022〕30号)规定,“应检尽检”“愿检尽检”等人群24小时内出结果。目前惠城区核酸检测大部分能控制在12小时内报告结果,如市民朋友对结果报告时间有特殊需求的,建议前往医院核酸采样点进行核酸检测。

(二)近七天内有中、高风险区旅居史、与阳性感染者活动轨迹有交集的来(返)惠人员,或发现健康码变黄码、红码的人员,请务必第一时间主动向所在社区、工作单位或所住酒店报备,并配合做好医学隔离观察或健康监测等健康管理工作(各镇街防控办电话详见下表)。

(三)请发热患者、有流行病学史、红码及有十大症状(发热、干咳、乏力、嗅(味)觉减退、鼻塞、流涕、咽痛、结膜炎、肌痛和腹泻)的市民朋友做好个人防护,避免乘坐公共交通工具前往就近发热门诊,不能前往以上临时免费核酸采样便民服务点。按相关指引及要求至发热门诊(诊室)采样就诊。

惠东县9月10日-12日临时增设9个免费便民核酸采样点

鉴于当前疫情形势仍然严峻,为进一步做好新冠疫情防控工作,方便广大群众核酸检测,充分发挥核酸检测“排雷”作用,现结合实际,惠东县定于9月10日-12日在原有核酸采样点基础上,临时增设9个免费便民核酸采样点,免费对近期来惠返惠、愿检尽检及应检尽检等“绿码”人员进行核酸检测,请广大群众就近前往。

一、检测对象

全县近期来惠返惠、愿检尽检及应检尽检等“绿码”人员。

二、服务时间

9月10日-12日10:00-20:00。

三、检测地点

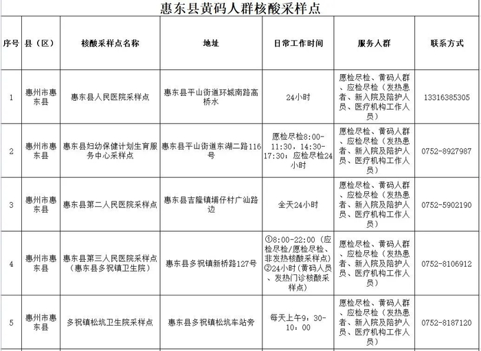
为进一步做好新冠疫情防控工作,满足广大群众对核酸检测的需求,充分发挥核酸检测“排雷”作用,结合实际,惠东县从即日起对黄码人群采样点进行调整,在惠州市0904本土疫情结束前,黄码专区采样点提供24小时采样服务,疫情结束后将恢复日常工作时间,调整后的核酸检测采样服务点信息详见附表。请广大市民选择就近的黄码人员采样点进行核酸采样。

仲恺高新区9月10日-12日设置38个免费核酸采样点

鉴于当前疫情形势仍然严峻,为进一步做好新冠疫情防控工作,方便广大群众核酸检测,充分发挥核酸检测“排雷”作用,现结合实际,仲恺高新区定于9月10日-12日继续在社会面开展近期离惠返惠、黄码、愿检尽检及应检尽检人员免费核酸检测,全区共设置38个免费核酸采样点,请广大群众就近前往。

一、检测对象

全区近期离惠返惠、黄码、愿检尽检及应检尽检人员。

二、检测时间

9月10-11日,上午08:30-11:30,下午15:30-18:00;

9月12日,上午08:30-11:00,下午15:30-18:00,晚上19:00-21:00。

三、检测地点

序号

辖区

采样点(部分设立黄码通道,共38个)

1

东江科技园

东江科技园社区卫生服务中心(黄码),东兴派出所,硕贝德无线科技公司,中惠玥园4栋,盛威工业园

2

惠南科技园

惠南科技园社区卫生服务中心,演达派出所(黄码),水北工业区,红桥驿站

3

陈江街道

仲恺区人民医院体检中心(原妇儿中心),市中心医院仲恺院区(黄码),陈江社区卫生服务中心,星恺大剧院(黄码),陈江消防队院内,东升老村委会对面,宝德工业园,曙光世纪花园一期门口,东江村委会,天益城广场。

4

惠环街道

中信惠州医院仲恺公园采样点(黄码),惠环社区卫生服务中心,西坑卫生站,壹城峰荟,仲恺青青世界

5

沥林镇

沥林文化广场(黄码),英光村委会,迭石龙村海伦堡门前,泮沥老人活动中心

6

潼侨镇

潼侨镇卫生院,潼侨派出所(黄码),悦丽来酒店广场,潼侨公园,侨冠社区菜丁市场停车场

7

潼湖镇

潼湖镇卫生院,潼湖派出所(黄码),三和村委会,永平村卫生站旁,黄屋村委会旁

注:以上采样点均为免费核酸检测,服务对象是近期离惠返惠、愿检尽检及应检尽检人群,服务时间为正常上班时间并结合群众需求适当调整,如有变化将及时向社会公布

关于惠阳区中秋期间核酸采样便民服务点的公告

为方便“中­­秋”假期游客、旅客(含自驾车旅客)及来(返)惠人员核酸检测,惠阳区增设了部分核酸采样点,现将9月10日至9月12日采样点设置情况公告如下: 

注意事项

1、请参检人员积极配合,提前使用“粤核酸6”录入身份信息生成二维码并截图保存(二维码截图保存后重复使用),减少采样现场等候时间。

2、请参检人员携带手机,到就近核酸采样点自觉排队采样。采样过程中请主动配合、佩戴口罩,按照现场标识指引,听从工作人员指挥,主动出示核酸采样二维码信息,保持1米以上间隔,不交谈,不聚集,做好自我防护,有序完成核酸采样。

3、具有以下情形人员请不要前往核酸采样点参与大规模核酸检测:

(1)近期有接种新冠肺炎疫苗的,须在接种48小时后方可进行核酸检测;

(2)粤康码为“红码”的,请立即向属地村(社区)报备,由属地村(社区)三人小组核查并落实相应防疫措施,不要前往核酸采样点;

(3)如有发热、咳嗽等不适症状的,不要前往核酸采样点,请做好个人防护,及时就近前往发热门诊,避免乘坐公共交通工具。

4、做好防护措施:近期请大家不聚集、戴口罩、勤洗手、多通风。听从政府部门指引,自觉配合做好防疫措施,不造谣、不信谣、不传谣。

不参加核酸检测将会给您的生活带来诸多不便,无正当理由拒不配合、妨碍疫情防控或造成其他严重后果的,须依法承担相应法律责任。为了您和广大人民群众的健康安全,请广大市民积极配合,确保检测工作高效完成。

疫情防控,人人有责,人人负责,人人尽责。让我们共同维护来之不易的疫情防控成果!

“三码”掌握惠州疫情防控政策及动态

识别(扫描)该葵花码进入“惠防疫”微信小程序主页面,依次选择“健康申报”-“入惠返惠”页面后按照要求进行健康申报。

加载中...