新浪财经

【行业深度】洞察2022:中国军工电子行业竞争格局及市场份额(附市场集中度、企业竞争力评价等)

前瞻网

关注

转自:前瞻产业研究院

行业主要公司:景嘉微(300474);紫光国微(002049);赛微电子(300456);航天电子(600879);烽火电子(000561);航天发展(000547);四创电子(600990);铖昌科技(00127)

本文核心数据:区域集中度;市场排名

1、中国军工电子行业竞争梯队

(1)军工电子元器件竞争梯队

我国军工电子元器件行业细分领域较多,产品较多。其中集成电路细分行业的龙头企业有紫光国微、睿创微纳、和而泰;电源模块的龙头企业有新雷能、振华科技-振华微;嵌入式计算机的企业多为国企,民企的龙头代表为智明达;钽电容的龙头企业为宏远电子和振华科技,营收均在5亿元以上,MLCC的龙头企业为鸿远电子、火炬电子、成都宏明,市场占有率超过70%;连接器的代表性企业为中航光电、航天电器,市场占有率在50%以上。PCB的代表性企业有鹏鼎控股、东山精密、健鼎,市场占有率在26%左右。

(2)军工电子产品竞争梯队

根据我国军工电子行业企业在军工电子产品方面的业务收入水平,可大致将其分为三个竞争梯队。第一梯队的企业军工电子产品营业收入在50亿元以上,代表企业包括海格通信、航天电子等。第二梯队的企业军工电子产品营业收入在20-50亿元之间,代表企业包括航天发展、四创电子、国睿科技等。第三梯队的企业军工电子产品营业收入在20亿元以下,代表企业包括中航电测、海兰信、华力创通等。具体竞争梯队如下:

2、中国军工电子行业市场排名

我国军工电子元件细分产品较多,但细分领域排名有所不同。目前嵌入式计算机国有企业较多,民营企业进入较少,GPU行业多为外国企业,如英伟达等,国内龙头仅有景嘉微一家。目前,军工电子行业内民营企业较多的细分行业有FPGA、PCB、红外芯片等,其排名如下:

3、中国军工电子行业区域集中度

根据ifind数据,目前军工电子上市企业多分布于北京、广东和四川。北京的军工电子代表企业有宏远电子、北斗星通;广东的军工电子代表性企业有海格通信和圣路通信;四川的军工电子代表企业有雷电微力和国光电气。

(注:此热力分布图为根据申万统计口径,可能与其他数据库统计区域数量不同。)

4、中国军工电子企业布局及竞争力评价

我国军工电子产品的种类较多,由于其应用的特殊性,行业内企业多布局在国内区域。军用产品种类较多,基本可实现自给自足。

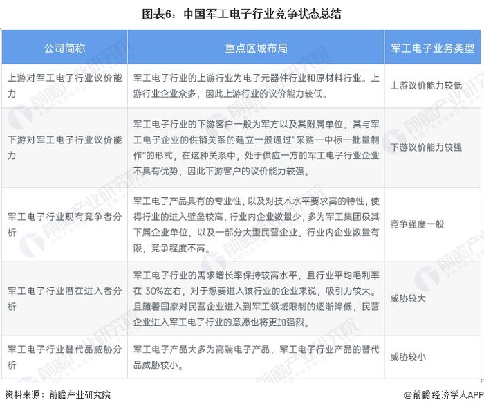
5、中国军工电子行业竞争状态总结

从五力竞争模型角度分析,由于军工行业的特殊性,军工电子行业内企业较少,竞争一般激烈;上游供应商一般为军工电子元件,公司众多供给充足,因此上游议价能力较低;军工电子行业下游为军方及其附属单位,由于多为合同制,所以下游议价能力较强;由于行业利润较高,且门槛逐步开放,因此行业潜在者进入威胁较小;同时,行业替代品尚不成熟,行业替代品威胁较小。

运用波特的“五力”模型,对军工电子行业的竞争环境分析中,可以看到军工电子行业竞争较为激烈。根据以上分析,对各方面的竞争情况进行量化,5代表最大,0代表最小,军工电子行业的竞争情况如下图所示。

更多本行业研究分析详见前瞻产业研究院《中国军工电子行业市场需求与投资规划分析报告》,同时前瞻产业研究院还提供产业大数据、产业研究、政策研究、产业链咨询、产业图谱、产业规划、园区规划、产业招商引资、IPO募投可研、IPO业务与技术撰写、IPO工作底稿咨询等解决方案。

更多深度行业分析尽在【前瞻经济学人APP】,还可以与500+经济学家/资深行业研究员交流互动。

加载中...