新浪财经

江西发布清单!事关大中小学和幼儿园

江西发布

关注

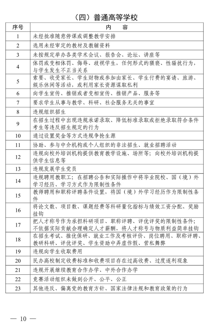
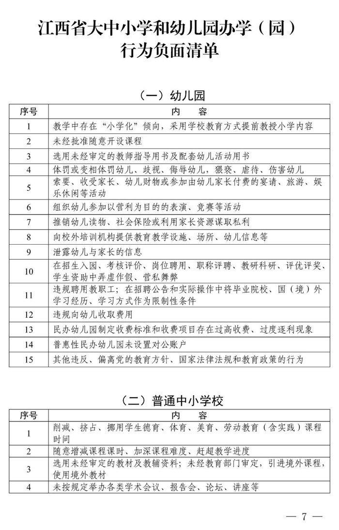
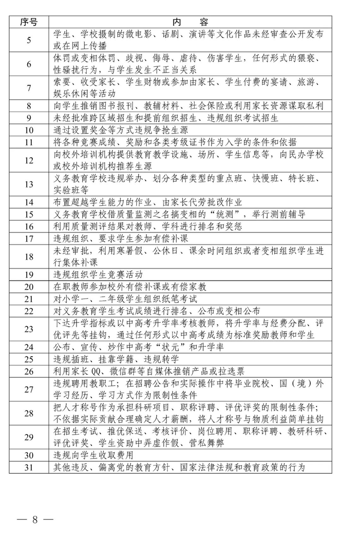
近日,省教育厅印发《江西省大中小学和幼儿园小微权力清单》和《江西省大中小学和幼儿园办学(园)行为负面清单》(以下简称“两个清单”)。

两个清单内容和相关工作要求,一起来了解↓↓↓

一、深刻认识两个清单的重要意义

两个清单的出台,是贯彻省委省政府依法治省决策部署的具体要求,也是全省教育系统加强“勤廉教育”建设和推进全面从严治党向纵深发展的重要抓手,更是践行人民至上理念的题中之义。全省各地各校、各部门各单位要从政治和全局的高度,进一步提高思想认识,充分认清落实两个清单的重要意义,强化责任担当,抓好推进落实。

二、认真抓好两个清单的落地实施

全省各大中小学和幼儿园要对照两个清单的内容,结合本校(园)工作实际,做好细化分解,切实抓好落实。要坚持底线思维和红线意识,持续对照负面清单,开展好自查自纠,对触及红线的负面办学(园)行为发现一起、查处一起,做到防微杜渐,做好警示震慑,做实教育引导。

三、进一步规范小微权力运行

小微权力清单直接面向广大师生,直接关系群众切身利益。全省各大中小学和幼儿园要结合自身实际,编制运行流程图,规范运行流程。要加大宣传力度,综合运用好“会上讲”“墙上贴”“网上挂”“微信推”等多种方式,让小微权力在阳光下运行。

四、建立健全完善保障机制

各地教育行政部门、主管部门要承担起领导、指导和督促的重要责任,及时发现并帮助学校和幼儿园解决问题,推动两个清单落地见效。要建立动态完善机制,在充分听取和吸纳各方面意见的基础上,不断优化完善两张清单的具体内容,将工作中新发现的小微权力、办学负面行为及时吸纳进两个清单。

来源:江西发布综合江西省教育厅

编辑:徐麟

加载中...