新浪财经

关于地震,你可能关心的三个问题

虎嗅APP

关注

关于地震,你可能关心的三个问题

本文来自微信公众号:城市进化论 (ID:urban_evolution),作者:杨弃非、淡忠奎,头图来自:视觉中国

四川甘孜州泸定县地震牵动多方关注,关于如何防震减灾的讨论亦被拉开。

一方面,“地震云”“旱震理论”等在网上被频繁提及,这些预测方式有科学依据吗?我们是否还能期待更为科学的地震预报手段,更早一步实现预警,提前避免各类损失的发生?

另一方面,还有人提出:根据现有测绘水平下全国地震带的布局情况,是否可能让城市建设、居民生活尽量避开地震高发区域,尽可能地降低地震带来的损害?

对此,我们咨询了相关地震专家,试图解开这些迷思。

01

在回答上述问题之前,首先要弄清楚的是,哪些地方更容易受到地震影响?

总体来看,我国是一个多地震的国家。“中科院物理所”微信公众号此前发布的一篇文章指出,据统计,世界各国1973~2017年地震强度≥6级的大陆地震数量,我国以243次居世界首位,第二名是巴布亚新几内亚167次,第三名是印度尼西亚138次,而我们通常认为地震多发的日本,只排在第十位(49次)

据中国地震局地质研究所研究员高建国介绍,早在我国第一个五年科技规划中,就曾列入地震活动性研究和抗震设防内容,后基于中国大陆和邻区地质构造、以及地震破坏史料的研究整理,于1957年完成以最大影响烈度为指标的全国地震区划图。

因为各地地震风险程度不同,工程建筑的抗震设防要求也不同。地震区划图,就是一张反映各区域不同地震风险和设防要求的地图。这是一项强制性国家标准,也是一般建设工程抗震设防的基本依据和最低要求。

截至目前,我国地震区划图多次更新,现行的第五代地震区划图,自2016年开始实施。区划图的确定与地震烈度相关。

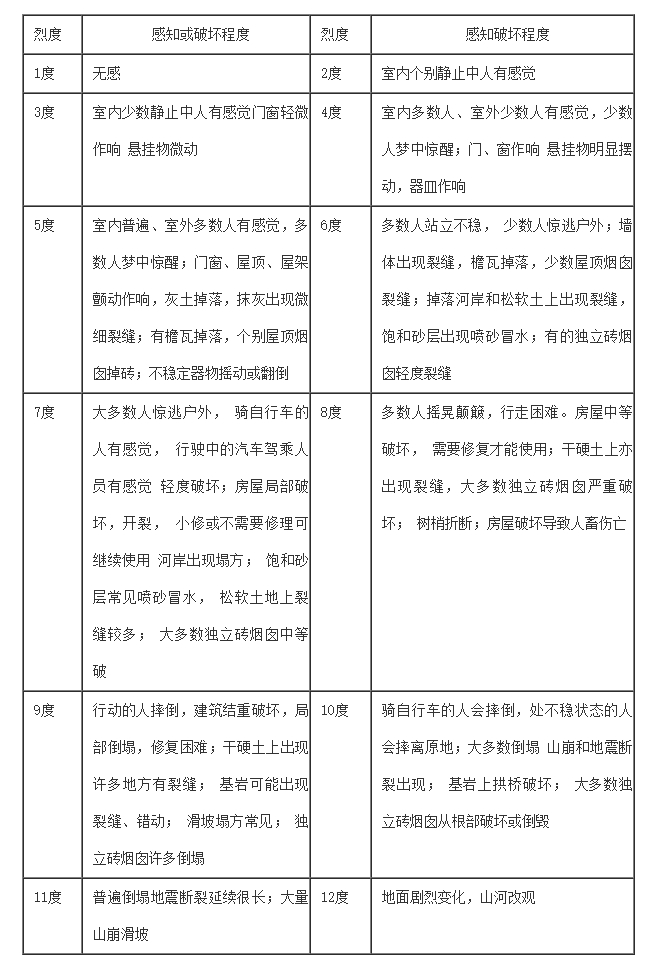
地震烈度,指地震对地表及工程建筑物影响的强弱程度或地震影响和破坏的程度。综合基本地震动、多遇地震动、罕遇地震动和极罕遇地震动下的地震烈度,区划图确定了不同区域抗震设防需应对的地震烈度。

数据显示,全国58%的区域为7度及以上,而8度及以上的区域面积占比则为18%。与2001年实施的“四代图”相比,县级以上城镇抗震设防水平变化较大的约占12.5%,有4.6%的城市从7度或7度半提高到8度,1%的城市从8度提高至8度半。

根据2008年发布的国家标准《中国地震烈度表》,当发生地震烈度7度地震时,多数人将惊逃户外,房屋出现少数毁坏;而到8度时,多数人则会摇晃颠簸、行走困难,最严重的情况下,房屋将出现多数严重或中等破坏。而此次泸定地震中,地震最高烈度达到9度。

而分省份来看,8度以上设防地区的分布,大致与我国5个地区23条地震带的分布重合。而在从宁夏经甘肃东部、四川中西部至云南纵贯中国大陆的“南北地震带”西侧,8度以上区域相对更为密集。

而根据上述区划图,此次地震受灾较严重的磨西镇,设防水平为8度。

02

另外一个当下热议的问题是,动物异常行为、“地震云”等是否是地震先兆?

“有些地方大震之前动物确实会有反应。”一位不愿具名的资深地震专家告诉城叔,比如根据观测记录,1966年的邢台地震、1975年的海城地震、1976年的唐山地震,都有一些动物异常行为。业内把这类现象叫做“宏观异常”,包括井水冒泡、井水水位上涨等,都属于这类现象。

不过,这位专家也特别谈到,不是说出现“宏观异常”就会发生地震,“有的宏观异常可能和地震有联系,但有些可能是其他因素造成的”。

那么,有没有技术手段能够实现精准的地震预报呢?

他透露,像中国地震局就有几十种监测手段,包括对地磁、地电、电磁波、地下流体等地球物理现象进行监测。但是到现在为止,没有任何一种手段可以直接和地震发生联系,这是地震预报最大的难点。

地震预报分为临震预报、短临预报和中长期预报,其中中长期预报相对较为可行,临震预报和短临预报则尤为困难。

高建国给出的一组数据显示,从1966年邢台地震开始,到目前全国已有800余次地震被预报,其中有200多次取得减灾实效。

他指出,从现在预报的精确度来看,一般位置能达到地理位置1度(即110公里乘以110公里)这样的范围,时间波动范围大概达到3~5天左右,大致可以对一些高震级地震进行“破坏性地震”的预测。

“地震预报是全球科技还未解决的难题。”尽管如此,在成都高新减灾研究所所长王暾看来,未来应该实现的愿景是,像看天气预报一样,能够预报未来几小时、几天地震的风险地区,或者哪里可能发生大的地震。

“12年前我们就提出基于地下云图的地震预报,进行了很多科学理论方法的论证和仪器的研发,甚至还在川滇地区安装了600多个地下云图传感器,将来也希望安装到2000个地下云图传感器。”王暾认为,虽然难题还没有解决,但是相信不久的将来,会在地震预测上取得重要的进步。

03

更进一步,如果地震预报尚不可靠,如何提前有所行动,尽可能降低地震造成的损害和影响?

一般而言,地震带来的破坏主要包括两方面,即震动破坏和断层错动破坏。震动带来的破坏相对较小,而断层错动带来的破坏则是巨大的。

地震专家徐锡伟指出,一般6.5级以上的地震会产生地表破裂、地表错动,这种错动既有垂直方向的、也有水平方向的,它们在错动过程中威力巨大,“发震断层能够错动地下震源深度到地表十几公里的岩石,地表的房屋对于断层的错动来说就像撕一张纸一样容易。”

当地震来袭,震动破坏或许还可以通过提升房屋的抗震设防标准来应对,但是错动破坏却几乎没有任何办法能够阻止。像1999年中国台湾集集“921地震”、2008年汶川“512地震”等极震区发震断层沿线,建筑就遭到震动和错动“夹击”,损毁严重。

所以,“活动断层避让”,也是近年来备受关注的的问题——

简单来说,就是先将活动断层的准确位置确定下来,让房屋等建筑物与断层保持一定距离,比如15米以外,这样就能够使得建筑物免受错动破坏等困扰。接下来,就只需要根据震动破坏的影响,将房屋建得结实即可。

这样一来,地震对于建筑物的破坏将大大减轻。

在这方面,银川是一个典型案例。在发现并确定银川隐伏活动断层之后,当地政府在其两侧空出一条宽200米的断层避让带,规定在避让带内不得新建、改建原有地面建筑物。如今,这里成了一条多功能绿化带,“防患于未然”。

目前,探测技术对活动断层的定位已经可以精确到米级精度。“在很多大城市人口密集的地区,我们都要进行活断层探测,并标出准确位置,在活动断层两侧避免建设房屋,因为这个位置往往是地震破坏程度最大的。”前述不愿具名的地震专家直言,相关标准其实已经趋于完善,中国地震局也一直在做这方面工作。

据其介绍,尤其汶川地震以来,城市关于活动断层的探测快速覆盖,但是距离上升至国家标准,乃至覆盖更多的镇村地区,仍然还有很多事情要做。

本文来自微信公众号:城市进化论 (ID:urban_evolution),作者:杨弃非、淡忠奎

加载中...