新浪财经

最新通知!洛阳这24条道路命名、更名

政府网站

关注

转自:洛阳发布

洛阳市人民政府办公室

关于印发洛阳市城市区部分道路命名方案的

通     知

洛政办〔2022〕71号

各城市区人民政府(管委会),市人民政府各部门,各有关单位:

《洛阳市城市区部分道路命名方案》已经市政府研究同意,现印发给你们,请结合实际,认真遵照执行。

 2022年8月30日 

洛阳市城市区部分道路命名方案

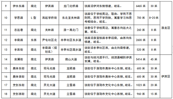
2021年12月份以来,随着城市道路建设速度不断加快,我市城市区新修、延伸等原因需命名的道路共24条。为加强城市管理和地名规范化建设,方便群众生活,市民政局依据《地名管理条例》《河南省地名管理办法》《洛阳市地名管理办法》,按照“大路体现文化和历史,小路突出乡土和特色,长路分段命名,长期使用的路名尽量保持稳定”的原则,经专家论证,征求相关部门意见,多次修订,命名方案经市政府第120次常务会议研究审定,确定对此次需要命名、更名的24条道路进行规范命名,其中老城区2条、西工区1条、涧西区6条、洛龙区8条、伊滨区7条。

按照《洛阳市地名管理办法》要求,此次道路命名、更名涉及到的部门和相关城市区要密切配合,按照职责做好地名管理相关工作,市公安局负责道路交通标志、标识及居民身份户籍、企事业单位证照地址等信息的更新;市城管局负责道路地名标志、标识的设置的更新;市交通运输局负责交通标识以及公共交通服务设施标志设置的更新;市自然资源与规划局负责道路信息、不动产登记信息的核准,地图、数字地图(包括互联网地图、导航电子地图等)核准及更新;市财政局负责道路命名、更名涉及到居民、企事业单位更换证件费用;各城市区政府及时做好宣传工作,尽快完成道路命名、更名后地图、交通、道路标志、标识物的设置及更换等各项工作。

各单位和公民要严格使用标准地名,未经批准的地名,任何单位和个人不得在媒体和其它公开场合使用,标准地名不得擅自变更。今后报刊杂志、地图出版、新闻报道和行文书信,一律使用现在确定的标准名称。凡有印刷使用密集地名出版物的部门和单位,印刷前必须将涉及地名名称的内容报洛阳市民政局审查。

加载中...