新浪财经

租赁公司债投资手册

岳读债市

关注

投资要点

  • 租赁可分为融资租赁和经营租赁,本文针对主营融资租赁业务的企业进行分析。从事融资租赁业务的企业可以分为金融租赁公司和融资租赁公司(狭义),金融租赁公司持有金融牌照属于金融机构,融资租赁公司则不属于金融机构。根据股东背景的不同,金融租赁公司可进一步分为银行系和非银行系;融资租赁公司则可细分为厂商系、平台系和独立第三方系。

  • 我国租赁行业的发展大概经历了五个阶段,分别是行业萌芽期(1981年-1987年)、发展停滞期(1988年-1998年)、缓慢恢复期(1999年-2010年)、高速增长期(2011年-2017年)和增长放缓期(2018年至今)。监管政策方面,自2000年央行颁布《金融租赁公司管理办法》后,我国对租赁行业的监管办法和体制逐渐完善,陆续推出了《融资租赁公司监督管理暂行办法》等政策。

  • 近年来,我国租赁行业发展迅速,业务量位居全球第二,租赁市场渗透率也在缓慢回升。但租赁公司扩张节奏明显放缓,公司数量较2020年有所下降,可能是宏观经济下行和监管审批放缓所导致。地域分布方面,租赁公司大多在东部地区,广东、上海、天津三地公司数量名列前茅。业务模式方面,我国当前租赁行业最主流的业务模式是回租和直租,二者兼具“融物”和“融资”属性。承接项目方面,2021年租赁企业的资产投向主要集中在基础设施建设行业,其中金融租赁公司的第一大行业投向为电力、热力、燃气及水生产和供应业,融资租赁公司第一大行业投向为制造业。

  • 截至2022年7月末,租赁行业存量债券2594只,债券余额合计10978.26亿元,债券期限集中在1-3年。在公司属性上,无论是金融租赁还是融资租赁公司,均以国企为主。在主体信用评级上,金融租赁公司中AAA评级高达77%,其中银行系主体评级较高;融资租赁公司以AAA、AA+、AA为主,占比分别为40%、25%、27%,其中厂商系主体评级较高。在债券利差上,与融资租赁公司债券利差相比,AAA评级金融租赁公司债券利差更高,或存在一定配置性价比。

  • 租赁业发债主体信用资质方面,我们认为应从公司规模、股东实力、融资能力、盈利能力、现金流、业务布局、风控能力和偿债能力这8个方面来分析。根据数据的披露程度,我们筛选了信息较全的44家金融租赁公司和59家融资租赁公司进行资质分析。

  • 我们对各指标赋值、赋权后得到各主体的资质评分,并结合市场隐含评级得到相关系数。金融租赁公司方面,资质评分与隐含评级的相关系数为68.22%。建信租赁、工银金融租赁、华夏租赁和交银金融租赁等公司资质较好,其中华夏租赁大股东为股份制商业银行,其余三家公司股东均为国有商业银行,业务规模庞大、盈利能力强、辐射范围广。融资租赁公司方面,资质评分与隐含评级的相关系数为61.59%。远东租赁、平安租赁、一汽租赁和越秀融资租赁等公司资质较好,其中平安租赁依托平安保险集团的资源优势和专业实力,业务多元化;越秀融资租赁背靠广州市人民政府,具有较强的竞争力。

  • 风险提示:1)租赁监管政策发生变化;2)租赁公司数据披露不完整、数据口径不一致;3)信用评分模型不合理;4)数据更新不及时或提取失误。

租赁公司是重要的债券发行人,其债券的投资价值也深受市场关注, 本文对租赁行业的概况、信用分析框架、信用资质进行分析,以供投资者参考。

一、租赁行业概览

一般来说,按租赁目的和投资回收方式,可以将租赁行业分为融资租赁和经营租赁。其中,融资租赁,是指出租人根据承租人对租赁物和供货人的选择或认可,将其从供货人处取得的租赁物按合同约定出租给承租人占有、使用,向承租人收取租金的交易活动。

而经营租赁是一种短期的、可撤销的租赁业务,指的是出租人向承租人短期出租设备与提供保养维修服务,租赁合同可中途解约,设备也可在租约期内退还,因此出租人需向不同承租人反复出租才可收回对租赁设备的投资。

与经营租赁不同,融资租赁以承租人占用融资成本的时间计算租金,而经营租赁以承租人租赁使用物的时间计算租金。经营租赁中,与资产所有权有关的风险在出租人一方,而融资租赁中,与资产所有权有关的风险和报酬转移至承租人一方。本文中租赁业特指主营从事融资租赁业务的行业。

1、租赁公司分类

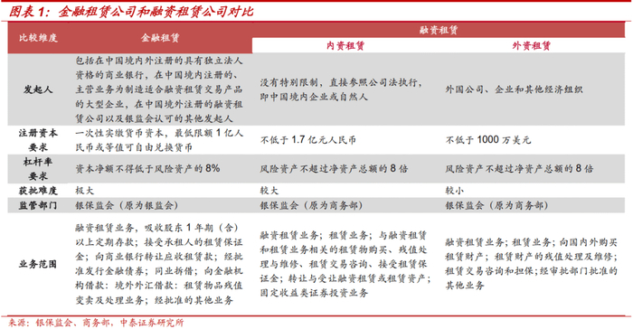
根据最初监管机构和公司类属的不同,从事融资租赁业务的企业可以分为金融租赁公司和融资租赁公司(狭义),金融租赁公司是指经银保监会批准,以经营融资租赁业务为主的非银行金融机构[1],其规模普遍较大,主要聚焦于飞机、船舶等大型交通工具领域;杠杆率要求较高,在投资主体、注册资本等方面受到较为严格的监管。

而在2018年监管职责调整至银保监会以前,融资租赁公司主要由商务部监管。根据资金来源的不同,融资租赁公司可细分为内资租赁公司和外资租赁公司,两者在发起人、注册资本要求、资金来源等方面存在差异。相对于内资租赁公司,外资租赁公司的注册资本要求较为宽松,在资金来源上也可获得外债资金[2]

根据股东背景的不同,金融租赁公司可进一步分为银行系和非银行系。其中,银行系金融租赁公司能够借助银行大股东的资源优势,持续加大租赁资产投放规模并保持良好增长态势,其优势在于业务拓展便利、融资渠道丰富、融资成本较低等,行业竞争适中,业务多集中于大资产领域,例如航空航运、大型设备制造等行业;而非银行系金融租赁公司的股东多为产业集团、地方国企,少数为民营企业,往往竞争较为激烈,业务分布在基础设施、装备制造、医疗设备、新能源等细分行业领域。由于其股东背景更加多元化,因此往往可以依托股东的产业背景优势,围绕股东所处行业的上下游产业链开展租赁业务,实现优势互补和合作共赢。

融资租赁公司则可细分为厂商系、平台系和独立第三方系。厂商系融资租赁公司依托股东或关联方的设备供应以及对产业链的了解和控制力,业务开展主要是在厂商内部或与其上下游客户,业务来源较为稳定,但行业集中度和关联方集中度也相对较高;平台系租赁公司即与城投有关联,其业务开展具有一定的政策性和公益性,一般投向基础设施建设和公共服务等行业,区域和行业集中度均较高;独立第三方系融资租赁公司较为灵活,主要服务中小企业,业务开展相对多元化,但通常会有融资渠道较少、股东支持较弱等问题。

2、行业发展历程

◾  发展历程

我国租赁行业的发展大概经历了五个阶段,分别是行业萌芽期、发展停滞期、缓慢恢复期、高速增长期和增长放缓期。

第一阶段:行业萌芽期(1981年-1987年)。1981年4月,中国第一家中日合资租赁公司东方租赁有限公司成立;同年7月,第一家金融租赁公司中国租赁有限公司创立,这两家租赁公司的创建是我国融资租赁行业的发展开端。

第二阶段:发展停滞期(1988年-1998年)。由于融资租赁行业刚刚起步,管理体制和法律法规尚未健全和完善,同时一些租赁公司的风险管理意识也较为薄弱,加上外部经济大环境的冲击,租赁行业的发展出现停滞。

第三阶段:缓慢恢复期(1999年-2010年)。由于之前租赁行业处于发展停滞阶段,亟需各项法律法规和管理体制的健全和完善,而《金融租赁公司管理办法》[3]《外商投资租赁业管理办法》[4]等文件的陆续发布促使租赁行业逐步恢复,为融资租赁企业的发展提供了更加稳健、完善和规范的环境。

第四阶段:高速增长期(2011年-2017年)。2011年至2017年期间,随着各项利好政策的出台,加之我国正处于经济的快速发展阶段,租赁行业迅速发展,市场规模也不断扩容。2015年,国务院办公厅《关于加快融资租赁业发展的指导意见》[5]明确表示要大力支持融资租赁业的蓬勃发展,融资租赁行业进入了高速增长时期。

第五阶段:增长放缓期(2018年至今)。近年来,有关融资租赁行业的监管政策和体制也在不断探索和调整。2020年,银保监会出台的《融资租赁公司监督管理暂行办法》[6]对融资租赁企业的监管提出了更高的要求。再加上近年疫情的反复爆发,租赁行业的发展也因此受到了一定冲击,因此,租赁企业的数量增长较为缓慢。

◾  主要监管政策

上世纪 80 年代初期,融资租赁行业还处在起步阶段,行业内暂时没有形成较为完善和规范的监管办法和管理体制。此时中国人民银行作为租赁行业的监管主体。2000年12月,中国人民银行出台《金融租赁公司管理办法》[7],对金融公司的业务经营、投资规模等进行了管理和规定。

2004年12月,根据《商务部、国家税务总局关于从事融资租赁业务有关问题的通知》[8],外商投资租赁业的监管主体由人民银行转变为商务部,与此同时,作为新的监管主体,商务部也对内资租赁企业的设立条件、风险资产、经营业务等进行了规范。

2005年2月,商务部发布《外商投资租赁业管理办法》[9],对外资租赁公司的设立条件、经营业务、设立程序等进行了统一的规范和管理。2007年12月,银监会(后为银保监会)出台《金融租赁公司管理办法》,对金融租赁公司的监管提出了新要求;2013 年9月,商务部又进一步颁布《融资租赁企业监督管理办法》[10],在此阶段,银保监会的主要监管对象为金融租赁公司,而商务部则对内外资租赁公司进行了统一的监管和规范。

2018年4月,《商务部办公厅关于融资租赁公司、商业保理公司和典当行管理职责调整有关事宜的通知》[11]提出将融资租赁的监管职责划转至银保监会,标志着监管主体的又一次变化。可以看出,商务部对租赁公司的监管职责逐渐减弱,目前形成了以银保监局为主,省级人民政府与地方金融监管机构为辅的监管新局面。

2020年6月,银保监会发布《融资租赁公司监督管理暂行办法》[12],《办法》从经营规则、监管指标、监督管理等几个方面对融资租赁行业进行了规范。一方面明确了融资租赁公司的业务范围,规定租赁物应为固定资产,另外又从内部控制、关联交易等多方面对融资租赁公司从严监管,新增或调整了相关监管指标,对融资租赁公司的经营能力和风控能力提出了更高的要求。

2022年2月,《融资租赁公司非现场监管规程》[13]出台,该政策坚持法人监管原则、风险为本原则和联动监管原则,制定了全国统一标准的非现场监管要求、程序和方法,对地方金融监管部门的非现场监管行为进行了系统性的规范。

3、行业发展现状

随着近年租赁行业的发展和扩张,我国已成为仅次于美国的第二租赁大国。截至2020年底,我国的租赁业务总量已经达到3022.1亿美元。同时,在广东、上海、天津等地,融资租赁业务已经成为经济发展的重要支撑。

我国租赁行业近年来发展迅速,已成为全球第二租赁大国。2014-2017年,租赁业务量增速均超20%,远高于美国、英国等发达国家的业务增速;2020年我国租赁市场业务量为3022.1亿美元,较2019年的2514.70亿美元上升了19.38%,增速由负转正。同时,我国租赁市场渗透率(即当年租赁市场业务量/当年固定资产投资额)有所回升,2020年该值为9.4%,相比于2019年的7.8%上升了1.6个百分点,增速远大于其他发达国家,但整体低于美国(22.0%)、英国(28.4%),略高于日本(5.1%)。近两年来我国租赁市场渗透率缓慢上升,但与美国、英国等发达国家相比,仍有存在较大的提升空间。

近年,租赁公司扩张节奏明显放缓。截至2021年底,我国租赁公司总数量为11917家,较2020年底的12156家减少了239家,其中,金融租赁公司数量为72家,内资租赁公司为428家,外资租赁公司为11471家。外资租赁公司为我国租赁行业的主要组成部分,公司数量行业占比为95.80%,金融租赁公司和内资租赁公司数量占比分别为0.60%和3.59%。相比于2011年至2017年的迅速发展期,租赁公司增加数量明显减少。原因可能是,一方面宏观经济增速下行,租赁行业所投向行业的信用风险增加,融资成本上升,企业放慢扩张步伐;另一方面,监管体制和相关政策仍在探索和调整中,从而导致新企业的审批进度有所放缓。

从业务合同余额来看,截至2021年底,全国租赁合同余额为62100亿元人民币,比2020年底的65040亿元减少1500亿元,下降了4.52%,其中,金融租赁公司的业务总量为25090亿元,占比为40.40%;内资租赁公司的业务总量为20170亿元,占比为33.55%;外资租赁公司的业务总量为16300亿元,占比为26.25%。从整体上来看,外资租赁公司的业务合同余额下降速度最为明显,相比于2020年底的65040亿元,2021年其租赁合同余额下降了3.43%。原因可能是近两年疫情反复爆发,外资租赁行业的规模有所下降,短期内业务受到一定的冲击。

截至2021年底,我国31个省份都设立了租赁公司,绝大数企业分布在东部地区。其中,广东、上海、天津、辽宁、山东、福建、浙江、江苏、北京、陕西等10个省市的企业数均超过200家,其总数占全国总数的95%以上。

4、主流业务模式

从租赁模式上看,融资租赁业务最主流的模式是直租和回租。直租即直接租赁,是指租赁公司根据承租人需求,向出售人购买指定的物品,提供给承租人使用并收取租金,相关租赁物一般为新设备,所有权由出售人转移到出租人;回租即售后回租,是指出售人与承租人是同一人的租赁模式,出租人从承租人处买入租赁物,再返租给承租人并收取租金,相关租赁物既可能是新设备,也可能是二手设备,所有权由承租人转移到出租人。

直租和回租模式之间最主要区别在于,直租模式下,出售人不是承租人;而回租模式下,出售人同时也为承租人。从这里可以看出,回租模式,尤其是对于二手设备的回租,融资性质更强,因而融资租赁业务更多地体现为回租模式。

5、租赁承接项目特点

根据国家统计局发布的《2017国民经济行业分类注释》(按第1号修改单修订)[14],以及我们筛选的数据和信息较全面的103家发债租赁公司[15](其中金融租赁公司44家,融资租赁公司59家)的租赁业务行业投向,在剔除未披露行业投向的租赁公司后,对剩余51家租赁公司2021年的前三大行业分布情况进行了统计分析。整体来看,2021年租赁公司的资产投向主要集中在电力、热力、燃气及水生产和供应业、制造业以及水利、环境和公共设施管理业,占比分别为20.26%、16.34%以及14.38%,而这几大行业也是基础设施建设中的重要组成部分。

从公司类型上看,金融租赁公司的第一大行业投向为电力、热力、燃气及水生产和供应业,占比为25.93%;在第二、三大行业投向上,水利、环境和公共设施管理业、交通运输、仓储和邮政业以及租赁和商务服务业占比持平,均为16.05%。而融资租赁公司的前三大行业投向分别为制造业、电力、热力、燃气及水生产和供应业以及水利、环境和公共设施管理业,占比分别为20.83%、13.89%和12.50%。

[1] 资料来源:http://www.gov.cn/gongbao/content/2014/content_2684507.htm

[2] 资料来源:http://www.gov.cn/zwgk/2013-05/03/content_2395170.htm

[3] 资料来源:http://www.gov.cn/gongbao/content/2001/content_60683.htm

[4] 资料来源:http://www.gov.cn/gongbao/content/2005/content_108223.htm

[5] 资料来源:http://www.gov.cn/zhengce/content/2015-09/07/content_10144.htm?trs=1

[6] 资料来源:http://www.gov.cn/gongbao/content/2020/content_5537939.htm

[7] 资料来源:http://www.gov.cn/gongbao/content/2001/content_60683.htm

[8] 资料来源:http://www.mofcom.gov.cn/article/b/d/200412/20041200326461.shtml

[9] 资料来源:http://www.mofcom.gov.cn/article/b/d/200502/20050200354809.shtml

[10] 资料来源:http://www.mofcom.gov.cn/article/fgsjk/201309/20130902649398.shtml

[11] 资料来源:http://www.csrc.gov.cn/csrc/c100107/c1447187/content.shtml

[12] 资料来源:http://www.gov.cn/gongbao/content/2020/content_5537939.htm

[13] 资料来源:https://www.cbirc.gov.cn/cn/view/pages/ItemDetail.html?docId=1038139&itemId=915&generaltype=0

[14] 资料来源:http://www.stats.gov.cn/tjsj/tjbz/201905/t20190522_1666232.html

[15] 包括债券已到期的发行主体。

二、租赁行业发债情况

1、租赁行业存续债券简况

截至2022年7月末,租赁行业尚在存续期的债券2594只,债券余额合计10978.26亿元。其中,金融租赁公司有37家,存续债券88只,债券余额合计1555.52亿元;融资租赁公司有173家,存续债券2506只,债券余额合计9422.74亿元。总体来看,租赁行业债券期限集中在1-3年,占比达64.1%。租赁行业发行的债券类型主要包括资产支持证券、公司债、金融债、中期票据、短融和定向工具,存量债规模分别为4938.68亿元、2396.06亿元、1536.5亿元、1087.5亿元、713.8亿元和305.22亿元。存量企业债仅1只,尚余规模0.5亿元。

随着债券逐渐成为租赁公司重要的融资渠道,租赁公司积极响应绿色金融政策,发行绿色租赁债券。截至2022年7月末,租赁行业发行绿色债券88只,发行总额合计685.77亿元。其中,发行绿色债券的金融租赁公司共5家,发行绿色债券8只,发行规模达到135亿元;发行绿色债券的融资租赁发债公司共15家,发行绿色债券80只,发行规模达到523.77亿元。

2、租赁行业发债主体分析

在公司属性上,无论是金融租赁还是融资租赁公司,均以国企为主。金融租赁公司为国企的比例为61%,其中央企占比34%;融资租赁公司中,国企占比达88%,其中央企占49%。

在主体信用评级上,金融租赁公司中AAA、AA+、AA、BBB评级占比分别为77%、18%、2%和2%,其中BBB评级的公司为西藏金融租赁公司,其因大股东违约、巨额资金被占用、同业借款大规模逾期等问题,公司主体长期信用等级由A+下调至BBB[1];融资租赁公司中AAA、AA+、AA、AA-、A-评级占比分别为40%、25%、27%、5%和2%。整体来看,金融租赁主体评级高于融资租赁公司主体评级。

从细分类型来看,金融租赁公司中银行系租赁公司以AAA评级为主,在银行系中占比达79%,银行系整体主体评级相较于非银行系租赁公司而言较高;融资租赁公司中厂商系、平台系以及独立第三方系AAA评级的公司占各细分类型的比例分别为50%、8%和35%,厂商系整体主体评级优于平台系和独立第三方系。

3、租赁公司债券利差分布

我们通过计算租赁公司利差水平判断其投资价值,计算利差的规则为租赁公司债券的中债估值收益率减去相同期限国开债收益率。以2022年7月底的中债估值为例,金融租赁公司债券平均利差为86bp,其中华融金融租赁利差较高,位于500bp以上,工银金租、农银金租、华夏金租、建信金租利差较低,均在30bp以下。由于西藏金融租赁公司债券偿付风险较大,其主体评级被下调到BBB级,对应利差较高故不纳入考虑范围。融资租赁公司债券平均利差为133bp,君创租赁利差较高,位于500bp以上,三峡租赁、中核租赁利差相对较低,在40bp以下。

分评级来看,AAA、AA+以及AA评级金融租赁公司债券利差分别为81bp、93bp以及164bp;AAA、AA+以及AA评级融资租赁公司债券利差分别为66bp、151bp、216bp。与融资租赁公司债券利差相比,AAA评级金融租赁公司债券利差更高,或存在一定配置性价比。

[1] 资料来源:https://www.cs.com.cn/yh/04/202101/t20210128_6134767.html

三、租赁业发债主体信用资质分析

1、租赁公司分析框架

租赁行业属于高杠杆、轻资产的行业,以收取净息差为主要盈利来源。不同的细分类型下的租赁公司的资金来源、投向行业、业务模式等均有所不同。基于此,我们认为应从公司规模、股东实力、融资能力、盈利能力、现金流、业务布局、风控能力和偿债能力这8个方面来分析租赁公司。

公司规模方面,关注公司的总资产规模、实收资本、员工人数、应收融资租赁款,其中总资产规模、实收资本和员工人数反映了业务规模大小,应收融资租赁款是最主要的资产部分。股东实力方面,关注大股东性质和持股占比,对于金融租赁公司和厂商系、平台系租赁公司,强大的股东背景可以带来包括客户资源、多元融资渠道和较低的融资成本等诸多优势。融资能力方面,重点关注融资渠道的多元性和融资成本(利息支出/平均有息债务)。盈利能力方面,关注拨备前利润/平均净资产、拨备前利润/平均总资产,此外ROE也是值得考虑的一个指标。现金流方面,关注经营性活动产生的现金流与投资性活动产生的现金流之和。业务布局方面,关注回租业务资产占比、区域、行业和客户集中度。风控能力方面,关注应收融资租赁款不良率和不良应收融资租赁款拨备覆盖率。偿债能力方面,关注资产负债率及反映公司期限错配问题的一些指标。

我们根据指标的相对大小,对上述8个方面的指标进行标准化赋值,然后设定每个指标的权重,从而得到每个租赁公司主体的资质评分。具体来说,对于大股东性质这种定性指标,我们依据股东背景的类型进行主观赋值,如股东为国有商业银行和政策性银行则赋值为5;对于定量指标,以数据序列的20%、40%、60%和80%分位数作为分段点,将数据序列划分为5段,表现从劣到优依次赋值为1~5,未披露数据则赋值2。

接着,我们参考市场定价,设置各指标权重,其中市场定价采用隐含评级来衡量。此外,我们根据金融租赁公司与融资租赁公司细分类型定义并参考市面上已有分类,将金融租赁公司分为银行系和非银行系,将融资租赁公司分为厂商系、平台系和独立第三方系分别进行分析。

2、租赁公司资质分析

金融租赁公司方面,目前国内共有73家金融租赁公司[1],根据我们的梳理,数据和信息较全面的金融租赁发债主体共有44家,其中银行系33家,非银行系11家。融资租赁公司方面,国内共有11845家融资租赁公司,其中内资租赁公司428家,外资租赁公司11417家[2];其中数据和信息较全面的融资租赁发债主体共有59家,其中厂商系30家,平台系12家,独立第三方系17家。下面将从公司规模、股东实力、融资能力、盈利能力、现金流、业务布局、风控能力和偿债能力这8个维度对44家金融租赁公司和59家融资租赁公司[3]进行资质分析。

 ◾  股东实力与实收资本

(1)金融租赁公司

租赁行业具有资本密集型、高杠杆的特点,金融租赁公司可依托优质的股东获得强有力的融资来源和资本金补充,共享股东的客户资源,因此股东实力对租赁公司外部融资能力具有重要的影响。

银行系金融租赁公司中,工银租赁是中国工商银行全资子公司,系国内第一家银行系金融租赁公司,实收资本高达180亿元,位居第一;交银租赁是交通银行全资子公司,实收资本为140亿元,位居第二。工银租赁和交银租赁的第一大股东都为国有商业银行;非银行系金融租赁公司中,昆仑租赁背靠中石油,具有大型产业集团背景,实收资本79.61亿元,在非银行系中排列第一;华融租赁实收资本59.27亿元,在非银行系中排列第二,其第一大股东为中国华融资产管理股份有限公司,系国内资产规模最大的金融资产管理公司。

金融租赁公司的大股东一般为商业银行、资产管理公司和大型企业集团,具有雄厚的资金实力。资本金排名前列的金融租赁公司以银行系股东背景的居多,且大多为全国性商业银行,其业务规模庞大、盈利能力强、辐射范围广;排名靠后的金融租赁公司股东多为地方性商业银行,其在业务规模和辐射范围等方面不及全国性商业银行,但在当地具有一定的区域优势;非银行系金融租赁公司的资本金实力大多位于行业中等水平。整体来看,金融租赁公司中银行系在股东实力上更具有优势。

(2)融资租赁公司

对于融资租赁公司来说,强大的股东背景不仅可以为其提供更多的资金及业务支持,往往还会影响公司的所涉行业、业务模式等。融资租赁公司的股东包括设备制造厂商、地方融资平台、第三方机构等,不同类型的股东对融资租赁公司的支持方式与力度不同。

融资租赁公司中,以人民币币种计价的、实收资本规模最大的是平安租赁,其第一大股东为平安保险集团,属于独立第三方系租赁公司。依托平安保险集团的资源优势和专业实力,平安租赁业务多元化,涉及城市发展、企业融资、汽车金融等多个板块;芯鑫租赁依托大股东浙江齐芯科技有限责任公司,获得股东在项目营销、专业技术、业务协同等方面的支持,在集成电路及半导体行业具有较高的专业水平,属于厂商系租赁公司,实收资本124.41亿元,位居第二;越秀租赁背靠广州市人民政府,是典型的平台系租赁公司,实收资本76.06亿元,业务主要涉及民生工程行业、基建设备租赁项目等,在广东省内具有较强的竞争力;环球租赁依托控股股东环球医疗,在资本补充、客户资源和融资渠道等方面得到了较大支持,主营业务中融资租赁业务与医院集团业务并驾齐驱,在国内外享有丰富的医疗资源,竞争优势大。

整体来看,融资租赁公司中厂商系、平台系和独立第三方系的股东实力并无明显的强弱之分,三者实力分布较为均衡。

 ◾  公司规模

(1)金融租赁公司

2021年资产规模排名前十的金融租赁公司中除了华融租赁1家属非银行系外,其余9家都属于银行系。其中,国银租赁资产规模排名第一,2021年末达到3418亿元,其应收融资租赁款规模也位列第一;华融租赁为非银行系金融租赁公司中资产规模最大的公司,资产规模达到了1180亿元;天府租赁的资产规模和应收融资租赁款规模排名较为靠后,这主要是由于其成立时间较晚,且大股东四川天府银行是一家区域性商业银行,业务规模受到一定的地域限制。总体来看,在规模与行业地位方面,金融租赁公司中银行系占据比较明显的优势。

(2)融资租赁公司

从资产规模来看,融资租赁公司资产规模差距较大,规模最大的超2800亿元,规模最小的约20亿元。截至2021年,远东租赁资产规模为2881.63亿元,位列第一,其应收融资租赁款规模为2225.41亿元,也位列第一。平安租赁和渤海租赁分别以资产规模2739.54亿元和2482.31亿元位列二三,此外平安租赁应收融资租赁款规模也处于行业高水平。资产规模达到千亿级别的还有中航租赁、国网租赁、海通租赁,资产规模分别为1675.84亿元、1348.98亿元、1147.41亿元。

资产规模位列前十的融资租赁公司中,有5家为厂商系、4家为独立第三方系、1家为平台系,且前三位均是独立第三方系,因此融资租赁公司中独立第三方系在规模和行业地位方面表现更好。相对于厂商系和平台系,独立第三方系不受制于行业、区域,能够提供更加多元化的融资租赁服务,有利于公司本身规模的壮大。

 ◾  融资能力

(1)金融租赁公司

融资渠道方面,多数金融租赁公司对银行借款的依赖度较高,银行借款是最主要的融资渠道,辅以同业拆入、发行金融债券、资产支持证券等渠道。融资渠道较多元的金融租赁公司代表为国银租赁,在银行借款方面,其获得了超过5000亿元的银行授信总额度,同时通过国开行项目融资、银团贷款、信用贷款,发行境内金融债、境外高等级债券等多种渠道融资,并在香港联交所上市交易。交银租赁亦是融资渠道多元化的重要代表,在其各个融资渠道中,银行占比74.9%,债券占比12.45%,同业占比12.60%。

融资成本方面,我们可以搜集到相关数据的39家金融租赁公司近三年平均融资成本为3.66%。其中,永赢租赁、交银租赁、工银租赁、浙银租赁和国银租赁是金融租赁公司中融资成本最低的5家公司,它们的近三年平均融资成本分别为2.56%、2.62%、2.72%、2.91%、2.91%,均低于3%。一方面,这5家公司皆为银行系金租公司,母行可为其提供了稳定便利的融资渠道和较低的融资成本;另一方面,这些公司本身信用资质较好,永赢租赁、交银租赁、工银租赁、浙银租赁和国银租赁的主体评级都为最高等级AAA,再加上股东提供强有力的信用背书,因而融资成本相对较低。

信达租赁为非银行系中近三年平均融资成本最低的公司,平均融资成本为3.36%;汇通租赁是非银行系中在融资成本方面表现次好的金租公司,近三年平均融资成本为3.82%。可以观察到,多数金租公司的融资成本在2020年经历暂时的下降后,到2021年又有了小幅度的上升,或因2020年新冠疫情爆发后政策方面对于流动性的积极释放,使得融资成本出现了普遍的下降。而2021年宏观层面适度回收了流动性,因此融资成本又出现回转。

综合而言,在融资能力上,具有大型商业银行股东背景的银行系金融租赁公司更具有优势。

(2)融资租赁公司

融资渠道方面,由于金融租赁公司持有金融牌照,可以通过同业拆借等方式融资,总体上融资租赁公司融资渠道的多元化和稳定性程度不及金融租赁公司。融资租赁公司的融资渠道多为向银行借款、发行债券、资产证券化、股东增资、关联方借款等,其中向银行借款和发行债券是主要的融资渠道。本文列示了2021年部分融资租赁公司向银行借款和发行债券这两个融资渠道的相对比例,三峡租赁、银海租赁、君创租赁、诚泰租赁向银行借款进行融资的比例远高于债券融资的比例,青岛城乡租赁、远东租赁、国药租赁则债券融资占比相对更高。整体而言相比于债券融资,大部分融资租赁公司银行借款占比更高。

融资成本方面,由于公司的股东背景、业务规模、融资结构、投向行业等方面不同,融资成本存在较显著的差异。我们可以搜集到相关数据的24家融资租赁公司的近三年平均融资成本为4.49%。近三年融资成本较低的融资租赁公司有三峡租赁、招商局通商租赁、华能天成租赁、华电租赁、中核租赁,分别为3.11%、3.32%、3.39%、3.43%和3.57%,均低于4%。

融资成本最低的5家融资租赁公司中,有4家为厂商系,1家为独立第三方系。总体而言,融资租赁公司中厂商系在融资成本方面的表现优于独立第三方系和平台系。

 ◾  盈利能力

为全面刻画当下租赁企业的盈利能力,我们选取了租赁公司2021年的拨备前利润/平均净资产、拨备前利润/平均总资产、净资产收益率(ROE)三项指标进行分析。

拨备前利润/平均净资产方面,金融租赁公司平均水平为18.55%,其中洛银金租、河南九鼎金租、山东汇通金租水平较高,分别为29.37%、26.20%、24.26%。银行系金融租赁平均水平为20.43%,非银行系平均水平为13.49%。融资租赁公司拨备前利润/平均净资产平均水平为9.98%,其中无锡财通租赁与远东国际租赁水平较高,分别为23.43%,22.79%。分类型看,平台系均值为9.50%,厂商系均值10.55%,第三方系均值9.13%。厂商系与平台系水平略高于第三方系,但都低于金融租赁公司平均水平。

拨备前利润/平均总资产方面,金融租赁公司平均水平为2.36%,其中洛银金租、山东汇通金租、江苏金租水平较高,分别为3.8%、2.85%、2.78%;银行系金租平均水平为2.48%,非银行系金租平均水平为2.05%。融资租赁公司拨备前利润/平均总资产平均水平为1.98%,其中海尔租赁、远东租赁、太钢租赁水平较高,均在3.3%以上。分类型看,平台系均值为2.44%,厂商系均值1.89%,第三方系均值1.76%。

净资产收益率方面,金融租赁公司平均水平为11.64%,其中贵阳贵银金租、渝农商金租、华夏金租水平较高,分别为18.18%、17.28%、16.86%;银行系金租平均水平为12.73%,非银行系金租平均水平8.59%。融资租赁公司ROE平均水平为7.53%,其中远东国际融资租赁、青岛城乡建设融资租赁、中广核国际融资租赁水平较高,分别为15.92%、14.37%、14.17%。

综合三项指标,可以看出金融租赁公司的盈利能力平均来看高于融资租赁公司,且银行系金租相比于非银行系金租也有较明显的优势。洛银金租、山东汇通金租、远东国际租赁等企业在各自行业类型中处于领先地位,盈利能力较强。渤海租赁2021年营业利润为-15.85亿元,共计提了高达35.07亿元的资产减值损失和5.19亿元信用减值损失,2022年3月“19渤海租赁SCP002”两次展期都以失败告终,近年来盈利能力急剧恶化,这与其大股东海航资本经营状况恶化不无关系,未来或面临较大的风险资产处置压力。

 ◾  现金流

现金流方面,我们对企业2019-2021三年的现金流取均值进行分析,以弱化个别特殊事件对企业现金流的冲击。同时,由于不同企业对于现金流的会计处理方式不同,我们采用经营活动现金流+投资活动现金流的方式来反映企业现金流的变化情况。

金融租赁公司现金流平均水平为5.26亿元,其中苏银金租、华融金租、国银金租现金流水平较高,分别为51.3亿元、50.61亿元、47.16亿元;太平石化金租与农银金租现金流水平较低,分别为-20.50亿元和-26.64亿元。银行系金租平均水平为4.1亿元,非银行系金租为9亿元。融资租赁公司现金流平均水平为-27.76亿元,其中中康国际租赁、上实租赁、大唐租赁、渤海租赁水平较高,均在25亿元以上,表明公司业务规模出现了收缩;一汽租赁国网国际租赁现金流主要为流出状态,分别为-193.96亿元、-351.55亿元,表明企业在业务规模在逐步扩大。分类型看,平台系平均水平为-13.37亿元,厂商系平均水平为-38.3亿元,第三方系平均为-18.45亿元。如果剔除两个偏离极大的厂商系现金流,厂商系现金流平均水平为-20.26亿元。

总体来看,金融租赁公司现金流水平显著优于融资租赁公司,金融租赁公司多为现金流流入,而融资租赁公司多为现金流流出。

 ◾  业务布局

业务布局方面,我们考虑企业的回租业务占比、前五大区域占比、前三大行业占比与单一客户集中度。由于金融租赁公司2021年的回租业务占比、前五大区域占比与单一客户集中度以及融资租赁公司的前五大区域占比大部分数据尚未披露,为保证可比性,我们对这几个指标一律采用2020年的数据进行替代分析。

客户集中度方面,《暂行办法》中新增了控制单一承租人及承租人为关联方的业务比例,过度依赖单一承租人或关联方的融资租赁公司将承压。以单一客户融资集中度为例,《暂行办法》规定“融资租赁公司对单一承租人的全部融资租赁业务余额不得超过净资产的30%”。2021年芯鑫租赁、国新租赁、利程融资租赁单一客户集中度均超过了此标准,分别为45.98%、35.59%和31.96%,或面临一定的业务整改压力,其中芯鑫租赁和利程融资租赁单一客户集中度较前两年有所下降。整体来看,第三方系水平显著低于其他类型的租赁公司,原因在于第三方系股东资质相对较弱,优质客户相对较少,需要分散化投资于不同客户以降低风险水平。

回租业务资产占比方面,租赁公司回租占比普遍较高,由于近年国家出台政策,提出租赁行业要更加突出“融物”特色,回租业务虽兼具“融物”与“融资”功能,但其“融资”属性更强,因此回租业务占比较高的公司可能面临业务转型,如无锡财通租赁赣州发展租赁,2021年其回租业务资产占比均为100%,业务稳定性有待观察。

金融租赁公司回租业务、前五大区域、前三大行业、单一客户集中度平均占比分别为88.72%、73.52%、74.80%、14.44%。融资租赁公司回租业务、前五大区域、前三大行业、单一客户集中度平均占比分别为81.69%、73.26%、79.46%、16.14%。

 ◾  风控能力

(1)金融租赁公司

融资租赁资产不良率方面,2021年金融租赁公司平均应收融资租赁款不良率为0.95%,范围在0.01%~1.69%之间,均满足不超过5%的监管要求,其中银行系平均应收融资租赁款不良率为0.80%,非银行系平均应收融资租赁款不良率为1.36%,可见银行系租赁公司平均不良率较非银行系平均不良率低,较低的不良率体现了公司审慎的风险管理,放贷质量较高。2021年不良率最高的三家公司分别为长城租赁(1.69%)、中铁建金融租赁(1.64%)和华融金融租赁(1.53%),均为非银行系租赁公司。值得注意的是,部分金融租赁公司近三年不良率攀升,如中铁建金融租赁的不良率从2019年至2021年的不良率分别为0%、1.56%和1.64%。

拨备覆盖率方面,金融租赁公司平均不良应收融资租赁款拨备覆盖率为405%,范围为217%~864%[4],其中银行系平均拨备覆盖率为479%,非银行系平均拨备覆盖率为220%,可见银行系租赁公司对不良资产有更充足的拨备,但过高的拨备覆盖率可能会影响公司的利润率。拨备覆盖率最高的为鈊渝金融租赁,2020年和2021年的拨备覆盖率分别为668.25%和864.20%,但不良率分别为0.64%和0.50%,相对同业不良率较低但拨备覆盖率高。拨备覆盖率最低的为华融金融租赁,其次为中铁建金融租赁,分别为217%和223%。其中中铁建金融租赁不良率逐年上升,华融金融租赁不良率也较高,2019年至2021年不良率分别为1.56%、1.53%和1.53%,需关注其后续的资产质量和风险防控能力。

杠杆水平方面,《金融租赁公司管理办法》[5]中规定将资本充足率作为金融租赁公司的监管指标。金融租赁公司平均资本充足率为14.75%,范围为1.15%~26.42%,普遍高于8%的监管要求。其中银行系租赁公司平均资本充足率为13.92%,非银行系租赁公司平均资本充足率为17.10%。资本充足率排名后三名的公司分别为浦银租赁、九鼎金融和北银金融租赁,其中九鼎金融近三年资本充足率逐年下降且幅度较大,从2019年的17.43%下降至2021年的11.26%,其第一大股东郑州银行的房地产贷款不良率占比连续三年超出监管红线,需关注其后续资金需求和资金补充情况。

(2)融资租赁公司

融资租赁公司资产不良率方面,2021年融资租赁公司平均应收融资租赁款不良率为0.83%,范围为0%~3.02%,其中厂商系租赁公司平均不良率为0.65%,独立第三方系和平台系租赁公司平均不良率分别为为1.01%和1.16%。不良率最高的为上海大唐租赁,为3.02%,其次为利程租赁,为2.38%,其余融资租赁公司不良率均在2 %以下。

拨备覆盖率方面,2021年融资租赁公司平均不良应收融资租赁款拨备覆盖率为197%[6],范围为68%~325%,与金融租赁公司相比平均拨备覆盖率较低,其中厂商系租赁公司平均拨备覆盖率为200%,独立第三方系租赁公司平均拨备覆盖率为214%,平台系租赁公司平均拨备覆盖率为168%。拨备覆盖率排名前三的依次为越秀融资租赁、国控租赁和融和租赁,拨备覆盖率分别为325%、308%和283%,风险抵御能力较强;大唐租赁、中核租赁拨备覆盖率较低。

杠杆水平方面,银保监会在《融资租赁公司监督管理暂行办法》[7]规定杠杆倍数作为融资租赁公司的监管指标,并要求杠杆倍数不超过8。融资租赁公司平均杠杆倍数为5.33,范围为1.79~7.59,均满足杠杆倍数不超过8的监管要求,其中厂商系租赁公司平均杠杆倍数为5.62,独立第三方系租赁公司平均杠杆倍数为5.36,平台系租赁公司平均杠杆倍数为4.55。杠杆倍数最高的公司是中核租赁,为7.59,其次是财通融资中广核,分别为为7.31和7.30。

◾  偿债能力

(1)金融租赁公司

资产负债率方面,金融租赁公司作为金融机构,普遍资产负债率较高。截至2021年末,金融租赁公司平均资产负债率为86.83%,其中非银行系平均资产负债率为84.46%,银行系平均资产负债率为87.71%。资产负债率超过90%的金融租赁公司有4家,分别是:国银租赁、光大金融租赁、浦银租赁和华夏金租。

短期偿债能力方面,从货币资金/短期有息负债指标来看,金融租赁公司的平均值为3.98%[8],其中银行系租赁公司的平均值为4.10%,非银行系租赁公司的平均值为3.63%,整体来看银行系租赁公司的短期偿债能力更强,这是因为银行系租赁公司借靠股东背景,在银行短期借贷方面更有优势。货币资金/短期有息负债最高的为山东汇通金融租赁,为17.02%。

期限错配方面,由于金融租赁公司大多是“短贷长投”,“短贷”是因为一方面借助股东强大的背景在融资端尤其是短期融资端有较大的优势,另一方面短期融资可以降低融资成本,从而金融租赁公司往往存在资产与负债期限错配的问题。短期有息负债/有息负债反映了租赁公司短期债务占比情况,一年内到期应收融资租赁款/应收融资租赁款反映了短期融资租赁资产到期情况,短期债务占比高出短期融资租赁资产到期占比越多,则体现了金融租赁公司资产负债期限错配问题越严重。2021年金融租赁公司该指标均值为53.82%,范围为24.35%~93.03%,其中银行系租赁公司均值为58.08%,非银行系租赁公司均值为43.19%,可见金融租赁公司普遍具有“短贷长投”的业务特点。

(2)融资租赁公司

资产负债率方面,融资租赁公司平均资产负债率为79.08%,范围为37.67%~88.40%,其中厂商系租赁公司和独立第三方租赁公司平均资产负债率相差不大,分别为81.06%和81.24%,平台系租赁公司平均资产负债率为71.96%。资产负债率最高三家公司分别是是中核租赁、安吉租赁三峡融资租赁,资产负债率分别为88.40%、87.59%和87.56%,其中安吉租赁近三年资产负债率逐年攀升。

短期偿债能力方面,融资租赁公司货币资金/短期有息债务的均值为19.52%[9],较金融租赁公司表现较好,范围为0%~52.84%,其中厂商系租赁公司该指标值为19.61%,独立第三方系租赁公司为14.84%,平台系租赁公司该指标值达到了24.83%,融资租赁公司普遍短期偿债能力一般。货币资金/短期有息负债值最低的3家公司分别为中广核、南航租赁和国网租赁,指标值均在0.3%以下,且均为厂商系租赁公司,存在一定的短期偿债压力。

期限错配问题方面,融资租赁公司短期负债占比与一年内到期应收融资租赁款占比之差的均值为14.32%,其中厂商系、独立第三方系和平台系租赁公司指标均指分别为12.18%、11.18%和31.29%,平台系租赁公司期限错配问题较为严重。该指标值最高的3家公司分别为财通融资、华润租赁中建投租赁,指标值分别为80.20%、44.32%和38.72%,其中财通租赁短债占比较高而短期应收融资租赁款占比较低,或存在一定短期偿债压力;短期应收融资租赁款占比超过短期负债占比的三家公司分别为:融和租赁、立根融资和君创国际融资租赁,指标值分别为-60.64%、-42.96%和-6.06%,短期内几乎没有期限错配问题。

3、租赁主体打分结果

根据公司近三年各指标的赋值及权重可得到各公司的综合资质评分,结合各公司的中债市场隐含评级可计算得到相关系数。为使打分结果更精确,我们筛掉了近三年指标未披露数量超过3个的公司,留下了39家金融租赁公司和40家融资租赁公司。其中银行系租赁公司29家,非银行系租赁公司10家;厂商系租赁公司24家,平台系租赁公司7家,独立第三方系租赁公司9家。

◾  金融租赁公司

金融租赁公司方面,得到的评分结果与各主体隐含评级的相关系数为68.22%,其中银行系金融租赁公司评分结果与各主体隐含评级的相关系数达到了75.69%,表明评分具有市场有效性。

◾  融资租赁公司

融资租赁公司方面,得到的评分结果与各主体隐含评级的相关系数为61.59%,其中平台系和独立第三方系融资租赁公司评分结果与各主体隐含评级的相关系数分别达到了78.81%和74.84%,表明评分具有市场有效性。

[1] 资料来源:中国银行保险监督管理委员会金融租赁公司许可证数量,截至2022年8月26日。

[2] 资料来源:WIND经济数据库-行业经济数据-租赁业,截至2021年末。

[3] 包括债券已到期的发行主体。

[4] 剔除了2020年没有不良资产但2021年有少量不良资产,导致拨备覆盖率过高(57342.86%)的福建海西金融租赁有限责任公司。

[5] 资料来源:http://www.gov.cn/gongbao/content/2014/content_2684507.htm

[6] 剔除了拨备覆盖率远高于同业其他公司的中交融资租赁有限公司。

[7] 资料来源:http://www.gov.cn/gongbao/content/2020/content_5537939.htm

[8] 剔除了与同业其他金融租赁公司相比相差较大的华通租赁

[9] 剔除了短债较少,货币资金/短期有息负债远高于同业其他公司的湖北省融资租赁有限责任公司,指标值达到了188.36%。

四、总结

本文首先概述了租赁行业的基本情况。按照租赁目的和投资回收方式,将租赁行业分为融资租赁和经营租赁,主要针对融资租赁展开了分析,将融资租赁公司进一步细分为金融租赁公司和融资租赁公司,并对各类公司的特征进行了总结。我国融资租赁行业的发展大概经历了五个阶段,分别是行业萌芽期、发展停滞期、缓慢恢复期、高速增长期和增长放缓期。相关监管政策也自2000年逐步开始完善。放眼世界来看,近几年来我国租赁行业的持续发展扩张,已成为仅次于美国的第二租赁大国。

接着我们分析了租赁行业的主流业务模式和承接项目特点。从租赁模式上看,融资租赁业务最主流的模式是直租和回租,其中回租模式占绝大多数。承接项目特点方面,2021年融资租赁企业的资产投向主要集中在电力、热力、燃气及水生产和供应业、制造业以及水利、环境和公共设施管理业。

租赁行业存续债方面,我们统计了截至2022年7月末租赁行业存量债券数量、余额和期限情况,并分为金融租赁公司和融资租赁公司分类阐述。此外,本文也从公司属性、主体信用评级两方面对租赁行业发债主体进行了剖析,整体来看,融资租赁公司的公司属性均以国企为主,金融租赁主体评级情况优于融资租赁公司主体评级。利差方面,AAA评级金融租赁公司债券利差更高。

我们从公司规模、股东实力、融资能力、盈利能力、现金流、业务布局、风控能力和偿债能力这8个层面来分析租赁公司的信用资质。根据指标的相对大小,对上述8个层面的指标进行从1到5的标准化赋值,然后设定每个指标的权重,从而得到每个租赁公司主体的资质评分,结合市场隐含评级验证模型的有效性。

五、风险提示

风险提示:1)租赁监管政策发生变化;2)租赁公司数据披露不完整、数据口径不一致;3)信用评分模型不合理;4)数据更新不及时或提取失误。

证券研究报告:租赁公司债投资手册

对外发布时间:2022年8月30日

报告发布机构:中泰证券研究所

参与人员信息:

周岳 | SAC编号:S0740520100003 | 邮箱:

zhouyue@r.qlzq.com.cn

赖逸儒 (研究助理)| 邮箱:

laiyr@r.qlzq.com.cn

加载中...