新浪财经

【最全】2022年中国激光产业上市公司全方位对比(附业务布局汇总、业绩对比、业务规划等)

前瞻网

关注

转自:前瞻产业研究院

本文核心数据:营业收入;业务收入;业务占比;毛利率等

1、激光产业上市公司汇总

激光产业相关上市公司较多,激光元器件企业具备较好的竞争优势,那些原本从事激光器生产和销售的企业正在往下游激光加工设备和激光应用解决方案领域拓展。

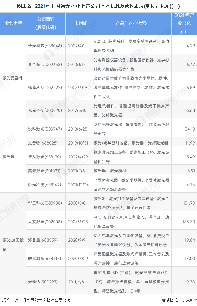
激光元器件企业有福晶科技(002222)、长光华芯(688048)、光库科技(300620)、奥普光电(002338);激光器企业有锐科激光(300747)、炬光科技(688167)、杰普特(688025)、德龙激光(688170)、英诺激光(301021);激光加工设备企业有大族激光(002008)、华工科技(000988)、海目星(688559)、联赢激光(688518)、亚威股份(002559)、金运激光(300220)、光韵达(300227);激光切割控制系统企业有柏楚电子(688188)等。

2、激光产业上市公司业务布局对比

激光产业的上市公司中,上游奥普光电、长华光芯以及中游激光器的锐科激光、华工科技、杰普特几乎全部为激光相关业务,大族激光、海目星、德龙激光、英诺激光的激光相关业务在90%-95%之间,他们都积极拓展激光相关建设全产业链,在各细分领域均有布局;其次是炬光科技、光韵达、联赢激光、柏楚电子,激光相关相关业务布局在80%~90%;在专业细分领域上有较强的市场竞争力;金运激光、光库激光、亚威股份、福晶科技业务布局占公司比重在30%-50%之间,其在各自细分领域中不断提高激光产业的应用比重,未来将会继续拓展激光相关建设业务。除此之外,这些上市公司基本80%-90%的业务比重在国内,还会进行一部分的出口业务。国内方面华东和华南以及华中地区是较为重点的布局区域。

3、激光产业上市公司激光相关建设业绩对比

目前,在激光相关业务中收入最高的是行业龙头大族激光,2021年高达152.57亿元,毛利率为36.67%;其次华工激光2021年营收接近百亿,达98.93亿元,毛利率23.63%;海目星、杰普特、联赢激光的激光业务突破十亿元大关,毛利率也在23%-38%之间。其他公司激光营收低于10亿元,但英诺激光、光库科技、长光华芯的毛利率超过50%。

注:为了方便数据可视化,大族激光和华工激光暂不列在图表内;其中2022年Q1大族激光营收33.94亿元,毛利率37.1%;华工科技营收28.58亿元,毛利率18.02%。

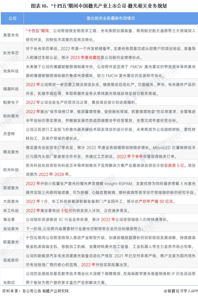
4、激光产业上市公司激光相关业务规划对比

随着国家大力支持激光相关行业发展,激光企业目前订单充分,企业正在抓紧部署2022年及之后的运营规划。部分企业正在抓紧扩张产业园和生产线的建设,以满足与日俱增的产能,部分企业继续在研发上投入更多的资金。

更多本行业研究分析详见前瞻产业研究院《中国激光产业市场前瞻与投资战略规划分析报告》,同时前瞻产业研究院还提供产业大数据、产业研究、政策研究、产业链咨询、产业图谱、产业规划、园区规划、产业招商引资、IPO募投可研、IPO业务与技术撰写、IPO工作底稿咨询等解决方案。

更多深度行业分析尽在【前瞻经济学人APP】,还可以与500+经济学家/资深行业研究员交流互动。

加载中...