波长光电IPO诊断报告:会计差错更正调减四成净利润,高管亲属领近百万津贴
时代周报猛犸工作室
来源 | 时代商学院
作者 | 孙一鸣
随着国内激光产业逐渐驶入高速发展期,越来越多的精密光学元件厂家选择登陆资本市场。
资料显示,南京波长光电科技股份有限公司(以下简称“波长光电”)是国内精密光学元件、组件的主要供应商,长期专注于服务工业激光加工和红外热成像领域,提供各类光学设备、光学设计以及光学检测的整体解决方案。
2021年12月,波长光电IPO申请获深交所受理,拟登陆创业板,目前仍处于问询阶段。该公司保荐机构为华金证券,保荐代表人为卢少平、拜晓东。
但是,波长光电招股书披露的会计差错更正对当期净利润影响比例一度高达40.15%,并由此遭深交所问询。那么,波长光电的经营底色究竟如何?其内控制度是否完善?估值是否合理?
【摘要】
市占率仅0.89%,业绩表现平平。在收入规模方面,波长光电在同行业可比公司处于垫底位置,其2021年营业收入仅为舜宇光学科技(02382.HK)的0.8%,占比不足1%。即便与A股收入规模最小的福光股份(688010.SH)相比,波长光电的收入规模也仅约为其一半。在营业收入同比增速方面,波长光电的2021年营收同比增速为16.1%,较2020年下降了2.17个百分点,且增速仅高于福光股份。
研发费用率低于同行。2019—2021年(报告期),波长光电的研发费用分别为1335.76万元、1448.13万元、1684.99万元,占当期营业收入的比例分别为5.93%、5.43%、5.45%,其研发费用率在可比上市公司中处于垫底位置。
会计差错更正调减四成净利润。据招股书,波长光电曾对2018年度、2019年度财务报表涉及的会计差错进行更正,会计差错包括收入及成本确认、费用跨期、存货跌价准备重新计算、股份支付费用调整、研发材料成本重分类、无形资产累计摊销调整等,涉及科目较多,对净利润影响比例一度达-40.15%。
高管亲属享高额津贴,关联交易涉嫌利益输送。招股书显示,波长光电与实控人、董监高、技术人员及他们所控制的企业存在诸多关联交易。其中,2018年末,波长光电向其总经理胞弟吴玉亮采购设备资产,采购金额为20.04万元。2018—2021年,波长光电向吴玉亮分别支付津贴52.56万元、80.56万元、8.47万元、4.44万元,吴玉亮四年合计领取津贴146.03万元。
目录
一、商业模式
1.1主营产品:光学元件+光学组件
1.2业务模式:直销
1.3部分客户及供应商重叠
二、行业市场分析
2.1市场规模增速低于10%
2.2市占率仅0.89%
三、同业竞对财务分析
3.1收入规模业内垫底,业绩表现平平
3.2毛利率接近行业均值,但远低于福晶科技
3.3短期偿债能力逊于行业平均水平
3.4存货周转率低于同行均值
3.5研发费用率低于同行,专利总数业内垫底
四、内控风险分析
4.1股权高度集中,存实控人不当控制风险
4.2会计差错更正前后净利润变动逾40%,或涉虚增利润
4.3高管亲属享高额津贴,关联交易涉嫌利益输送
4.4实控人占用资金,内控有效性存疑
4.5曾谎报海关申报遭处罚
五、估值分析:波长光电凭啥拿4倍市销率
图表目录
图表1:光学元件的产业链情况
图表2:波长光电客户与供应商重叠情况
图表3:波长光电与可比同行的市场占有率
图表4:波长光电与可比同行的毛利率对比情况
图表5:波长光电与可比同行的短期偿债能力
图表6:波长光电与可比同行的专利情况
图表7:波长光电2018年会计差错更正情况
图表8:波长光电2019年会计差错更正情况
图表9:波长光电向吴玉亮采购情况
图表10:波长光电与宇瞳光学的市销率和市盈率对比情况
一、商业模式
1.1主营产品:光学元件+光学组件
波长光电位于江苏省南京市,成立于2008年12月,是国内精密光学元件、组件的主要供应商,下游应用主要为工业激光加工和红外热成像领域。
该公司的主要产品包括激光光学和红外光学的元件、组件系列以及光学设计与检测系列,涵盖了激光光学系列中的扩束镜头、扫描镜头、聚焦镜、准直镜,红外热成像系列中的红外热成像镜片、近红外镜头、短波红外镜头、中波红外镜头以及长波红外镜头,光学设计与检测系列中的主流光学设计软件ZEMAX以及光学检测设备等。
招股书显示,2021年,波长光电的光学元件、光学组件、光学设计与检测产品的销售收入分别为1.2亿元、1.65亿元、0.2亿元,销售收入占比分别为39.46%、54.08%、6.46%。可见,光学元件、光学组件是波长光电的核心产品。
按产品应用领域来看,激光光学系列产品可以应用于多个波长范围(180nm到10600nm)、多种类型激光器的光路设计,包括波长为9.4um/10.6um的CO2激光器、波长为266nm/355nm的紫外固体激光器、波长为405nm的蓝光固体激光器、波长为808nm/915nm/980nm/1064nm的半导体激光器、光纤激光器和Nd:YAG激光器等。该系列产品能广泛应用于激光焊接、激光切割、激光打标、激光清洗、激光打孔、动力电池加工、激光3D打印等,涉及的应用领域不仅包括消费电子以及智能制造,也进入了新能源汽车、半导体制造、增材制造等新兴产业。
红外热成像系列产品的波段划分为900nm-14000nm,包括900nm-1700nm的近红外波段以及2000nm-14000nm的热成像波段,焦距范围从2mm至500mm,可视角度覆盖1至180度。其下游产品例如红外瞄准仪、红外探测器、红外监视器、红外夜视仪、红外测温仪等,已广泛用于人体测温、民用侦查、瞄准、安防监控、无人机、森林预警以及水利监测等众多领域。
光学设计与检测系列产品涵盖子公司光研科技代理的主流光学设计软件ZEMAX以及光学检测设备等,用于精密光学行业的设计、研发与检测。
1.2业务模式:直销,三成收入来自境外
波长光电的产品具有小批量、多规格、定制化程度高的特点,销售模式主要采用直销模式,即公司根据业务划分事业部,各事业部根据地域分配给公司直属的业务员并对接客户。
具体来看,波长光电践行“大客户成长”策略,贯彻“高价值产品”的方针,通过不断扩大百万和千万销售额级的激光和红外客户的方式逐步提高公司产品的市场占有率。该公司重视挖掘现有大客户的需求变化,并通过产业论坛、展会、客户推介等方式进行新客户开发。目前,波长光电在深圳、武汉等地设立了办事处,由新加坡子公司负责海外营销,采用全球直销的策略拓展国际业务。
在采购生产方面,波长光电的采购采用订单驱动模式,生产计划部根据销售部下达的月度计划、销售订单确定采购目标及制定实际采购计划;生产模式主要为以订单驱动的自主生产,其中部分工序会结合生产计划委托外协加工。
在销售区域方面,波长光电超7成收入来自境内客户,其中华东、华南及华中地区是公司的销售重心;另外约3成收入来自境外客户。
招股书显示,2021年,波长光电来自华东、华南、华中、华北、东北、西北、西南地区的销售收入分别7514.26万元、6048.13万元、5996.56万元、1795.81万元、390.32万元、45.95万元、359.03万元,销售收入占比分别为24.63%、19.83%、19.66%、5.89%、1.28%、0.15%、1.18%;来自境外地区的销售收入为8353.47万元,销售收入占比为27.39%。
1.3部分客户及供应商重叠
目前,波长光电处于产业链的中游位置,以光学元件、组件产品的生产和销售为主,以光学设计软件及光学检测设备等光机电系统销售为辅,主要服务于激光和红外两大应用领域的客户。
波长光电的主要客户为大族激光(002008.SZ)、华工科技(000988.SZ)、高德红外(002414.SZ)、久之洋(300516.SZ)、美国IPG阿帕奇、美国ATN等激光设备厂商、红外仪器设备制造商及集成商。
招股书显示,2019年至2021年,波长光电向前五大客户销售的金额分别为5107.21万元、6939.72万元和7485.58万元,占该公司当期营业收入的比例分别为22.66%、26.03%和24.19%,客户集中度不高。
其中,2019年至2021年,大族激光均为波长光电的第一大客户,是该公司激光业务的主要客户,销售收入占比分别为7.59%、8.09%、8.39%;同期,高德红外分别位列第三大、第二大、第二大客户,为该公司红外业务的主要客户,销售收入占比分别为4.19%、6.3%、6.58%。
在供应商方面,波长光电生产所需的原材料种类较多,主要的品种包括光学材料及元件、机械材料及结构件、光学器件、电子配件及软件、辅料等。因此供应商相对分散。
招股书显示,2019年至2021年,波长光电向前五名供应商的采购总额分别为2952.43万元、3073.14万元和4153.86万元,占公司当期原材料采购金额(不含外协采购)的比例分别为25.13%、23.86%和23.70%。
需注意的是,报告期内,波长光电存在客户与供应商重叠的情况。2019年至2021年,重叠公司的数量分别为75家、75家、71家,其中当期采购、销售金额均超过50万元的家数分别为2家、2家、3家。
对此,波长光电在招股书解释称,公司的客户与供应商重叠的主要原因为:根据公司的业务需求,存在临时向客户采购非核心原材料、结构件或者贸易品的情况;公司是光学软件代理商,并与多家软件代理商合作,存在互相销售及购买软件的情况;子公司光研存在少量软件培训业务,由于代理的光学软件在行业内较为流行,故存在向多个供应商及客户销售的情形。
二、行业市场分析
2.1市场规模增速低于10%
根据中国光学光电子行业协会发布的《2021年度中国光学材料及元器件行业发展概况》,2021年度国内光学镜片、镜头及模组等元器件的市场规模达1500亿元,同比增长7%。
从应用领域来看,智能手机用元件及镜头模组的产业规模为1100亿元,安防监控镜头的市场规模约为75亿元,车载摄像头及模组的市场规模约为100亿元,照相投影对应的光学元器件规模约为100亿元,激光加工制造装备等其余应用领域对应的产业规模约为125亿元。
波长光电生产销售的光学元件、组件主要用于激光加工设备和红外热成像设备领域。按应用领域测算,波长光电所处的细分市场容量并不高。
第二轮审核问询函回复文件显示,根据激光加工设备领域内主要客户提供的成本占比数据,以及公开渠道查询到的市场占有率等数据,波长光电对激光加工设备领域的光学元件、组件市场容量进行了测算,2021年国内激光加工设备领域的光学元件、组件市场容量为16.51亿元。根据国联证券等机构研报及华工科技提供的资料测算,2021年全球激光加工设备领域的光学元件、组件市场容量约为3.78亿美元。
同样,据红外热成像设备领域内主要客户提供的成本占比数据及公开资料数据测算,2021年国内红外热成像设备领域的光学元件、组件市场容量为10.46亿元。不过,由于缺乏相关行业数据,波长光电并未披露2021年全球红外热成像设备领域的光学元件、组件市场容量。
2.2市占率仅0.89%
招股书显示,波长光电的业务性质属于工业激光加工以及红外热成像细分领域的中游,同行业的主要企业包括福光股份(688010.SH)、舜宇光学科技(02382.HK)、美国II-VI、德国JENOPTIK等国内外优质企业。
目前,舜宇光学科技是全球光学龙头企业,已在港交所主板上市,总市值超1100亿元。
不过,在招股书中,波长光电只把福光股份、福晶科技(002222.SZ)、宇瞳光学(300790.SZ)列为同行业可比上市公司,并未将舜宇光学科技纳入。
据第一轮审核问询回复文件,波长光电的2020年市场占有率仅为0.89%。
而同行可比公司中,2020年,宇瞳光学的市场占有率为4.9%,福光股份的市场占有率为1.96%,福晶科技的市场占有率为1.82%。
与同行业上市公司相比,波长光电规模劣势明显,市场地位较低。
三、同业竞对财务分析
3.1收入规模业内垫底,业绩表现平平
经营规模大小是衡量一家企业实力的重要指标。
在同行业可比企业中,舜宇光学科技的经营规模最大。2021年,舜宇光学科技的营业收入高达375亿元,扣非净利润为49.88亿元。
同年,美国II-VI的营业收入为197.93亿元,扣非净利润为16.59亿元;德国JENOPTIK的营业收入为57.16亿元,扣非净利润为6.24亿元。
与之对比,2021年,波长光电的营业收入仅为3.1亿元,扣非净利润仅为0.53亿元。
A股同行业可比上市公司中,2021年,福晶科技的营业收入为6.89亿元,扣非净利润为1.8亿元;宇瞳光学的营业收入为20.62亿元,扣非净利润为2.35亿元;福光股份的营业收入为6.75亿元,扣非净利润为0.18亿元。
对比可见,在收入规模方面,波长光电在同行业可比公司中处于垫底位置,其2021年营业收入仅为舜宇光学科技的0.8%,不足1%。即便与A股收入规模最小的福光股份相比,波长光电的收入规模也仅约为其一半。
在营业收入同比增速方面,A股可比上市公司中,宇瞳光学的2021年营收同比增速为40.11%,福晶科技的2021年营收同比增速为26.03%,福光股份的2021年营收同比增速为14.82%。
而波长光电的2021年营收同比增速为16.1%,较2020年的18.27%的增速下降了2.17个百分点。
可以看出,无论是营业收入规模还是同比增速,波长光电的表现均不突出。
需注意的是,波长光电在招股说明书中并未详细披露行业发展前景、技术先进性以及业绩成长性,并在第二轮审核问询中遭深交所质疑创业板定位。深交所要求其结合市场竞争和产品细分情况、主要竞争对手的产品和核心技术情况,说明发行人所处细分行业是否竞争充分,未来市场规模和发展空间对发行人成长性的影响,发行人的市场份额较低的原因及合理性,并充分揭示相关风险。
3.2毛利率接近行业均值,但远低于福晶科技
招股书显示,2019—2021年,波长光电的主营业务毛利主要来源于光学元件和光学组件产品的销售,主营业务综合毛利率分别为35.3%、36.92%、37.91%,呈持续上升态势。其中,波长光电的光学元件的毛利率分别为35.37%、34.98%、38.44%,呈先降后升趋势。
同期,同行业可比公司的综合毛利率均值分别为35.97%、34.32%、35.81%,总体呈现稳中有降态势。其中,福晶科技的综合毛利率分别为53.57%、54.9%、54.73%,精密光学元件的毛利率分别为42.67%、45.17%、42.46%。
对比可见,波长光电的毛利率与同行业可比上市公司的平均水平较为接近,但光学元件产品毛利率远低于福晶科技的精密光学元件产品毛利率,2020年双方差距达10个百分点。
对此,波长光电在招股书中解释称,公司与上述可比同行在产品结构、下游客户、销售市场、应用领域等方面存在一定差异,故毛利率有所差异。
3.3短期偿债能力逊于行业平均水平
招股书显示,2019—2021年末,波长光电的资产负债率分别为21.83%、22.79%和24.42%,同行业可比公司的资产负债率均值分别为21.18%、27.76%、31.64%,波长光电的资产负债率与行业可比公司平均水平较为接近。
但是,在短期偿债能力方面,波长光电的流动比率和速动比率均远低于同行业可比公司的平均水平。
2019—2021年末,波长光电的流动比率分别为3.23、3.09和2.75,速动比率分别为2.09、2.18和1.7,均呈下降趋势。
同期,同行业可比公司的流动比率均值分别为5.91、4.21、3.82,速动比率均值分别为4.63、3.16、2.86。其中,福晶科技的流动比率分别为8.26、8.79、8.46,速动比率分别为5.84、6.38、6.49,均远高于波长光电,且呈上升态势。
3.4存货周转率低于同行均值
招股书显示,2019—2021年末,波长光电的应收账款账面价值分别为4414.38万元、5158.28万元和4708.91万元,占公司流动资产的比例分别为21.59%、21.87%和18.30%。
同期,该公司的应收账款周转率分别为5.07次/年、5.11次/年、5.68次/年,同行业可比上市公司的应收账款周转率均值分别为3.69次/年、3.24次/年、3.54次/年。
对比可见,报告期内,波长光电的应收账款周转率均高于同行业上市公司平均水平。波长光电在招股书中解释称,公司对于小客户实行款到发货,对于资金实力较强、历史合作和回款情况良好的客户,核定账期和额度,及时催收货款,公司应收账款回款情况良好。
不过,如果波长光电主要客户的财务状况出现重大恶化情形,或者经营情况和商业信用发生重大不利变化,则该公司应收账款可能产生坏账风险,从而影响公司的经营业绩。
在存货方面,2019—2021年末,波长光电的存货账面价值分别为7199.52万元、6969.53万元和9816.76万元,占公司流动资产的比重分别为35.21%、29.55%和38.16%,整体呈上升趋势。
同期,该公司的存货周转率分别为1.73次/年、1.98次/年、1.93次/年,呈先升后降态势;同期,同行业可比上市公司的存货周转率均值分别为2.51次/年、2.44次/年、2.15次/年,呈逐年下降趋势。
可见波长光电的存货周转率远低于同行业可比公司的平均水平,且变化趋势也与行业均值相悖。为何会出现这种情况?
对此,波长光电在招股书中表示,同行业上市公司与公司的业务不具有完全可比性。公司重视存货管理,由于产品主要为激光、红外相关的光学元件、组件和器件、系统等,规格和品种多,生产工艺和周期较长,为合理规划和安排产能、保证按期交付,公司在产品和半成品在存货中的比例较高。而同行业上市公司除从事激光或红外光学元件外,还从事激光晶体(福晶科技)或定制产品及安防、车载镜头等(福光股份),产品的规格品种更为单一。
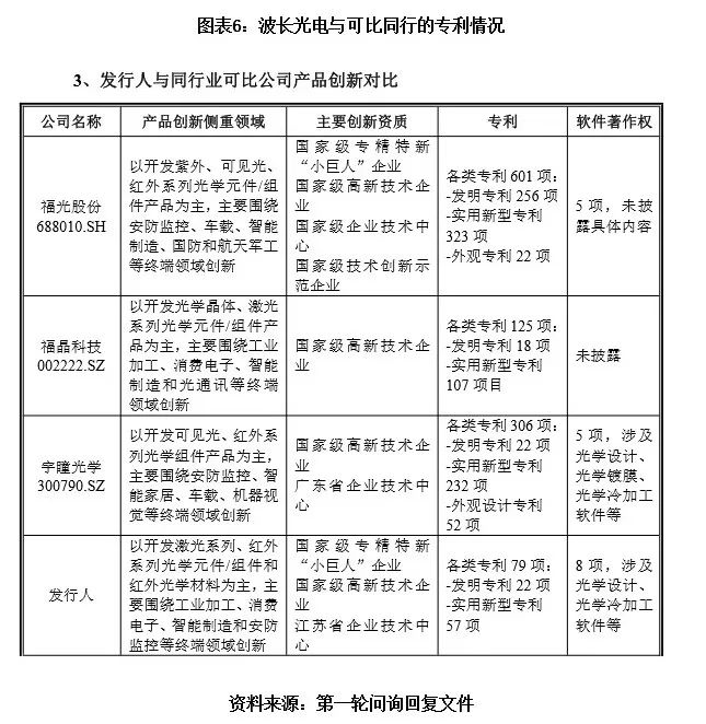
3.5研发费用率低于同行,专利总数业内垫底
招股书显示,2019—2021年,波长光电的研发费用分别为1335.76万元、1448.13万元、1684.99万元,占当期营业收入的比例分别为5.93%、5.43%、5.45%。
同期,同行业可比上市公司的研发费用率均值分别为7.38%、7.85%、7.71%,远高于波长光电。
具体来看,2019—2021年,福晶科技的研发费用分别为5410.16万元、5609.72万元、6113.44万元,研发费用率分别为10.8%、10.27%、8.88%。
同期,福光股份的研发费用分别为3753.89万元、4807.82万元、5250.41万元,研发费用率分别为6.47%、8.18%、7.78%;宇瞳光学的研发费用分别为5990.34万元、7489.42万元、1.34亿元,研发费用率分别为4.87%、5.09%、6.48%。
对比可见,波长光电的研发投入绝对金额和研发费用率在同行可比公司中均处于垫底位置,且研发费用率呈下降趋势。
人才是企业生存和发展的重要资源,对技术研发突破、新产品开发、工艺实现、产品品质控制等具有关键作用。那么,波长光电在技术人才方面在行业中是否具备优势?
据第二轮审核问询回复文件,2021年,宇瞳光学、福晶科技、福光股份的研发人员数量分别为328人、210人、256人,研发人员数量占比分别为20.06%、14.39%、12.8%;同期,波长光电的研发人员数量仅有65人,研发人员数量占比为13.98%。
可以看出,波长光电的研发人员数量不及同行的三分之一,研发人员数量占比与福晶科技、福光股份相近,但远低于宇瞳光学。
那么,这样的研发投入是否足以支撑波长光电的产品和技术创新?其专利情况是否领先同行?
问询回复显示,福光股份拥有专利601项,其中发明专利有256项;宇瞳光学拥有专利306项,其中发明专利有22项;福晶科技拥有专利125项,其中发明专利有18项;波长光电拥有专利79项,其中发明专利有22项。
对比可见,福光股份的专利数量最多,且发明专利数量约是波长光电的12倍,专利护城河较深。相对于宇瞳光学和福晶科技,波长光电的专利数量劣势也较为明显。
值得一提的是,2019—2021年,波长光电来自于发明专利产品的收入占比分别为16.81%、23.59%、23.08%,占比较低。
此外,若与行业龙头舜宇光学科技作比较,波长光电的研发投入和专利成果劣势更加明显。
年报显示,2021年末,舜宇光学科技的授权专利合计1667项,其中发明专利493项,另外2241项专利正在申请中;当年的的研发费用高达26.42亿元,连续三年超22亿元。
精密光学元器件的研发与制造是技术密集型产业,作为后进者,波长光电在研发费用金额和研发占比方面均低于可比同行,在产品和技术创新方面难言优势。
四、内控风险分析
4.1股权高度集中,存实控人不当控制风险
招股书显示,截至2022年8月5日,波长光电的实际控制人为黄胜弟、朱敏夫妇。
其中,朱敏直接持有波长光电50.37%的股权,并担任公司第三大股东威能投资(该公司为波长光电的员工持股平台)的执行事务合伙人并持有威能投资1%的份额,间接控制公司3.93%的表决权。黄胜弟、朱敏夫妇二人合计控制公司54.30%的表决权。
自公司设立至今,黄胜弟一直为波长光电的董事长,全面负责公司经营战略和重大决策等,朱敏一直担任波长光电董事。
此外,吴玉堂、黄玉梅系夫妻关系,黄玉梅系波长光电实际控制人黄胜弟的胞姐,吴玉堂、黄玉梅为实际控制人的一致行动人。其中,吴玉堂直接持有波长光电24.97%股份,并持有该公司员工持股平台威能投资34.75%的份额,黄玉梅直接持有波长光电0.08%的股份,吴玉堂自2008年12月起,任波长光电董事、总经理。
综上,黄胜弟、朱敏夫妇及吴玉堂、黄玉梅夫妇合计持有波长光电的79.35%的股份,上述一致行动人处于绝对控股地位。
不过,在招股书中,波长光电并未将吴玉堂、黄玉梅认定为实际控制人。
对此,深交所在问询中要求波长光电说明未将吴玉堂、黄玉梅认定为共同实际控制人的原因,是否存在通过实际控制人认定而规避同业竞争等发行条件或监管情形。
由于上述四人为一致行动人,且股权比例合计接近80%,因此波长光电实际控制人有可能通过所控制的股份行使表决权进而对公司的发展战略、生产经营和利润分配等决策产生重大影响。
如果该公司实际控制人通过行使表决权、管理职能或任何其他方式对公司经营决策、人事等进行不当控制,可能对公司及其他股东的利益产生不利影响,包括但不限于占用公司资金,侵占公司财产等损害中小股东利益的风险。
4.2会计差错更正前后净利润变动逾40%,或涉虚增利润
波长光电曾于2014年12月起在新三板挂牌,并于2021年7月摘牌,转战创业板。
据招股书,波长光电曾对2018年度、2019年度财务报表涉及的会计差错进行更正,会计差错包括收入及成本确认、费用跨期、存货跌价准备重新计算、股份支付费用调整、研发材料成本重分类、无形资产累计摊销调整等,涉及科目较多,对净利润影响比例一度超40%。
其中,2018年度主要会计差错更正事项包括:对原用于票据池质押开具银行承兑汇票而注销的应收票据调整还原,调增应收票据4,313,245.80元,同时调增对应的应付票据;将支付的管理人员薪酬调整至管理费用列报,调增管理费用71万元,同时调减对应的固定资产;收入确认跨期调整,调增应收账款4,281,335.78元,调增本期营业收入4,104,674.49元,调减期初未分配利润413,867.78元;调增当期营业税金及附加93,817.75元,调减期初未分配利润120,034.73元;调增应收账款坏账准备214,066.79元,其中相应调减期初未分配利润199,612.03元,调增本期资产减值损失14,454.76元;成本跨期调整,相应调增营业成本3,433,704.53元,调减存货2,910,918.41元,调增期初未分配利润522,786.12元等16项。
从图7可见,会计差错更正前,2018年,波长光电的营业收入为2.27亿元,扣非后归母净利润为3639.9万元,总资产为2.84亿元,总负债为4023.3万元。
会计差错更正后,2018年,波长光电的营业收入为2.32亿元,扣非后归母净利润为2178.5万元,总资产为2.76亿元,总负债为4729.28万元。
对比可见,16项会计差错更正后,2018年,波长光电的营业收入较更正前增加410.47万元,增幅为1.8%;扣非后归母净利润较更正前减少1461.4万元,降幅达40.15%;总资产较更正前减少769.34万元,降幅为2.71%;总负债较更正前增加705.98万元,增幅为17.55%。
2019年度主要会计差错更正事项包括:对原用于票据池质押开具银行承兑汇票而注销的应收票据调整还原,调增应收票据3,805,150.15元,同时调增对应的应付票据;调整跨期的中介机构服务费,调增管理费用212,000.00元,同时调减对应的预付账款;收入确认跨期调整,调增应收账款4,693,581.86元,调增本期营业收入344,524.47元,调增期初未分配利润3,608,167.25元;调增应收账款坏账准备234,679.13元,其中相应调减期初未分配利润214,066.79元,调减本期信用减值损失20,612.34元;成本跨期调整,相应调增营业成本255,068.48元,调减存货2,751,953.78元,调减期初未分配利润2,507,511.01元,调增其他综合收益10,625.71元等18项。
从图8可见,会计差错更正前,2019年,波长光电的营业收入为2.26亿元,扣非后归母净利润为1942.45万元,总资产为3.08亿元,总负债为4940.23万元。
会计差错更正后,2019年,波长光电的营业收入为2.26亿元,扣非后归母净利润为2094.43万元,总资产为3.02亿元,总负债为5643.38万元。
对比可见,18项会计差错更正后,2019年,波长光电的营业收入较更正前增加34.45万元,增幅为0.15%;扣非后归母净利润较更正前增加151.97万元,增幅达7.82%;总资产较更正前减少575.88万元,降幅为-1.87%;总负债较更正前增加703.15万元,增幅为14.23%。
综上,波长光电对其2018年度、2019年度财务报表中合计34项会计差错进行了更正,且更正后2018年扣非后归母净利润变化幅度高达40个百分点。
为何波长光电的会计差错更正涉及的项目如此之多,净利润前后变动如此之大?是否涉嫌人为调节收入及利润?
对此,深交所要求波长光电结合公司财务内控制度建立及执行情况,说明公司是否存在会计基础薄弱的情形,与财务报告相关的内部控制是否有效,是否对本次发行构成重大不利影响。
4.3高管亲属享高额津贴,关联交易涉嫌利益输送
招股书显示,波长光电与实控人、董监高、技术人员及他们所控制的企业存在诸多关联交易。
2018-2020年,波长光电子公司新加坡波长分别向实控人黄胜弟支付17.39万元、18.05万元、4.35万元,合计支付39.79万元,该关联交易为子公司租用黄胜弟车辆。以2019年为例,新加坡波长向黄胜弟平均每月支付1.5万元租赁费用。
不过,租赁车辆的实际价值是多少?2018年之前的租赁费用是多少?第三方市场租赁价格是多少?租赁费用是否合理?然而,上述信息波长光电均未披露。
此外,2018—2021年,波长光电子公司光研科技向实控人朱敏租用的雨花台区锦绣街5号904室、949室合计153.77平方米,每年租金分别为14.59万元、14.59万元、15.72万元、15.72万元;向黄玉梅租用的雨花台区锦绣街5号947室、948室合计160.44平方米,每年租金分别为15.23万元、15.23万元、16.4万元、16.4万元。其中,2020年租赁金额均上调。
那么,为何租金费用会发生上调?子公司向实控人及一致行动人租赁房产的费用是否高于当地同区域的租金费用?关联交易定价是否合理公允?对此,招股书均未披露。
招股书显示,2018年及以前年度,波长光电向公司材料车间经理吴玉亮采购材料加工服务,回收加工公司生产过程中产生的原材料边角料。而吴玉亮为波长光电总经理吴玉堂的胞兄,其作为第三大股东威能投资的有限合伙人,持有威能投资1.52%的份额,间接持有波长光电0.06%的股份。
时代商学院发现,2019年,波长光电还向吴玉亮采购设备资产,采购金额为20.04万元。该资产为2018年12月28日波长光电购买吴玉亮持有的设备资产,并于当日完成资产交接手续。上述交易资产已经北京天健兴业资产评估有限公司2018年12月26日出具的“天兴苏评报字(2018)第0137号”《资产评估报告》评估。因此,这一资产设备与前面的采购材料加工服务并不是同一项内容。
需注意的是,2018—2021年,波长光电向吴玉亮分别支付津贴52.56万元、80.56万元、8.47万元、4.44万元。而2020年,波长光电总经理吴玉堂的年薪为70.05万元,董事长黄胜弟的年薪为33.85万元,对比来看,总经理吴玉堂胞弟吴玉亮仅津贴就高达80.56万元。这是否具备合理性?
波长光电在招股书中仅解释称,这是吴玉亮作为技术指导对公司生产材料提供生产管理等职责、保证生产加工材料的稳定性应获得的报酬。不过,波长光电并未对吴玉亮的高额津贴以及对公司主要贡献等给出合理性说明。
对此,深交所在第一轮问询中要求波长光电结合吴玉亮在发行人处任职情况,说明吴玉亮为发行人生产材料提供生产管理是否系本职工作,发行人额外向吴玉亮支付材料加工服务费的原因及合理性。
波长光电在问询回复文件中表示,吴玉亮自加入公司以来一直任材料车间经理,为其本职工作。公司额外向吴玉亮支付材料加工服务费主要系公司本身并不掌握硒化锌材料的加工能力,因此由双方协定公司按照吴玉亮实际加工的材料数量支付一定的加工服务费。2018年末,为提高经营规范性,公司不再向吴玉亮采购材料加工服务,同时收购了吴玉亮所持有材料加工的相关固定资产。
4.4实控人占用资金,内控有效性存疑
招股书显示,根据波长光电子公司光研科技与黄玉梅和朱敏签订的租赁合同,光研科技应当每半年提前预付对方半年度的租金。2019年1月,光研科技分别向黄玉梅、朱敏支付租金15.23万元和14.59万元,2019年7月,光研科技再次分别向黄玉梅、朱敏支付15.23万元和14.59万元。
波长光电在招股书中表示,上述情况主要系公司相关人员疏忽,将全年租金金额作为半年度租金金额支付给出租方,导致黄玉梅、朱敏在2019年1-6月期间分别占用公司资金7.62万元、7.30万元,在2019年7月-12月期间分别占用公司资金15.23万元、14.59万元。
2019年末,公司自查发现上述事项,经与黄玉梅、朱敏协商,鉴于黄玉梅本人不在国内,同意由朱敏归还其二人占用的资金合计29.82万元。2019年12月24日,朱敏通过银行转账将29.82万元分两笔归还给光研科技。
需注意的是,占用资金事件发生时,波长光电已在新三板挂牌近5年,对财务内控管理制度理应较为规范,清楚占用公司资金可能给公司及股东带来的不利影响;但2019年仍发生占有公司资金事件,且在近5个月后才发现问题。这也反映该公司财务内部控制流程和控制措施或存在重大漏洞。
4.5曾谎报海关申报遭处罚
招股书显示,2021年7月19日,波长光电委托联邦快递(中国)有限公司上海分公司以C类快件货样广告品方式向海关申报进口一批光学镜头,报关单号为441346243926,原申报总重38公斤,总价261美元。经海关核查,该批次光学镜头总重38公斤,总价CIF25860美元,与原申报不符。上述事实已构成违反海关监管规定的行为。
根据《中华人民共和国海关法》第八十六条第(三)项,《中华人民共和国海关
行政处罚实施条例》第十五条第(四)项,海关对波长光电处以罚款2.25万元。
一般而言,进出口行为人在向海关申报进出口货物价格时,将货物的实际价格故意低报或高报,以逃避海关税收或外汇结售汇。
而波长光电原申报的总价与实际价格差距巨大,有逃避海关税收的嫌疑。
五、估值分析:波长光电凭啥拿4倍市销率
截至8月26日,波长光电仍处于问询阶段,尚未过会,但这不妨我们对其进行估值预测。
招股书显示,波长光电选择的上市标准为《深圳证券交易所创业板股票上市规则》第二章2.1.2中规定的第(一)条:最近两年净利润均为正,且累计净利润不低于5000万元。
2019—2021年,波长光电的净利润分别为2017.47万元、4548.27万元、5444.6万元,符合上述上市标准。
本次IPO,波长光电拟发行不超过2893万股,占发行后总股本比例不低于25%,募集资金3.19亿元。以此倒推,该公司发行后总估值约为12.76亿元。
2021年,波长光电实现营业收入3.1亿元,对应的市销率为4.11倍;净利润为5444.6万元,对应的静态市盈率为23.44倍。
那么,这一估值是否合理?
A股可比上市公司中,宇瞳光学的市场份额最高,为4.9%。其2021年的营业收入和净利润分别为20.62亿元和2.43亿元,营业收入和净利润的增速分别为40.11%和91.44%。截至2022年8月26日,宇瞳光学对应的市销率和静态市盈率分别为3.1倍和26.24倍。
与竞争对手相比,波长光电劣势较为明显,其产品市场占有率仅为0.89%,市场份额较低。而相对弱势的市场地位,使得其不得不在产品价格上做出让步,从而拖累近年业绩表现。
2020年,波长光电的激光光学领域和红外光学领域的元件销售均价分别同比下降19.07%和25.78%,红外光学领域的组件销售均价同比下降29.85%。2021年,波长光电的激光光学领域的组件产品也不得不降价销售,销售均价同比下降31.74%。
相应地,波长光电的业绩增速表现乏善可陈,难言成长性。
2021年,波长光电的营业收入增速仅为16.1%,较2020年的18.27%的增速下降了2.17个百分点;归母净利润增速为23.56%,较2020年的127.4%下滑103.83个百分点。
营业收入和净利润远落后于宇瞳光学,业绩增速也远跑输同行,研发投入金额在可比公司中垫底,产品大幅降价的波长光电又有何底气争取更高的估值?
净利润相差近4倍,经营规模更大的宇瞳光学市盈率才26.24倍,赛道更窄的波长光电竟达到23.44倍,对比来看似乎并不便宜。
若按宇瞳光学3.1倍的市销率计算,波长光电的总市值约为9.61亿元,较拟募资的12.76亿元的估值要低25%。
若波长光电成功过会,在业绩表现较为逊色、研发投入不及同行的情况下,其能否顺利实现不低于12.76亿元的总估值,即获得4.11倍市销率定价?这有待后续观察。
参考资料
《南京波长光电科技股份有限公司首次公开发行股票并在创业板上市招股说明书》.深交所
《关于南京波长光电科技股份有限公司首次公开发行股票并在创业板上市申请文件审核问询函的回复》.深交所
《关于南京波长光电科技股份有限公司首次公开发行股票并在创业板上市申请文件第二轮审核问询函的回复》.深交所
(全文12118字)