福建海峡银行及一支行合计被罚150万元:涉及流动资金贷款贷前调查不尽职等行为
金融一线
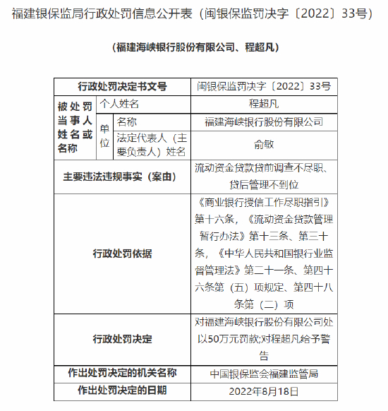
8月25日消息,据中国银保监会福建银保监局行政处罚信息公开表显示,福建海峡银行股份有限公司因存在流动资金贷款贷前调查不尽职、贷后管理不到位的行为,被处以50万元罚款;该行程超凡被处以警告。
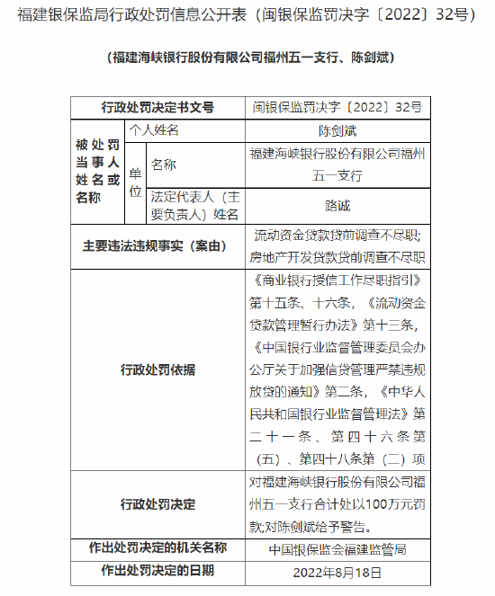
此外,福建海峡银行股份有限公司福州五一支行因涉及流动资金贷款贷前调查不尽职、房地产开发贷款贷前调查不尽职的行为,被处以100万元罚款;该支行陈剑斌被处以警告。
相关原文如下:
8月25日消息,据中国银保监会福建银保监局行政处罚信息公开表显示,福建海峡银行股份有限公司因存在流动资金贷款贷前调查不尽职、贷后管理不到位的行为,被处以50万元罚款;该行程超凡被处以警告。
此外,福建海峡银行股份有限公司福州五一支行因涉及流动资金贷款贷前调查不尽职、房地产开发贷款贷前调查不尽职的行为,被处以100万元罚款;该支行陈剑斌被处以警告。
相关原文如下: