新浪财经

【全网最全】2022年ERP软件行业上市公司全方位对比(附业务布局汇总、业绩对比、业务规划等)

前瞻网

关注

转自:前瞻产业研究院

行业主要上市公司:目前国内ERP软件行业的上市公司主要有用友网络(600588)、金蝶国际(00268)、浪潮国际(00596)、鼎捷软件(300378)、致远互联(688369)、普联软件(300996)等

本文核心数据:2022年中国ERP软件行业上市公司汇总、营业收入、业务占比、毛/净利率、标杆客户

ERP软件行业上市公司汇总

中国ERP软件行业产业链可以分为上中下游,其中上游包括通用软件的开发和相关硬件的制造;ERP软件产业链的中游是ERP软件供应商,主要提供系统咨询及试用、软件安装、日常运维、售后服务等环节业务;ERP软件产业链的下游覆盖的行业涵盖各个领域。目前中国ERP软件供应商主要包括用友网络、金蝶国际、浪潮国际、鼎捷软件等。

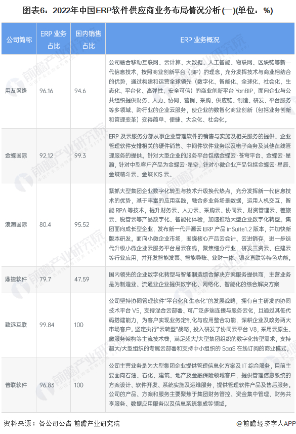
ERP行业-ERP软件供应商ERP业务布局对比

从中国ERP软件供应商ERP业务占比来看,行业内多数企业ERP相关业务占比均在90%以上,表明行业中的参与者专注于业务本身;从区域占比来看,绝大多数企业业务主要布局在中国境内,结合企业的业务规划来看,行业目前仍处于进一步开拓国内市场的阶段。

从不同企业ERP业务布局来看,龙头企业用友网络、金蝶国际、浪潮国际等针对不同层次的企业,推出专业级产品满足大中小层次企业的特定需求;而部分中小企业专注于集中某个层次的市场或某个特定行业的市场,如畅捷通专注于中小企业市场,普联软件专注于化工、建筑企业市场,远光软件专注于电力能源市场。

ERP行业-ERP软件供应商ERP业务业绩对比

从中国ERP软件供应商业绩对比来看,用友网络的经营规模最大,遥遥领先其余市场主体,属于中国ERP软件行业的龙头企业,此外,金蝶国际、浪潮国际、远光软件经营规模也较大。行业总体毛利水平较高,但净利润水平较差。从净利率指标来看,专注于化工、建筑行业ERP的普联软件净利率达到23.44%,而专注于中小微企业的畅捷通净利率为-31.35%,主要系企业正在推进向订阅型云服务转型,业务收入确认模式极大影响了其利润情况。

ERP行业-ERP软件供应商ERP业务规划对比

中国ERP软件供应商对于未来业务的规划,主要可以从几个层面分析,在业务转型层面,多数企业正在推进向云服务模式转型,在企业上云的背景下,未来行业将采用订阅式模式进行付费为主;在业务拓展方面,头部企业如用友网络仍按照“占市场”的战略不断增强大中小三个层级企业的ERP业务获取,而普联软件、远光软件则聚焦在稳定主要客户的基础上,适当获取其他行业客户的ERP需求;在业务能力深化方面,多数企业意识到提高能力,获取优秀人才并制定合理的组织运作模式,加强研发,是未来抢夺市场的关键要素。

更多本行业研究分析详见前瞻产业研究院《中国ERP软件行业发展前景预测与投资战略规划分析报告》,同时前瞻产业研究院还提供产业大数据、产业研究、政策研究、产业链咨询、产业图谱、产业规划、园区规划、产业招商引资、IPO募投可研、IPO业务与技术撰写、IPO工作底稿咨询等解决方案。

更多深度行业分析尽在【前瞻经济学人APP】,还可以与500+经济学家/资深行业研究员交流互动。

加载中...