新浪财经

【全网最全】2022年白酒行业上市公司全方位对比(附业务布局汇总、业绩对比、业务规划等)

前瞻网

关注

转自:前瞻产业研究院

行业主要上市公司:目前国内白酒行业的上市公司主要有:贵州茅台(600519)、五粮液(000858)、洋河股份(002304)、泸州老窖(000568)、山西汾酒(600809)、顺鑫农业(000860)、古井贡酒(000596)、今世缘(603369)、口子窖(603589)、舍得酒业(600702)、水井坊(600779)、迎驾贡酒(603198)、老白干酒(600559)、酒鬼酒(000799)、伊力特(600197)、金徽酒(603919)、金种子酒(600199)、天佑德酒(002646)、*ST皇台(00995)。

本文核心内容:白酒产业上市公司汇总、白酒行业上市公司业务布局对比、白酒行业上市公司业务业绩对比、白酒行业上市公司业务规划对比。

白酒产业上市公司汇总

白酒作为世界主要蒸馏酒品种之一,也是中国特有的传统酒种。在中国五千年的历史中,白酒扮演着重要的角色,酿酒一直以来都是中国重要的行业之一。目前,我国白酒产业的上市公司数量较多,分布在各产业链环节,其中,涉及白酒酿造的上市公司包括:贵州茅台、五粮液、山西汾酒、泸州老窖、洋河股份等。

白酒行业上市公司业务布局对比

白酒行业的上市公司中,贵州茅台、五粮液、洋河股份、泸州老窖、山西汾酒等公司白酒业务遍布全国各地,并且经过多年发展,已经成为白酒行业头部企业。

白酒行业上市公司白酒业务业绩对比

从白酒业务量来看,2021年,我国白酒行业上市公司中,贵州茅台营业收入高居榜首,营业收入达到1094.64亿元;五粮液、洋河股份营业收入次之,分别为662.09亿元和253.5亿元。

从净利润来看,2021年,贵州茅台、五粮液、泸州老窖的净利润位于行业前三名,净利润分别为557.21亿元、245.07亿元和79.37亿元。

从白酒产量来看,2021年,顺鑫农业白酒产量遥遥领先,达到58.2万吨;其次是洋河股份,产量超过20万吨。

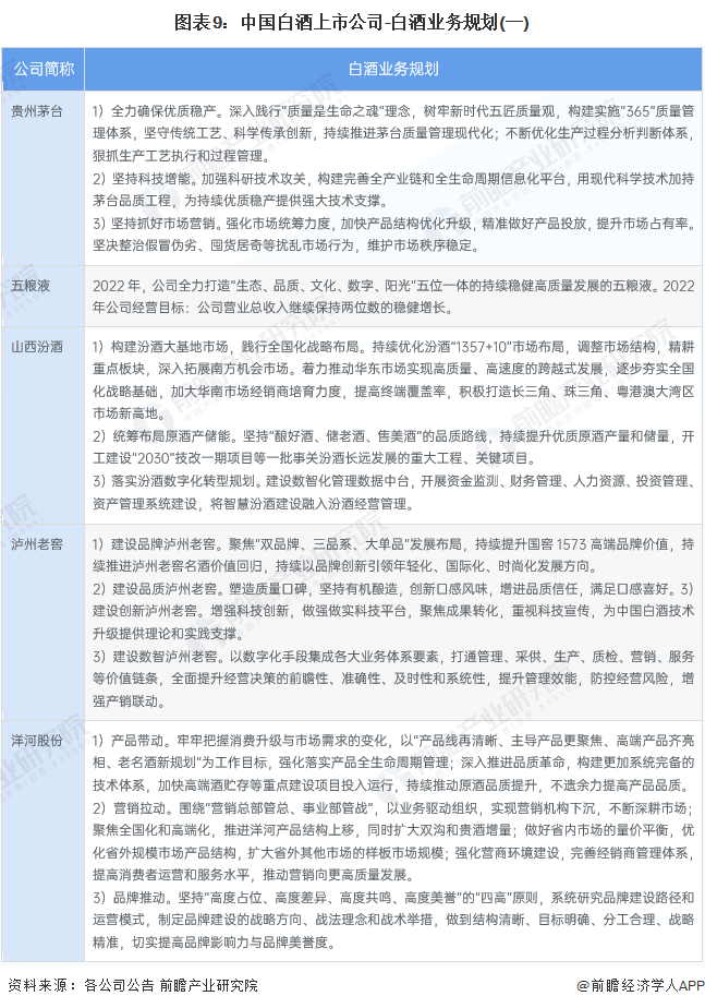
白酒行业上市公司白酒业务规划对比

白酒行业马太效应愈加突出,规模以上酒企数量逐年减少,市场份额向优势品牌、优势产区集中的趋势加快。白酒上市企业纷纷在白酒品质提升、科技增能、市场营销、品牌建设等方面规划布局,以适应社会变化、创造消费,实现高质量发展。

更多本行业研究分析详见前瞻产业研究院《中国白酒行业市场需求与投资战略规划分析报告》,同时前瞻产业研究院还提供产业大数据、产业研究、政策研究、产业链咨询、产业图谱、产业规划、园区规划、产业招商引资、IPO募投可研、IPO业务与技术撰写、IPO工作底稿咨询等解决方案。

更多深度行业分析尽在【前瞻经济学人APP】,还可以与500+经济学家/资深行业研究员交流互动。

加载中...